北京舞蹈学院录取分数2022是多少分(含2021年分数线一览表)
2022年的高考已经落下帷幕,关于各校在今年的一个录取分数线情况自然也是得到了预备届学子与家长们的密切关注,那么位于我国北京市的北京舞蹈学院,它们的2022年高考录取分数线到底是多少分呢?今天我们就来了解一下吧。

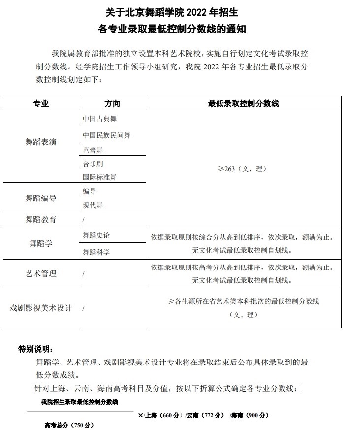
2022年北京舞蹈学院高考录取分数线信息:
中国古典舞专业录取分数线:263分;
芭蕾舞专业录取分数线:263分;
音乐剧专业录取分数线:263分;
· 北京舞蹈学院2022年招生各专业录取最低控制分数线

· 北京舞蹈学院2022年舞蹈学、艺术管理、戏剧影视美术设计专业各方向录取分数线

2021年北京舞蹈学院高考录取分数线信息:
1、北京舞蹈学院舞蹈表演专业的最低录取控制线不低于245分(文理同分);
2、北京舞蹈学院舞蹈编导专业的最低录取控制线不低于275分(文理同分);
3、北京舞蹈学院舞蹈教育专业的最低录取控制线不低于385分(文理同分);

北京舞蹈学院2021年“北京市”录取批次及最低控制分数线一览表
| 年份 | 招生省份 | 所在批次/段 | 科目类型 | 科目/分数线要求 |
| 2021 | 北京市 | 本科录取 | 普通本科录取控制分数线 | 400分 |
| 2021 | 北京市 | 本科录取 | 特殊类型招生控制分数线 | 513分 |
| 2021 | 北京市 | 本科录取 | 艺术类本科录取控制分数线 | 300分 |
| 2021 | 北京市 | 本科录取 | 体育类本科录取控制分数线(体育成绩60分) | 328分 |
| 2021 | 北京市 | 专科录取 | 普通专科录取控制分数线 | 120分(语数外三科总分) |
| 2021 | 北京市 | 高职单招 | 艺术类专科录取控制分数线 | 84分(语数外三科总分) |
| 2021 | 北京市 | 高职单招 | 高职单考单招分数线 | 120分(语数外三科总分) |
| 2021 | 北京市 | 高职单招 | 高职单考单招艺术类专业分数线 | 84分(语数外三科总分) |
2023年多少分能上北京舞蹈学院
每年的高考政策与情况也都会发生变化,如考试难易度、报考人口等等都是不可控的一个变项,因此以上小编统计的北京舞蹈学院2021年高考录取分数线也只能作为辅助参考,想要更精准了解的同学可以结合自己所在的省份地区和高考位次作进一步参考。
【北京舞蹈学院拓展介绍】
北京舞蹈学院是一所中等偏上档次的公立二本大学。学院创办于1954年,前身为北京舞蹈学校。1978 年经国务院批准正式成立北京舞蹈学院。学院属于全日制普通高等学校,是中国唯一一所专门化的舞蹈教育高等学府,也是当今世界规模最大、专业设置全面的舞蹈知名院校,被誉为“舞蹈家摇篮”。
学校占地面积86亩;设有12个教学单位,开设本科专业11个;设有中国古典舞系、中国民族民间舞系、芭蕾舞系、国际标准舞系、音乐剧系、附属中等舞蹈学校等教学机构;现有在编教职员工近600人,全日制在校生近2300人;有国家级校外人才培养基地1个、北京市市级实验教学示范中心3个。
截至2020年2月,学校有在编教职员工近600人,北京市高等学校教学名师奖获得者10余人;有国家级教学团队2个、北京市教学团队4个。
· 全国排名
据校友会2022中国大学排名:北京舞蹈学院排在全国第346名;
据武书连2022中国大学排名:北京舞蹈学院排在全国第587名;
据金平果2022中国大学排名:北京舞蹈学院排在全国第515名。
· 王牌专业
国家级特色专业:舞蹈学、舞蹈编导、舞蹈表演
国家一流本科专业建设点:舞蹈编导、舞蹈表演
北京市一流本科专业建设点:舞蹈学
北京市市级特色专业:舞蹈学、舞蹈编导、舞蹈表演
· 历年就业率
2014届北京舞蹈学院就业率:毕业生就业率为98.07%。
2013届北京舞蹈学院就业率:总体就业率为98.00%。
注:由于文章内容空间限制,小编为大家罗列提供的仅为北京舞蹈学院的部分资料,仅供参考,想要了解更多知识点可持续关注本站更新,或在本站搜索北京舞蹈学院了解更多相关资料。
相关阅读
-
北京协和医学院2022年高考录取分数线是多少分,最低多少分能上2022年高考落下帷幕,各大高校录取分数线也已出炉,下面小编整理了北京协和医学院2022年,参加2023年高考的高三考生可以进行参考,并且朝着目标前进!具体如下:...作者: 时间:2025-05-28 -
北京理工大学2022年高考录取分数线是多少分,最低多少分能上2022年高考落下帷幕,各大高校录取分数线也已出炉,下面小编整理了北京理工大学2022年,参加2023年高考的高三考生可以进行参考,并且朝着目标前进!具体如下: 1...作者: 时间:2025-05-28 -
北京师范大学2022年高考录取分数线是多少分,最低多少分能上2022年高考落下帷幕,各大高校录取分数线也已出炉,下面小编整理了北京师范大学2022年,参加2023年高考的高三考生可以进行参考,并且朝着目标前进!具体如下: 1...作者: 时间:2025-05-28 -
北京航空航天大学2022年高考录取分数线是多少分,最低多少分能上2022年高考落下帷幕,各大高校录取分数线也已出炉,下面小编整理了北京航空航天大学2022年,参加2023年高考的高三考生可以进行参考,并且朝着目标前进!具体如下...作者: 时间:2025-05-28 -
北京大学2022年高考录取分数线是多少分,最低多少分能上2022年高考落下帷幕,各大高校录取分数线也已出炉,下面小编整理了北京大学2022年,参加2023年高考的高三考生可以进行参考,并且朝着目标前进!具体如下: 1、20...作者: 时间:2025-05-28 -
海南外国语职业学院2022年高考录取分数线是多少分,最低多少分能上2022年高考落下帷幕,各大高校录取分数线也已出炉,下面小编整理了海南外国语职业学院2022年,参加2023年高考的高三考生可以进行参考,并且朝着目标前进!具体如...作者: 时间:2025-05-28
最新文章
- 高考分数相同位次怎么排名的?高考同分排序规则是什么?
- 新高考全国一卷的省份有哪些 全国新高考一卷使用地区
- 2023高考位次怎么查询?高考位次查询系统入口在哪里
- 新高考原始分和赋分是什么意思?新高考是按赋分还是原始分录取?
- 高考位次计算方法公式是什么?高考一分一段表如何换算位次?
- 天津高考新政策是3+1+2还是3+3?2023年天津高考新政策细则解读
- 2024新高考一卷数学题型改变了吗变化分析及备考建议,命题人是谁?
- 浙江新高考政策选科怎么选,浙江新高考七选三哪个组合好
- 2025新高考死亡组合,新高考不建议的选科组合(附3+1+2赋分谁最吃亏)
- 新高考英语和老高考英语有什么区别,新高考英语题型及分值介绍