选择物化地可选择什么专业?物化地选科对应的专业一览!
物化地专业覆盖率较高,如果追求好专业和好的工作前景,选择这个组合还是很不错的。那么选择物化地可选择什么专业?跟着小编一起来详细的了解下吧!
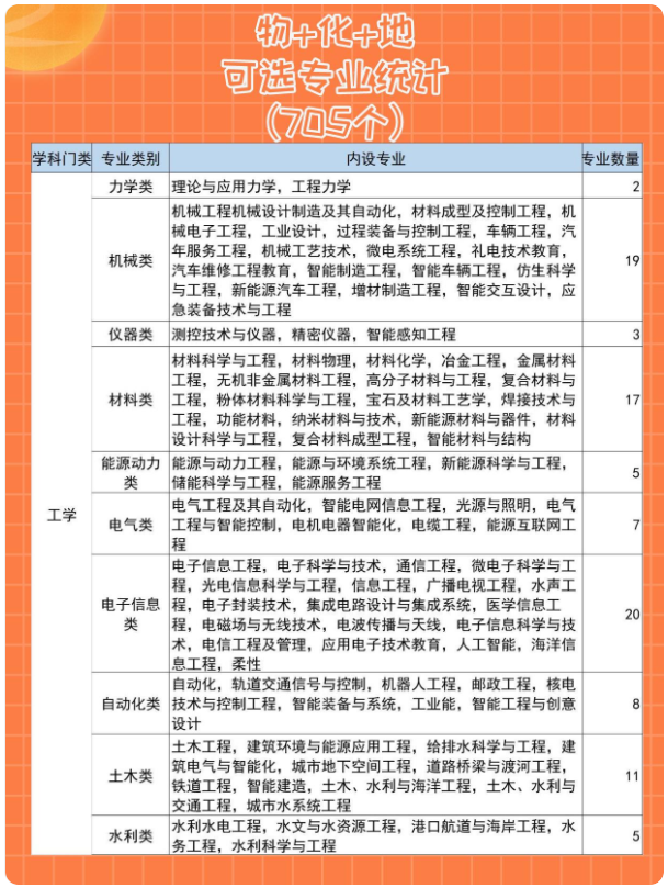
选择物化地可选择什么专业?
物理、化学、地理的选科组合专业覆盖率为96.7%,在高考志愿填报时,物化地组合的专业覆盖度也较广,可选专业和物化生组合基本上吻合。除了不能报考公安类、政治学类、马克思主义理论、民族学等专业外,还有很多热门专业可以报考。
比如理工科的很多热门专业都可以报考,此外,经管农医类的专业也有很多可以填报。比较热门的专业像计算机、电气通信、经济金融,大部分医科大学的口腔医学、临床医学等,也都可以选。
可选专业大类列举:地理科学,测绘,地质学,数学,物理学,生物学,统计学,农学,工学(如机械、水利、计算机、矿业类、建筑类等),医学,管理科学与工程,化学,海洋科学,材料科学,制药,哲学,经济学,管理学,体育类,艺术类,新闻传播。
物化地是一个有浓重理科属性的组合,化学和物理在六门科目中难度比较大,但是地理的话并没有太过分的文理属性。而且物化地对于专业的可选择范围性很广,再全新的高考模式下,很多学校已经在专业上录取。
物化地比较吃香的专业推荐
一、计算机科学与技术专业
计算机科学与技术专业非常好就业,而且就业前景都非常好。相比电子、通信等计算机相关专业,物化地组合的学生毕业后在基础知识、知识结构、毕业生工作面试有不小的优势,但是一旦进入公司以后,所有的毕业生都处于同一个平台,因此毕业生的个人发展更多的还是取决于个人的实际情况。
二、软件工程专业
软件工程这个专业可以说就业前景非常的乐观,就是互联网技术的不断提升,随着5G的落地,产业互联网也蓄势待发,整个it行业在未来可以说拥有巨大的潜力。而互联网的发展离不开软件工程专业,所以学习这个专业的物化地组合的学生未来的就业趋势非常的好。
三、电气工程及其自动化专业
本专业的就业前景不错,物化地组合的学生可从事电机电器设计、制造、控制、试验、运行维护、研制开发、生产管理工作;或电力系统与电气装备的运行、供电系统和高层建筑的电气设计与运行维护工作。
物化地选科对应的专业一览
以上内容仅供大家参考!
相关阅读
-
物化地为什么是王炸组合?王炸组合是好还是坏?新高考选科与高考填报大学、专业有紧密的联系,所以在高中阶段选科也成为了广大学子的头等大事,要说到比较热门的选科组合物化地、物化政必当首当其冲,其中物化...作者:山海 时间:2025-06-05
-
五院四系和985怎么选择 红圈所认可985还是五院四系五院四系是五所政法院校以及四所大学的法律系的简称,这几所大学实力强劲社会认可度高,在中国法学教育界具有重要地位,由于很多的学生非常的关心五院四系和985...作者:山海 时间:2024-07-25
-
张雪峰再谈专业选择:报考专业技巧以及最看好三个专业张雪峰老师是知名的志愿填报导师,给予了不少学子关于志愿填报怎么选学校怎么选专业的建议。他的建议如同一盏明灯,为家长们和同学们指明了方向。因此不少学生听...作者:小鱼 时间:2025-06-02
-
警校出来一般怎么分配 联考通过后怎么选择岗位 毕业去向分析!为了成为一名警察回馈社会,发挥自己最大的价值,很多学生在高考志愿时毫不犹豫的选择了警校,但大家要知道的是警校毕业并不包分配,也就是说想要成为警察,还需...作者:山海 时间:2025-06-02
-
选择了强基计划后悔的要命?利弊有哪些?张雪峰老师谈强基计划!强基计划主要是为了选拔培养有志于服务国家重大战略需求且综合素质优秀或基础学科拔尖的学生。近来却有着“选择了强基计划后悔的要命”的说法,这是怎么一回事呢...作者:山海 时间:2025-06-02
-
物政地组合为什么被叫死亡组合?物政地组合的优缺点分析!物化政是指物理、化学和政治这三门学科,该组合常常被人们戏称为“死亡组合”,这是怎么一回事呢?跟着小编一起来详细的了解下吧! 物政地组合为什么被叫死亡组...作者:山海 时间:2025-06-02
最新文章
- 高考分数相同位次怎么排名的?高考同分排序规则是什么?
- 新高考全国一卷的省份有哪些 全国新高考一卷使用地区
- 2023高考位次怎么查询?高考位次查询系统入口在哪里
- 新高考原始分和赋分是什么意思?新高考是按赋分还是原始分录取?
- 高考位次计算方法公式是什么?高考一分一段表如何换算位次?
- 天津高考新政策是3+1+2还是3+3?2023年天津高考新政策细则解读
- 2024新高考一卷数学题型改变了吗变化分析及备考建议,命题人是谁?
- 浙江新高考政策选科怎么选,浙江新高考七选三哪个组合好
- 2025新高考死亡组合,新高考不建议的选科组合(附3+1+2赋分谁最吃亏)
- 新高考英语和老高考英语有什么区别,新高考英语题型及分值介绍
推荐阅读
- 为什么高考成绩是在晚上公布?过了高考成绩查询时间还能查成绩吗?
- 国外读高中可以考国内大学吗?国外高中毕业证回国怎么认证报名高考?
- 高考体检专业受限是什么意思?高考体检结论12345代表什么?
- 2024美术生能上的专科大学有哪些,美术生专科要多少分可以上
- 2025航空学校招生要求有哪些,需要政审嘛?附空军招飞体检要求
- 2025大学录取通知书有什么用?收到录取通知书想复读怎么办?
- 高考后做近视手术能考军校吗?军检时有必要隐瞒做过近视手术吗?
- 北京十大垃圾民办二本:最差最垃圾的虚假大学名单(2025参考)
- 高考体检色弱怎么补救?色弱对高考影响大吗?色弱的人能报考什么专业?
- 2025高考录取通知书签收注意事项,大学录取通知书丢了还能上大学吗?