物理学专业主要学什么,课程有哪些,属于什么类?
有很多考生和家长朋友们对于物理学专业很感兴趣,想知道其主要的学习内容是什么,专业课程有哪些以及属于什么学科门类。小编就此已为大家整理了相关资料,可供大家了解参考,不要错过哦!

物理学专业属于什么类
物理学属于物理学类专业,下属于理学大类,是一门普通高等学校本科专业,基本修业年限为四年,授予理学学位,专业代码为070201。目前我国本科专业主要分为12大学科门类:哲学、法学、经济学、教育学、文学、历史学、理学、工学、农学、医学、管理学、艺术学。
物理学专业主要学什么
物理学专业培养掌握物理学的基本理论与方法,具有良好的数学基础和实验技能,能在物理学或相关的科学技术领域中从事科研、教学、技术和相关的管理工作的高级专门人才。
物理学专业所培养的本科人才应具备良好的数学基础和数值计算能力,掌握物理学的基本理论、基本知识和基本技能;接受科学思维和物理学研究方法的训练,具有良好的科学精神、科学素养、科学作风和创新意识;具备一定的独立获取知识的能力、实践能力、研究能力或新技术开发能力。
物理学专业课程有哪些
一、理论课程
通识类知识
通识类知识按照教育部和各高校有关要求实施。
学科基础知识
物理学专业本科生需要掌握数学、计算机、电工电子等方面的基础学科知识,较清楚了解物理学发展历史。
专业知识
物理学专业本科专业知识分为专业基本知识和专业方向知识。
(1)专业基本知识
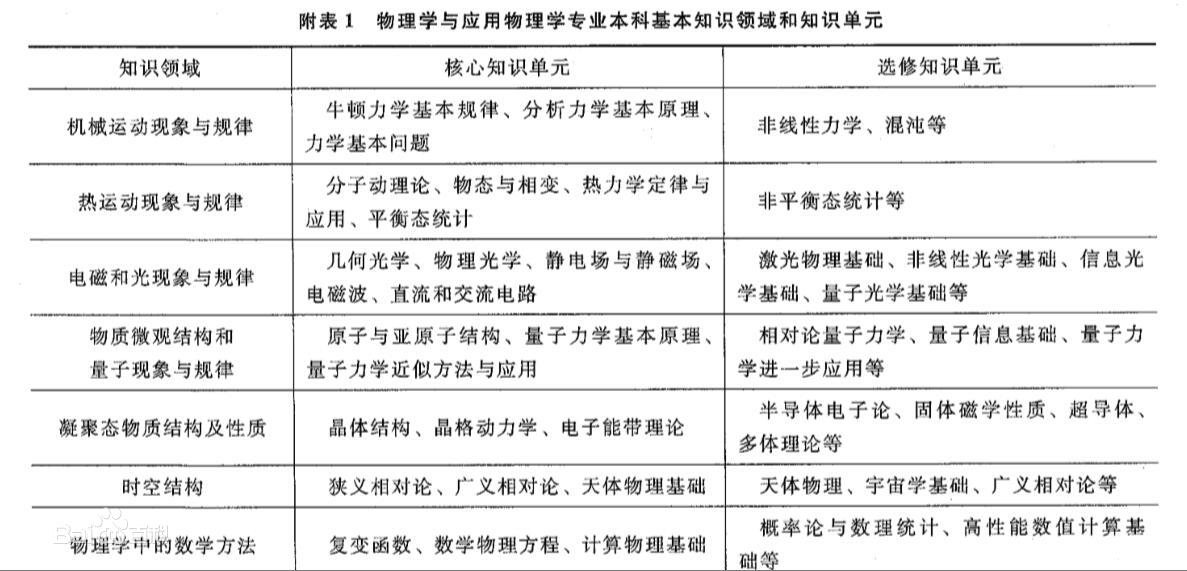
物理学专业本科基本知识体系包括7个专业基础知识领域,24个核心知识单元(见附表1)。各专业基本知识领城所包含的知识单元、知识点以及对各个知识点建议的所属课程和最少讲授学时数等的具体规定,见《高等学校物理学本科指导性专业规范》和《高等学校应用物理学本科指导性专业规范》。

(2)专业方向知识
由于物理学专业所涉及的专业方向领域众多,各高校的培养目标以及所处地城存在差异,各高校应根据自身的特点和人才需求自行确定所开设的特定专业方向,并为每个专业方向建立相应的专业方向知识体系。
二、实践教学
实验教学
物理学专业实验教学可以分为基础物理实验(包括普通物理实验和近代物理实验)和专业实验。基础物理实验知识体系及实验基本选题见《高等学校物理学本科指导性专业规范》和《高等学校应用物理学本科指导性专业规范》。
科研训练或专业实践
科研训练与专业实践应采用以下方式:
(1)学生提前进人本专业科研实验室,了解本专业的科研方向,在教师指导下参加科研实践活动,接受科研和创新能力训练。
(2)各高校应根据专业特点,与企业和科研单位合作,建立与专业相关、相对稳定的实践基地,以便学生进行科研训练和专业实践。
毕业论文(设计)
毕业论文(设计)的选题应体现物理学专业的特点。
创新训练
创新能力培养不仅应渗透到所有课程的教学和实践环节中,并且应体现在课程设计、课程小论文、本科生创新研究计划、创新性实验和毕业论文(设计)等各个环节中,也可以在专题讲座的基础上,学生通过阅读中国国内外有关文献,提出问题,完成某一主题的调研报告。
考研方向
物理学毕业生主要的考研方向有理论物理、粒子物理与原子核物理、原子与分子物理、等离子体物理、凝聚态物理、声学、光学、无线电物理,以及与物理学相关的例如天体物理、化学物理、生物物理、大气物理海洋物理、地球物理等。
以上资料仅供参考,具体请以实际情况为准!
相关阅读
-
光伏工程技术专业属于什么大类?主要学什么,专业课程有哪些?有很多考生和家长朋友们对于光伏工程技术专业很感兴趣,想知道其主要的学习内容是什么,专业课程有哪些以及属于什么学科门类。小编就此已为大家整理了相关资料,...作者:kokkuri 时间:2025-06-02 -
移动互联网应用技术专业主要学什么,课程有哪些,属于什么类?有很多考生和家长朋友们对于移动互联网应用技术专业很感兴趣,想知道其主要的学习内容是什么,专业课程有哪些以及属于什么学科门类。小编就此已为大家整理了相关...作者:kokkuri 时间:2025-06-02 -
医学信息工程专业属于什么大类,主要学什么,专业课程有哪些?有很多考生和家长朋友们对于医学信息工程专业很感兴趣,想知道其主要的学习内容是什么,专业课程有哪些以及属于什么学科门类。小编就此已为大家整理了相关资料,...作者:kokkuri 时间:2025-06-02 -
石油化工技术专业主要学什么,专业代码是什么,属于什么大类?有很多考生和家长朋友们对于石油化工技术专业很感兴趣,想知道其主要的学习内容是什么,专业代码是什么以及属于什么学科门类。小编就此已为大家整理了相关资料,...作者:kokkuri 时间:2025-06-02 -
采矿工程专业主要学什么,课程有哪些,属于什么大类?有很多考生和家长朋 友们对于采矿工程专业很感兴趣,想知道其主要的学习内容是什么,专业课程有哪些以及属于什么学科门类。小编就此已为大家整理了相关资料,可...作者:kokkuri 时间:2025-06-02 -
影视动画专业主要学什么,课程有哪些,属于什么大类?有很多考生和家长朋友们对于影视动画专业很感兴趣,想知道其主要的学习内容是什么,专业课程有哪些以及属于什么学科门类。小编就此已为大家整理了相关资料,可供...作者:kokkuri 时间:2025-06-02
最新文章
- 高考分数相同位次怎么排名的?高考同分排序规则是什么?
- 新高考全国一卷的省份有哪些 全国新高考一卷使用地区
- 2023高考位次怎么查询?高考位次查询系统入口在哪里
- 新高考原始分和赋分是什么意思?新高考是按赋分还是原始分录取?
- 高考位次计算方法公式是什么?高考一分一段表如何换算位次?
- 天津高考新政策是3+1+2还是3+3?2023年天津高考新政策细则解读
- 2024新高考一卷数学题型改变了吗变化分析及备考建议,命题人是谁?
- 浙江新高考政策选科怎么选,浙江新高考七选三哪个组合好
- 2025新高考死亡组合,新高考不建议的选科组合(附3+1+2赋分谁最吃亏)
- 新高考英语和老高考英语有什么区别,新高考英语题型及分值介绍