2025浙江6月新高考技术科目(含信息技术+通用技术)试卷真题及答案解析,附考点题型及分值分布
时间:2025-10-24 16:30:48
来源:精英考试网
作者:kokkuri
2025年高考结束已有数月,全国各省各科最新高考真题已在陆续公布。各位考生可以通过这新鲜出炉的真题来把握高考考察的核心知识点和题型趋势,用历年真题来检验自身的学习效果、了解本省命题专家的思路、在真题锻炼中提高实战经验,为将来参加真正的高考做出充分准备。本文小编将为大家展示浙江省2025年高考技术卷(6月)的真题、答案、题型及考点,感兴趣的同学不要错过哦!

2025浙江新高考技术试卷(6月)真题及答案解析
浙江省属于新高考“3+3”省份,高考技术科目一般于6月8日上午9:00 - 10:30举行考试,考试时长90分钟,试卷满分为100分(信息技术和通用技术各占50分)。另外,根据该省高考赋分制度来看,技术属于选考科目,需要将卷面分进行赋分转换,最终以等级分形式计入考生总成绩。
由浙江省2025年高考招生规定可知,该省技术科目试卷由本省教育考试院自主命题。据分析,浙江技术卷主要题型为选择题、非选择题,每年试卷各小题考察的知识点会有所调整,以下仅展示2025年浙江6月高考技术卷的题型、分值及考点分布情况,可供参考。
(一)信息技术部分
| 题型 | 题号 | 考点 | 分值 |
| 单选题(本题共12小题,每小题2分,共24分) | 1 | 数据编码 | 2分 |
| 2 | 数据安全 数据保护 | 2分 | |
| 3 | 物联网中的传感与控制机制 | 2分 | |
| 4 | 信息系统组成与功能 | 2分 | |
| 5 | 计算机硬件及其应用 计算机网络在信息系统中的作用 | 2分 | |
| 6 | 数据编码 | 2分 | |
| 7 | 人工智能的技术 | 2分 | |
| 8 | 二叉树 | 2分 | |
| 9 | 队列的基本操作 | 2分 | |
| 10 | 字符串的基本操作 | 2分 | |
| 11 | 链表的基本操作 | 2分 | |
| 12 | 常见的查找算法 | 2分 | |
| 非选择题(本题共3小题,共26分) | 13 | 搭建信息系统 | 8分 |
| 14 | 数据的分析 | 9分 | |
| 15 | 数组的基本操作 | 9分 | |
| 考点分析来源于网络 | |||
(二)通用技术部分
| 题型 | 题号 | 考点 | 分值 |
| 单选题(本题共12小题,每小题2分,共24分) | 16 | 技术的价值,技术的性质 | 2分 |
| 17 | 设计中的人机关系,设计的一般原则,设计分析,评价设计作品 | 2分 | |
| 18 | 比较、权衡设计方案,结构与功能的关系 | 2分 | |
| 19 | 三视图 | 2分 | |
| 20 | 金工工艺 | 2分 | |
| 21 | 2分 | ||
| 22 | 结构的受力,结构的类型 | 2分 | |
| 23 | 系统的分析,开环控制系统方框图 | 2分 | |
| 24 | 2分 | ||
| 25 | 电子元器件,认识多用电表,焊接技术,数字门电路组成的多谐振荡器 | 2分 | |
| 26 | 电子元器件,电子控制技术和电子控制系统,二极管的结构与应用,电容充放电及延时作用 | 2分 | |
| 27 | 电子控制技术和电子控制系统,电子元器件 | 2分 | |
| 非选择题(本题共3小题,共26分) | 28 | 设计的一般原则,设计分析,常用的构思方法,比较、权衡设计方案 | 8分 |
| 29 | 草图的绘制,形体的尺寸标注,设计分析,比较、权衡设计方案 | 10分 | |
| 30 | 电子元器件,逻辑门,电子控制技术和电子控制系统 | 8分 | |
| 考点分析来源于网络 | |||
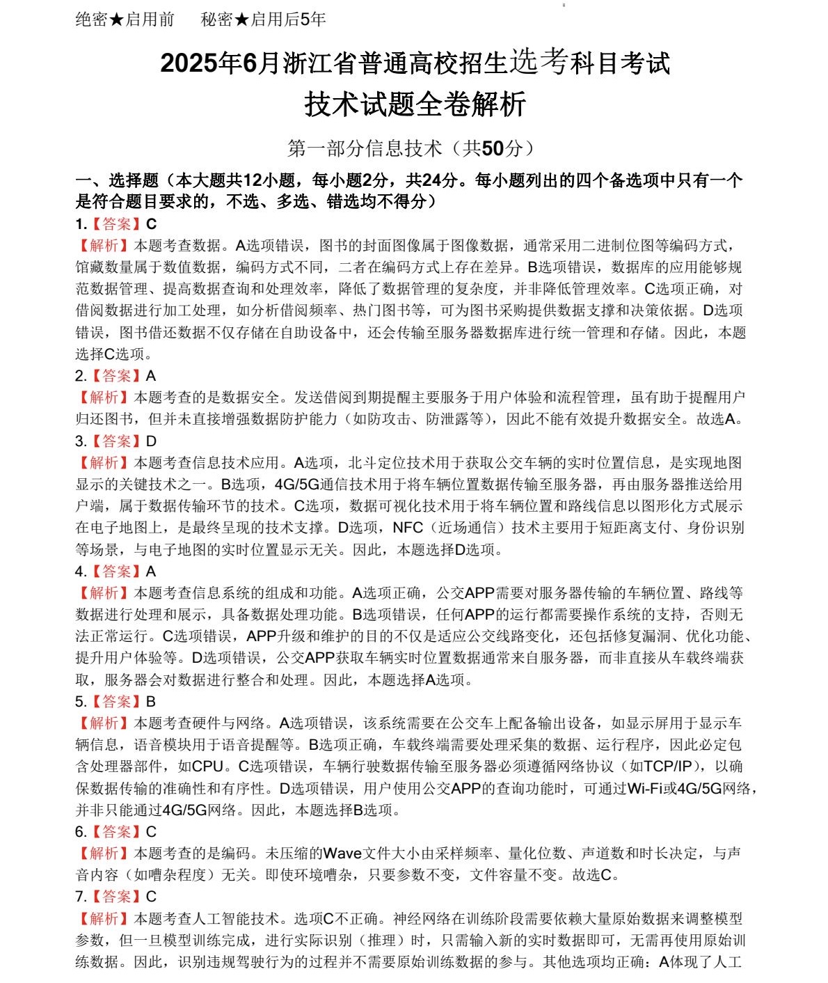
试卷真题:












答案解析:







以上资料仅供参考,具体请以实际情况为准!
相关阅读
-
2025江苏二本公办大学排名及分数线(物理类+历史类,2026参考)“分数”和“位次”一直是高考志愿填报的核心依据,每位考生在挑选目标院校/专业时,都要将院校/专业的录取分数和位次进行匹配与自身高考成绩,然后结合其他方面...作者:kokkuri 时间:2025-10-24 -
河北多少分能上211大学2025年211大学在河北录取分数线(2026参考)985211大学是无数学子的目标,毕竟这是公认的好大学,目前来说985大学全国范围内39所,211大学全国范围内116所,很多平时成绩处于不错水平的考生们非常关心211大...作者:山海 时间:2025-10-24 -
山东多少分能上211大学2025年211大学在山东录取分数线(2026参考)985211大学是无数学子的目标,毕竟这是公认的好大学,目前来说985大学全国范围内39所,211大学全国范围内116所,很多平时成绩处于不错水平的考生们非常关心211大...作者:山海 时间:2025-10-24 -
四川多少分能上211大学2025年211大学在四川录取分数线(2026参考)985211大学是无数学子的目标,毕竟这是公认的好大学,目前来说985大学全国范围内39所,211大学全国范围内116所,很多平时成绩处于不错水平的考生们非常关心211大...作者:山海 时间:2025-10-24 -
江西多少分能上211大学2025年211大学在江西录取分数线(2026参考)985211大学是无数学子的目标,毕竟这是公认的好大学,目前来说985大学全国范围内39所,211大学全国范围内116所,很多平时成绩处于不错水平的考生们非常关心211大...作者:山海 时间:2025-10-24 -
安徽多少分能上211大学2025年211大学在安徽录取分数线(2026参考)985211大学是无数学子的目标,毕竟这是公认的好大学,目前来说985大学全国范围内39所,211大学全国范围内116所,很多平时成绩处于不错水平的考生们非常关心211大...作者:山海 时间:2025-10-23
最新文章
- 高考分数相同位次怎么排名的?高考同分排序规则是什么?
- 新高考全国一卷的省份有哪些 全国新高考一卷使用地区
- 2023高考位次怎么查询?高考位次查询系统入口在哪里
- 新高考原始分和赋分是什么意思?新高考是按赋分还是原始分录取?
- 高考位次计算方法公式是什么?高考一分一段表如何换算位次?
- 2025新高考死亡组合,新高考不建议的选科组合(附3+1+2赋分谁最吃亏)
- 天津高考新政策是3+1+2还是3+3?2023年天津高考新政策细则解读
- 2024新高考一卷数学题型改变了吗变化分析及备考建议,命题人是谁?
- 浙江新高考政策选科怎么选,浙江新高考七选三哪个组合好
- 新高考英语和老高考英语有什么区别,新高考英语题型及分值介绍
推荐阅读
- 2025江苏二本公办大学排名及分数线(物理类+历史类,2026参考)
- 2025浙江6月新高考技术科目(含信息技术+通用技术)试卷真题及答案解析,附考点题型及分值分布
- 河北多少分能上211大学2025年211大学在河北录取分数线(2026参考)
- 山东多少分能上211大学2025年211大学在山东录取分数线(2026参考)
- 四川多少分能上211大学2025年211大学在四川录取分数线(2026参考)
- 江西多少分能上211大学2025年211大学在江西录取分数线(2026参考)
- 45个院校专业组志愿是什么意思?新高考45个专业组要填满吗 填不满怎么办?
- 同一学校可以填两个专业组吗有数量限制吗?同一院校两个专业组怎么录取?
- 高考体检一般是什么时间2026高考体检时间及体检项目(附体检收费标准)
- 安徽多少分能上211大学2025年211大学在安徽录取分数线(2026参考)