2025福建新高考生物试卷真题及答案解析,附考点题型及分值分布
时间:2025-11-03 16:14:28
来源:精英考试网
作者:kokkuri
2025年高考结束已有数月,全国各省各科最新高考真题已在陆续公布。各位考生可以通过这新鲜出炉的真题来把握高考考察的核心知识点和题型趋势,用历年真题来检验自身的学习效果、了解本省命题专家的思路、在真题锻炼中提高实战经验,为将来参加真正的高考做出充分准备。本文小编将为大家展示福建省2025年高考生物卷的真题、答案、题型及考点,感兴趣的同学不要错过哦!

2025福建新高考生物试卷真题及答案解析
福建省属于新高考“3+1+2”省份,高考生物科目一般于6月9日下午17:00 - 18:15举行考试,考试时长75分钟,试卷满分为100分。另外,根据该省高考赋分制度来看,生物属于再选科目,需要将卷面分进行赋分转换,最终以等级分形式计入考生总成绩。
由福建省2025年高考招生规定可知,该省生物卷由本省教育考试院自主命题。据分析,福建生物卷主要题型为单选题和非选择题,每年试卷各小题考察的知识点会有所调整,以下仅展示2025年福建高考生物卷的题型、分值及考点分布情况,可供参考。
试卷结构:单选题(15题,共40分)+非选择题(5题,共60分)=100分
| 题型 | 题号 | 考点 | 分值 |
| 单选题(本题共15小题,1~10题,每小题2分,11~15题,每小题4分,共40分) | 1 | 血糖调节;内环境的稳态及意义;脂质的种类及功能 | 2分 |
| 2 | 其他植物激素的产生、分布和功能 | 2分 | |
| 3 | 群落的物种组成以及丰富度的相关探究实验;群落中生物的种间关系;植物的生长型和群落结构 | 2分 | |
| 4 | 生物有共同祖先的证据 | 2分 | |
| 5 | 病毒结构、分类和增殖;生物多样性丧失原因及其保护措施;生物多样性及其价值 | 2分 | |
| 6 | 无菌技术;土壤中分解尿素的细菌的分离与计数;果酒和果醋的制作原理;PCR扩增的原理与过程 | 2分 | |
| 7 | 基因、蛋白质与性状的关系;染色体数目的变异;表观遗传 | 2分 | |
| 8 | 酶的本质;光合作用原理实验;肺炎链球菌的转化实验;探究DNA的复制过程 | 2分 | |
| 9 | 参与调节植物生命活动的其他环境因素 | 2分 | |
| 10 | 将目的基因导入受体细胞;植物细胞工程的实际应用 | 2分 | |
| 11 | 光反应、暗(碳)反应的物质变化和能量变化;培养基的成分及其功能;基因表达载体的构建 | 4分 | |
| 12 | 能量流动的概念和过程;能量流动的特点以及研究能量流动的意义;物质循环的概念和特点;生态工程的特点及基本原理 | 4分 | |
| 13 | 有氧呼吸过程;有氧呼吸与无氧呼吸的有关计算;无氧呼吸过程 | 4分 | |
| 14 | 卵细胞的形成过程;减数分裂异常情况分析 | 4分 | |
| 15 | DNA重组技术的基本工具;电泳鉴定 | 4分 | |
| 非选择题(本题共5小题,共60分) | 16 | 种群数量增长曲线;影响种群数量变化的因素;群落中生物的种间关系;生态系统的组成成分 | 12分 |
| 17 | 细胞中的脂质综合;无氧呼吸过程;有氧呼吸和无氧呼吸的异同 | 12分 | |
| 18 | 细胞免疫;与免疫调节相关的实验 | 12分 | |
| 19 | 基因自由组合定律的实质和应用;伴性遗传的遗传规律及应用;基因的表达综合 | 12分 | |
| 20 | 基因表达载体的构建;目的基因的检测与鉴定 | 12分 | |
| 考点分析来源于学科网 | |||
2025福建高考生物试卷真题及答案解析
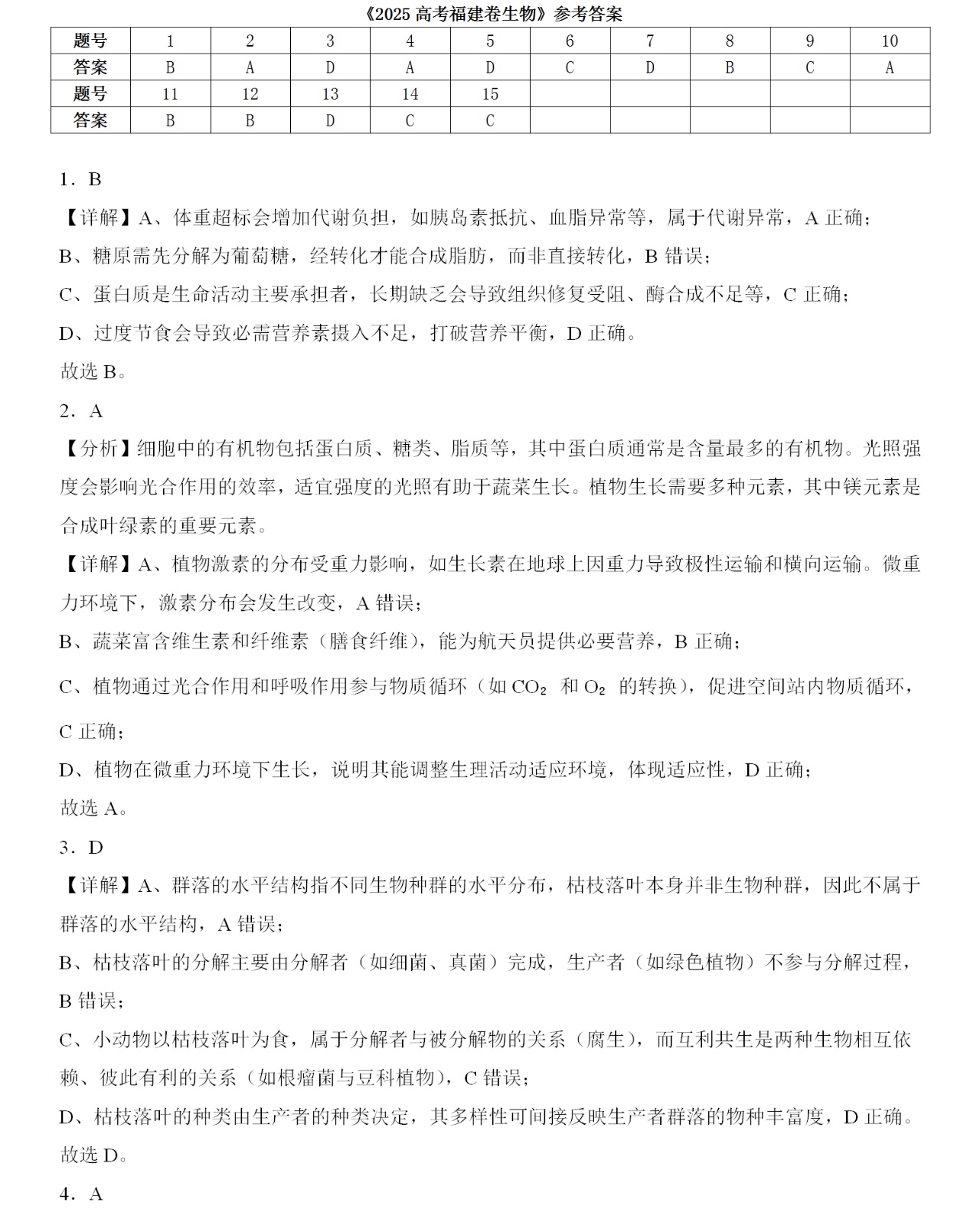
试卷真题:









答案解析:









以上资料仅供参考,具体请以实际情况为准!
相关阅读
-
2025甘肃二本公办大学排名及分数线(物理类+历史类,2026参考)“分数”和“位次”一直是高考志愿填报的核心依据,每位考生在挑选目标院校/专业时,都要将院校/专业的录取分数和位次进行匹配与自身高考成绩,然后结合其他方面...作者:kokkuri 时间:2025-11-03 -
大学专业位次是什么意思?大学专业录取位次怎么查询?高考志愿填报时考生需要参考的数据信息还是比较多的,除了录取分数线位次也是一个重要参考方向,就比如说大学专业位次很多的学生还不是很了解,专业位次是高等学...作者:山海 时间:2025-10-31 -
院校在阅录取几率多大?院校在阅后多久可以确定录取?高考录取状态有多种,不同的录取状态代表着不同的录取走向,常见的录取状态有已投档、院校在阅、预退档、预录...作者:山海 时间:2025-10-31 -
2025浙江省本科院校排名及分数线-浙江分低的本科大学推荐(2026参考)在志愿填报时,大学排名及分数线对于考生来说是重要的参考,一方面可以了解哪些大学的实力比较强,另一方面也可以确定好自己可以报考的院校范围,很多准备报考浙...作者:山海 时间:2025-10-31 -
2025河北省本科院校排名及分数线-河北分低的本科大学推荐(2026参考)在志愿填报时,大学排名及分数线对于考生来说是重要的参考,一方面可以了解哪些大学的实力比较强,另一方面也可以确定好自己可以报考的院校范围,很多准备报考河...作者:山海 时间:2025-10-31 -
2025江苏省本科院校排名及分数线-江苏分低的本科大学推荐(2026参考)在志愿填报时,大学排名及分数线对于考生来说是重要的参考,一方面可以了解哪些大学的实力比较强,另一方面也可以确定好自己可以报考的院校范围,很多准备报考安...作者:山海 时间:2025-10-31
最新文章
- 高考分数相同位次怎么排名的?高考同分排序规则是什么?
- 新高考全国一卷的省份有哪些 全国新高考一卷使用地区
- 2023高考位次怎么查询?高考位次查询系统入口在哪里
- 新高考原始分和赋分是什么意思?新高考是按赋分还是原始分录取?
- 高考位次计算方法公式是什么?高考一分一段表如何换算位次?
- 2025新高考死亡组合,新高考不建议的选科组合(附3+1+2赋分谁最吃亏)
- 天津高考新政策是3+1+2还是3+3?2023年天津高考新政策细则解读
- 2024新高考一卷数学题型改变了吗变化分析及备考建议,命题人是谁?
- 浙江新高考政策选科怎么选,浙江新高考七选三哪个组合好
- 新高考英语和老高考英语有什么区别,新高考英语题型及分值介绍
推荐阅读
- 2025甘肃二本公办大学排名及分数线(物理类+历史类,2026参考)
- 2025福建新高考生物试卷真题及答案解析,附考点题型及分值分布
- 张雪峰讲文科女生最吃香的专业-张雪峰最推荐女生上的专业
- 大学专业位次是什么意思?大学专业录取位次怎么查询?
- 院校在阅录取几率多大?院校在阅后多久可以确定录取?
- 2025浙江省本科院校排名及分数线-浙江分低的本科大学推荐(2026参考)
- 2025河北省本科院校排名及分数线-河北分低的本科大学推荐(2026参考)
- 2025江苏省本科院校排名及分数线-江苏分低的本科大学推荐(2026参考)
- 2025安徽省本科院校排名及分数线-安徽分低的本科大学推荐(2026参考)
- 历政地女生最佳出路有哪些?历政地可以学中医吗(2026参考)