2025广西新高考政治试卷真题及答案解析,附考点题型及分值分布
时间:2025-11-13 16:15:00
来源:精英考试网
作者:kokkuri
2025年高考结束已有数月,全国各省各科最新高考真题已在陆续公布。各位考生可以通过这新鲜出炉的真题来把握高考考察的核心知识点和题型趋势,用历年真题来检验自身的学习效果、了解本省命题专家的思路、在真题锻炼中提高实战经验,为将来参加真正的高考做出充分准备。本文小编将为大家展示广西省2025年高考政治卷的真题、答案、题型及考点,感兴趣的同学不要错过哦!

2025广西新高考政治试卷真题及答案解析
广西省属于新高考“3+1+2”省份,高考政治科目一般于6月9日下午14:30 - 15:45举行考试,考试时长75分钟,试卷满分为100分。另外,根据该省高考赋分制度来看,政治属于再选科目,需要将卷面分进行赋分转换,最终以等级分形式计入考生总成绩。
由广西省2025年高考招生规定可知,该省政治卷由本省教育考试院自主命题。据分析,广西政治卷主要题型为单选题和非选择题,每年试卷各小题考察的知识点会有所调整,以下仅展示2025年广西高考政治卷的题型、分值及考点分布情况,可供参考。
试卷结构:单选题(16题,共48分)+非选择题(4题,共52分)=100分
| 题型 | 题号 | 考点 | 分值 |
| 单选题(本题共16小题,每小题3分,共48分) | 1 | 坚持创新、协调、绿色、开放、共享发展;新时代坚持和加强党的全面领导的要求 | 3分 |
| 2 | 改革开放的伟大意义:改革开放以来党的全部理论和实践的主题 | 3分 | |
| 3 | 宏观调控的手段;我国政府的经济职能和作用 | 3分 | |
| 4 | 构建新发展格局 | 3分 | |
| 5 | 人民政协的主题和职能;人民政协的成员 | 3分 | |
| 6 | 村委会;民主监督;居民委员会;民主协商 | 3分 | |
| 7 | 如何建设法治社会;建设法治社会的意义;法治国家的内涵;推进全民守法 | 3分 | |
| 8 | 认识发展的思维过程;规律的特征;认识过程的两个阶段 | 3分 | |
| 9 | 社会意识具有相对独立性;价值观的导向作用;哲学价值的含义;对一个人的价值的评价 | 3分 | |
| 10 | 中华民族精神的形成、丰富和发展;中华民族精神的地位和作用;文化民族性的内涵;中华优秀传统文化的当代价值的表现 | 3分 | |
| 11 | 提高开放型经济水平;综合探究推进高水平对外开放完善全球治理;经济全球化的机遇和挑战;中国与经济全球化 | 3分 | |
| 12 | 提高开放型经济水平;中国的发展为世界各国提供机遇;中国的国际地位和作用 | 3分 | |
| 13 | 专利的取得及其保护方式;商标及其注册的条件;商标权的保护 | 3分 | |
| 14 | 侵权责任的承担方式:过错推定与无过错侵权责任;调解一解决纠纷的优先选择;人民调解特点 | 3分 | |
| 15 | 相容选言推理;充分条件假言推理;不相容选言推理;必要条件假言推理 | 3分 | |
| 16 | 性质判断换位推理;迁移;矛盾律:思维的一致性要求;不相容关系的种类 | 3分 | |
| 非选择题(本题共4小题,共52分) | 17 | 坚持创新、协调、绿色、开放、共享发展;构建新发展格局;全面建设社会主义现代化国家的首要任务 | 10分 |
| 18 | 如何建设法治政府;中国的发展为世界各国提供机遇;当前国际竞争的实质;构建人类命运共同体的重大意义 | 12分 | |
| 19 | 量变与质变的辩证关系原理及其方法论;中华优秀传统文化的主要内容 | 16分 | |
| 20 | 开庭审理;提高不完全归纳推理结论的可靠程度的方法;起诉与应诉含义;证据含义及其作用 | 14分 | |
| 考点分析来源于学科网 | |||
2025广西高考政治试卷真题及答案解析
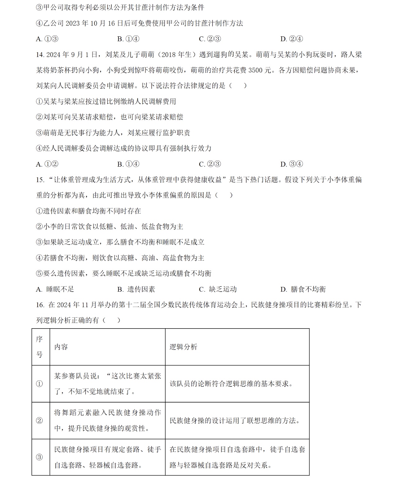
试卷真题:








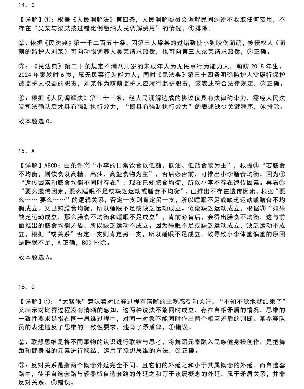
答案解析:








以上资料仅供参考,具体请以实际情况为准!
相关阅读
-
2025贵州高考状元多少分?第一名最高分是谁?附近五年贵州省高考状元名单各省高考状元每年都会成为社会关注的热门话题,不过由于近年来存在无良媒体针对高考状元不断进行炒作,在侵犯学生隐私的同时还引发了社会焦虑,不利于教育公平的...作者:kokkuri 时间:2025-11-13 -
2025全国高职专科院校100强排行榜及录取分数线一览表(2026年参考)很多学生觉得专科没有出路,其实不然很多专业院校,实力突出,且校内的一些王牌专业毕业生在就业市场上极具就业竞争力,所以对于专科层次的学生来说在志愿填报阶...作者:山海 时间:2025-11-12 -
2025宁夏本科院校排名及分数线-宁夏分低的本科大学推荐(2026参考)在志愿填报时,大学排名及分数线对于考生来说是重要的参考,一方面可以了解哪些大学的实力比较强,另一方面也可以确定好自己可以报考的院校范围,很多准备报考宁...作者:山海 时间:2025-11-12 -
2025甘肃省本科院校排名及分数线-甘肃分低的本科大学推荐(2026参考)在志愿填报时,大学排名及分数线对于考生来说是重要的参考,一方面可以了解哪些大学的实力比较强,另一方面也可以确定好自己可以报考的院校范围,很多准备报考甘...作者:山海 时间:2025-11-12 -
2025云南省本科院校排名及分数线-云南分低的本科大学推荐(2026参考)在志愿填报时,大学排名及分数线对于考生来说是重要的参考,一方面可以了解哪些大学的实力比较强,另一方面也可以确定好自己可以报考的院校范围,很多准备报考云...作者:山海 时间:2025-11-12 -
2025贵州省本科院校排名及分数线-贵州分低的本科大学推荐(2026参考)在志愿填报时,大学排名及分数线对于考生来说是重要的参考,一方面可以了解哪些大学的实力比较强,另一方面也可以确定好自己可以报考的院校范围,很多准备报考贵...作者:山海 时间:2025-11-12
最新文章
- 高考分数相同位次怎么排名的?高考同分排序规则是什么?
- 新高考全国一卷的省份有哪些 全国新高考一卷使用地区
- 2023高考位次怎么查询?高考位次查询系统入口在哪里
- 新高考原始分和赋分是什么意思?新高考是按赋分还是原始分录取?
- 2025新高考死亡组合,新高考不建议的选科组合(附3+1+2赋分谁最吃亏)
- 高考位次计算方法公式是什么?高考一分一段表如何换算位次?
- 天津高考新政策是3+1+2还是3+3?2023年天津高考新政策细则解读
- 2024新高考一卷数学题型改变了吗变化分析及备考建议,命题人是谁?
- 浙江新高考政策选科怎么选,浙江新高考七选三哪个组合好
- 新高考英语和老高考英语有什么区别,新高考英语题型及分值介绍
推荐阅读
- 2025贵州高考状元多少分?第一名最高分是谁?附近五年贵州省高考状元名单
- 2025广西新高考政治试卷真题及答案解析,附考点题型及分值分布
- 2025全国高职专科院校100强排行榜及录取分数线一览表(2026年参考)
- 高考以学籍为准还是户籍为准?学籍和户籍不一致高考有影响吗?
- 2025宁夏本科院校排名及分数线-宁夏分低的本科大学推荐(2026参考)
- 2025甘肃省本科院校排名及分数线-甘肃分低的本科大学推荐(2026参考)
- 2025云南省本科院校排名及分数线-云南分低的本科大学推荐(2026参考)
- 2025贵州省本科院校排名及分数线-贵州分低的本科大学推荐(2026参考)
- 2025四川省本科院校排名及分数线-四川分低的本科大学推荐(2026参考)
- 报强基计划影响普通高考报名么?强基计划学费是自己交吗?