2025广西新高考生物试卷真题及答案解析,附考点题型及分值分布
时间:2025-11-17 16:08:48
来源:精英考试网
作者:kokkuri
2025年高考结束已有数月,全国各省各科最新高考真题已在陆续公布。各位考生可以通过这新鲜出炉的真题来把握高考考察的核心知识点和题型趋势,用历年真题来检验自身的学习效果、了解本省命题专家的思路、在真题锻炼中提高实战经验,为将来参加真正的高考做出充分准备。本文小编将为大家展示广西省2025年高考生物卷的真题、答案、题型及考点,感兴趣的同学不要错过哦!

2025广西新高考生物试卷真题及答案解析
广西省属于新高考“3+1+2”省份,高考生物科目一般于6月9日下午17:00 - 18:15举行考试,考试时长75分钟,试卷满分为100分。另外,根据该省高考赋分制度来看,生物属于再选科目,需要将卷面分进行赋分转换,最终以等级分形式计入考生总成绩。
由广西省2025年高考招生规定可知,该省生物卷由本省教育考试院自主命题。据分析,广西生物卷主要题型为单选题和非选择题,每年试卷各小题考察的知识点会有所调整,以下仅展示2025年广西高考生物卷的题型、分值及考点分布情况,可供参考。
试卷结构:单选题(16题,共40分)+非选择题(5题,共60分)=100分
| 题型 | 题号 | 考点 | 分值 |
| 单选题(本题共16小题,共40分;第1~12题,每小题2分;第13~16题,每小题4分) | 1 | 细胞器之间的协调配合;内分泌系统的组成和功能;细胞骨架 | 2分 |
| 2 | 培养基的成分及其功能;分解纤维素的微生物的分离 | 2分 | |
| 3 | 植物组织培养技术综合;植物体细胞杂交技术 | 2分 | |
| 4 | 种群密度的调查方法及应用 | 2分 | |
| 5 | 植物组织培养技术综合 | 2分 | |
| 6 | 非特异性免疫与特异性免疫;动物细胞培养技术;体液免疫和细胞免疫的协调配合 | 2分 | |
| 7 | 激素调节的特点 | 2分 | |
| 8 | 卵细胞的形成过程;基因分离定律的实质和应用;减数分裂过程中的变化规律 | 2分 | |
| 9 | 主动运输;兴奋在神经纤维上的传导;协助扩散 | 2分 | |
| 10 | 能量流动的特点以及研究能量流动的意义;生态金字塔的种类及特点 | 2分 | |
| 11 | 内分泌系统的组成和功能;表观遗传 | 2分 | |
| 12 | 基因频率的改变与生物进化 | 2分 | |
| 13 | 酶促反应的因素及实验 | 4分 | |
| 14 | 参与调节植物生命活动的其他环境因素 | 4分 | |
| 15 | 种群密度的调查方法及应用;种群数量增长曲线 | 4分 | |
| 16 | 基因、蛋白质与性状的关系 | 4分 | |
| 非选择题(本题共5小题,共60分) | 17 | 反射与反射弧;兴奋在神经纤维上的传导;兴奋在神经元之间的传递;学习、记忆、情绪 | 10分 |
| 18 | 光反应、暗(碳)反应的物质变化和能量变化;影响光合作用的因素;碳循环;培养基的成分及其功能 | 12分 | |
| 19 | 群落中生物的种间关系;群落的演替及其影响因素;生态工程的特点及基本原理;物种在群落中的生态位 | 10分 | |
| 20 | 基因自由组合定律的实质和应用;9:3:3:1和1:1:1:1的变式类型及应用;基因在染色体上位置的判定方法问题;基因连锁与交换定律 | 14分 | |
| 21 | 培养基的类型及其应用;基因表达载体的构建;将目的基因导入受体细胞;验证性实验与探究性实验 | 14分 | |
| 考点分析来源于学科网 | |||
2025广西高考生物试卷真题及答案解析
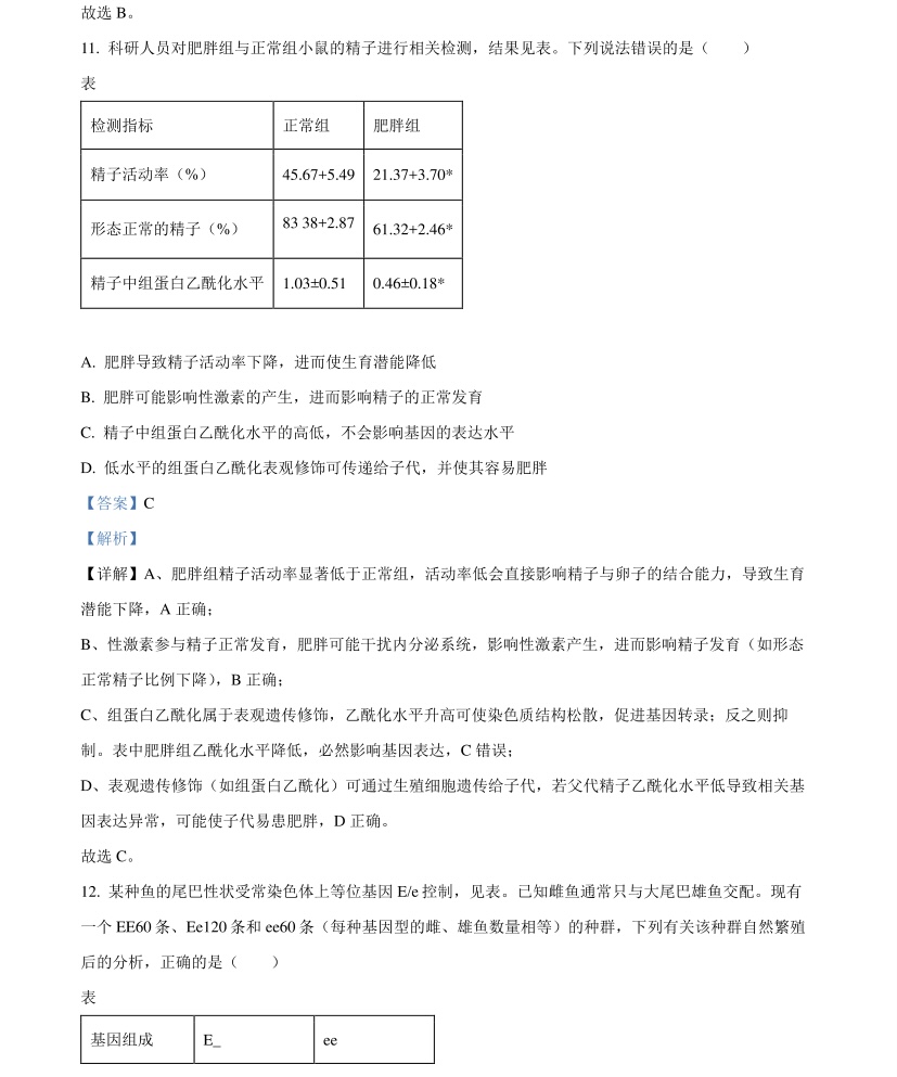
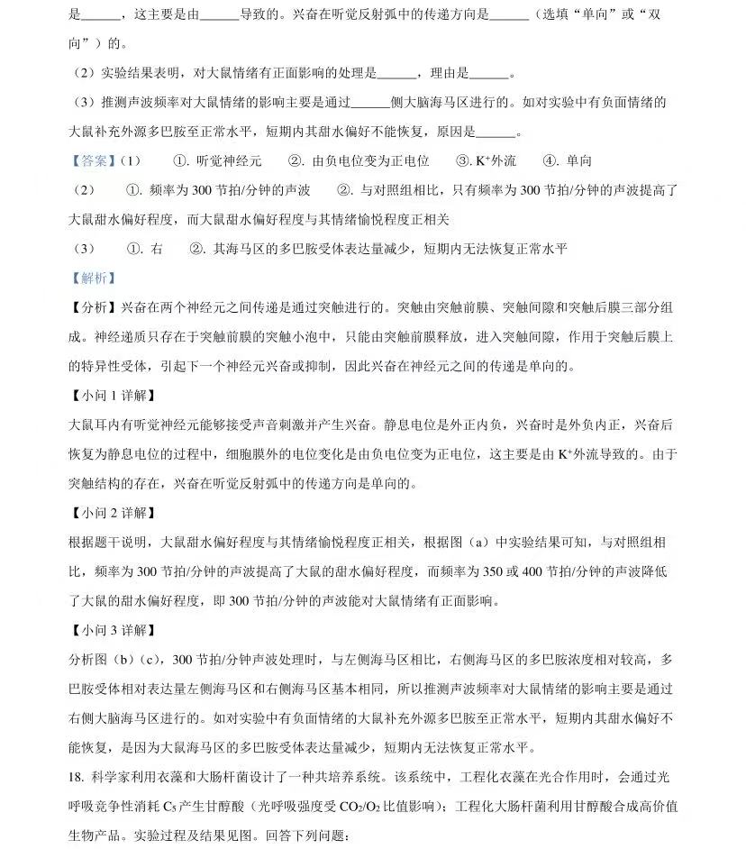
试卷真题:








答案解析:



















以上资料仅供参考,具体请以实际情况为准!
相关阅读
-
2025辽宁高考状元多少分?第一名最高分是谁?附近五年辽宁省高考状元名单各省高考状元每年都会成为社会关注的热门话题,不过由于近年来存在无良媒体针对高考状元不断进行炒作,在侵犯学生隐私的同时还引发了社会焦虑,不利于教育公平的...作者:kokkuri 时间:2025-11-17 -
2025成都市本科大学排名及分数线-成都分低的本科大学推荐(2026参考)俗话说考的好不如报的好,在志愿填报时很多学生都非常关心自己能报考哪些大学,哪些大学比较好等相关问题,以成都市为例子,小编整理了具体的名单排名及录取分数...作者:山海 时间:2025-11-14 -
2025武汉市本科大学排名及分数线-武汉分低的本科大学推荐(2026参考)俗话说考的好不如报的好,在志愿填报时很多学生都非常关心自己能报考哪些大学,哪些大学比较好等相关问题,以武汉市为例子,小编整理了具体的名单排名及录取分数...作者:山海 时间:2025-11-14 -
2025南京市本科大学排名及分数线-南京分低的本科大学推荐(2026参考)俗话说考的好不如报的好,在志愿填报时很多学生都非常关心自己能报考哪些大学,哪些大学比较好等相关问题,以南京市为例子,小编整理了具体的名单排名及录取分数...作者:山海 时间:2025-11-14 -
2025广州市本科大学排名及分数线-广州分低的本科大学推荐(2026参考)俗话说考的好不如报的好,在志愿填报时很多学生都非常关心自己能报考哪些大学,哪些大学比较好等相关问题,以广州市为例子,小编整理了具体的名单排名及录取分数...作者:山海 时间:2025-11-14 -
学中医去哪个学校最好?-2025全国中医药大学录取分数线汇总(2026参考)对于想要就读中医相关专业的学生,小编认为中医药大学就相当适配。这类院校通常以中医学、中药学为核心,具有完善的学科体系;在中医学领域的科研实力也相对突出...作者:kokkuri 时间:2025-11-14
最新文章
- 高考分数相同位次怎么排名的?高考同分排序规则是什么?
- 新高考全国一卷的省份有哪些 全国新高考一卷使用地区
- 2023高考位次怎么查询?高考位次查询系统入口在哪里
- 新高考原始分和赋分是什么意思?新高考是按赋分还是原始分录取?
- 2025新高考死亡组合,新高考不建议的选科组合(附3+1+2赋分谁最吃亏)
- 高考位次计算方法公式是什么?高考一分一段表如何换算位次?
- 天津高考新政策是3+1+2还是3+3?2023年天津高考新政策细则解读
- 2024新高考一卷数学题型改变了吗变化分析及备考建议,命题人是谁?
- 浙江新高考政策选科怎么选,浙江新高考七选三哪个组合好
- 新高考英语和老高考英语有什么区别,新高考英语题型及分值介绍
推荐阅读
- 2025辽宁高考状元多少分?第一名最高分是谁?附近五年辽宁省高考状元名单
- 2025广西新高考生物试卷真题及答案解析,附考点题型及分值分布
- 选科人数越多赋分越高吗?人多赋分好还是人少赋分好?
- 考军校需要提前报名吗2026年军校提前批次什么时候报?
- 2026年不选化学可以学医吗?物生政2026能报临床医学吗?
- 2025成都市本科大学排名及分数线-成都分低的本科大学推荐(2026参考)
- 2025武汉市本科大学排名及分数线-武汉分低的本科大学推荐(2026参考)
- 2025南京市本科大学排名及分数线-南京分低的本科大学推荐(2026参考)
- 2025广州市本科大学排名及分数线-广州分低的本科大学推荐(2026参考)
- 学中医去哪个学校最好?-2025全国中医药大学录取分数线汇总(2026参考)