2025甘肃新高考政治试卷真题及答案解析,附考点题型及分值分布
时间:2025-11-25 15:36:04
来源:精英考试网
作者:kokkuri
2025年高考结束已有数月,全国各省各科最新高考真题已在陆续公布。各位考生可以通过这新鲜出炉的真题来把握高考考察的核心知识点和题型趋势,用历年真题来检验自身的学习效果、了解本省命题专家的思路、在真题锻炼中提高实战经验,为将来参加真正的高考做出充分准备。本文小编将为大家展示甘肃省2025年高考政治卷的真题、答案、题型及考点,感兴趣的同学不要错过哦!

2025甘肃新高考政治试卷真题及答案解析
甘肃省属于新高考“3+1+2”省份,高考政治科目一般于6月9日下午14:30 - 15:45举行考试,考试时长75分钟,试卷满分为100分。另外,根据该省高考赋分制度来看,政治属于再选科目,需要将卷面分进行赋分转换,最终以等级分形式计入考生总成绩。
由甘肃省2025年高考招生规定可知,该省政治卷由本省教育考试院自主命题。据分析,甘肃政治卷主要题型为单选题和非选择题,每年试卷各小题考察的知识点会有所调整,以下仅展示2025年甘肃高考政治卷的题型、分值及考点分布情况,可供参考。
试卷结构:单选题(16题,共48分)+非选择题(4题,共52分)=100分
| 题型 | 题号 | 考点 | 分值 |
| 单选题(本题共16小题,每小题3分,共48分) | 1 | 习近平新时代中国特色社会主义思想的意义;新时代坚持和加强党的全面领导的要求;改革开放的伟大意义;党的地位和作用 | 3分 |
| 2 | 中国共产党不断加强自身建设;全面从严治党的必要性和要求;全过程人民民主的特点 | 3分 | |
| 3 | 构建新发展格局;坚持创新、协调、绿色、开放、共享发展 | 3分 | |
| 4 | 社会保障的内容;坚持以人民为中心的发展思想 | 3分 | |
| 5 | 协商民主的重要渠道;全过程人民民主的特点;实行基层民主自治的意义;人民代表大会制度特色和优势 | 3分 | |
| 6 | 处理民族关系的方针;民族区域自治制度的行使;各民族共同繁荣 | 3分 | |
| 7 | 规律的客观性和普遍性原理; 发挥主观能动性与尊重客观规律的统一 | 3分 | |
| 8 | 实践的特征;哲学价值的含义 | 3分 | |
| 9 | 坚定文化自信;中华优秀传统文化的当代价值的表现;立足时代之基 回答时代问题;中华传统文化的形成和发展 | 3分 | |
| 10 | 文化的民族性与世界性;文化交流与文化发展;对待文化多样性的正确态度;立足国情 交流互鉴 | 3分 | |
| 11 | 政党与政权的关系;利益集团;政党制度 | 3分 | |
| 12 | 世贸组织的作用;多边贸易体制;中国加入世贸组织的积极意义;走进世界贸易组织 | 3分 | |
| 13 | 劳动者的权利 | 3分 | |
| 14 | 人民调解特点;法律援助制度;诉讼时效;公民的基本诉讼权利 | 3分 | |
| 15 | 矛盾律:思维的一致性要求 | 3分 | |
| 16 | 不相容选言判断的真假判断;必要条件假言推理;充分条件假言推理 | 3分 | |
| 非选择题(本题共4小题,共52分) | 17 | 企业经营成功的主要因素;违约行为的免责情形;我国政府的经济职能和作用;合同的变更 | 18分 |
| 18 | 法治政府的内涵;如何建设法治政府 | 10分 | |
| 19 | 国际关系民主化;世界主要力量;推动世界和平与发展的有效途径;多边贸易体制 | 8分 | |
| 20 | 整体和部分辩证关系原理及其方法论;分析与综合的辩证关系;掌握系统优化的原理及其方法论;分析的方法 | 16分 | |
| 考点分析来源于学科网 | |||
2025甘肃高考政治试卷真题及答案解析
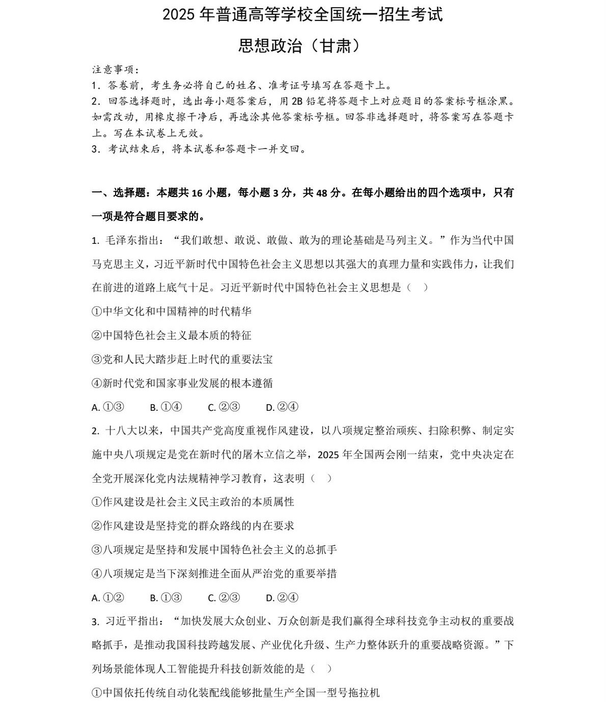
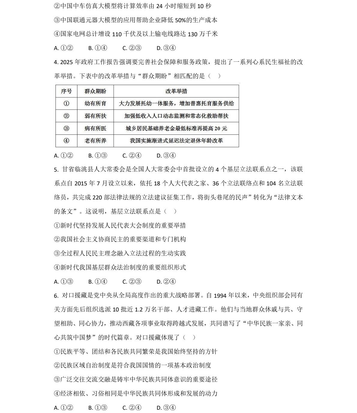
试卷真题:







答案解析:












以上资料仅供参考,具体请以实际情况为准!
相关阅读
-
2025广西公办大专院校排名及分数线-广西分最低的公办大专推荐(2026参考)公办大学与民办大学区别差异较大,尤其是学费方面存在较大差异,所以在志愿填报选择大学时大家会更加青睐于选择报考公办性质的院校,很多高考成绩在专科批次线的...作者:山海 时间:2025-11-25 -
2025护理大专分数线:公办大专护理专业学校排名及分数线表(2026年参考)随着人口老龄化以及慢性疾病的增长,社会对于医疗人才的需求也在持续旺盛,很多专科批次的学生非常关心哪些公办专科院校的护理专业比较好,下面小编整理了公办大...作者:山海 时间:2025-11-25 -
2025四川公办大专院校排名及分数线-四川分最低的公办大专推荐(2026参考)公办大学与民办大学区别差异较大,尤其是学费方面存在较大差异,所以在志愿填报选择大学时大家会更加青睐于选择报考公办性质的院校,很多高考成绩在专科批次线的...作者:山海 时间:2025-11-25 -
2025广东公办大专院校排名及分数线-广东分最低的公办大专推荐(2026参考)公办大学与民办大学区别差异较大,尤其是学费方面存在较大差异,所以在志愿填报选择大学时大家会更加青睐于选择报考公办性质的院校,很多高考成绩在专科批次线的...作者:山海 时间:2025-11-25 -
2025河南公办大专院校排名及分数线-河南分最低的公办大专推荐(2026参考)公办大学与民办大学区别差异较大,尤其是学费方面存在较大差异,所以在志愿填报选择大学时大家会更加青睐于选择报考公办性质的院校,很多高考成绩在专科批次线的...作者:山海 时间:2025-11-25 -
2025江苏公办大专院校排名及分数线-江苏分最低的公办大专推荐(2026参考)公办大学与民办大学区别差异较大,尤其是学费方面存在较大差异,所以在志愿填报选择大学时大家会更加青睐于选择报考公办性质的院校,很多高考成绩在专科批次线的...作者:山海 时间:2025-11-25
最新文章
- 高考分数相同位次怎么排名的?高考同分排序规则是什么?
- 新高考全国一卷的省份有哪些 全国新高考一卷使用地区
- 2023高考位次怎么查询?高考位次查询系统入口在哪里
- 新高考原始分和赋分是什么意思?新高考是按赋分还是原始分录取?
- 2025新高考死亡组合,新高考不建议的选科组合(附3+1+2赋分谁最吃亏)
- 高考位次计算方法公式是什么?高考一分一段表如何换算位次?
- 天津高考新政策是3+1+2还是3+3?2023年天津高考新政策细则解读
- 2024新高考一卷数学题型改变了吗变化分析及备考建议,命题人是谁?
- 浙江新高考政策选科怎么选,浙江新高考七选三哪个组合好
- 新高考英语和老高考英语有什么区别,新高考英语题型及分值介绍
推荐阅读
- 2025广西公办大专院校排名及分数线-广西分最低的公办大专推荐(2026参考)
- 2025甘肃新高考政治试卷真题及答案解析,附考点题型及分值分布
- 2025护理大专分数线:公办大专护理专业学校排名及分数线表(2026年参考)
- 高一差生一般选哪三科?高中差生选科什么组合最好?适合差生的选科组合!
- 现在高考考哪几门科目2026高考各科满分是多少(各科目分值明细)
- 2025四川公办大专院校排名及分数线-四川分最低的公办大专推荐(2026参考)
- 2025广东公办大专院校排名及分数线-广东分最低的公办大专推荐(2026参考)
- 2025河南公办大专院校排名及分数线-河南分最低的公办大专推荐(2026参考)
- 2025江苏公办大专院校排名及分数线-江苏分最低的公办大专推荐(2026参考)
- 2025黑龙江公办大专院校排名及分数线-黑龙江分最低的公办大专推荐(2026参考)