2025甘肃新高考生物试卷真题及答案解析,附考点题型及分值分布
时间:2025-11-27 16:36:02
来源:精英考试网
作者:kokkuri
2025年高考结束已有数月,全国各省各科最新高考真题已在陆续公布。各位考生可以通过这新鲜出炉的真题来把握高考考察的核心知识点和题型趋势,用历年真题来检验自身的学习效果、了解本省命题专家的思路、在真题锻炼中提高实战经验,为将来参加真正的高考做出充分准备。本文小编将为大家展示甘肃省2025年高考生物卷的真题、答案、题型及考点,感兴趣的同学不要错过哦!

2025甘肃新高考生物试卷真题及答案解析
甘肃省属于新高考“3+1+2”省份,高考生物科目一般于6月9日下午17:00 - 18:15举行考试,考试时长75分钟,试卷满分为100分。另外,根据该省高考赋分制度来看,生物属于再选科目,需要将卷面分进行赋分转换,最终以等级分形式计入考生总成绩。
由甘肃省2025年高考招生规定可知,该省生物卷由本省教育考试院自主命题。据分析,甘肃生物卷主要题型为单选题和非选择题,每年试卷各小题考察的知识点会有所调整,以下仅展示2025年甘肃高考生物卷的题型、分值及考点分布情况,可供参考。
试卷结构:单选题(16题,共48分)+非选择题(5题,共52分)=100分
| 题型 | 题号 | 考点 | 分值 |
| 单选题(本题共16小题,每小题3分,共48分) | 1 | 真核细胞与原核细胞;细胞器的结构、功能及分离方法;细胞骨架 | 3分 |
| 2 | 检测生物组织中的糖类、脂肪和蛋白质;糖类的元素组成;糖类的种类及分布 | 3分 | |
| 3 | 有氧呼吸过程 | 3分 | |
| 4 | 细胞的衰老 | 3分 | |
| 5 | 动物细胞的有丝分裂;有丝分裂的物质的变化规律;精子的形成过程;减数分裂过程中的变化规律 | 3分 | |
| 6 | 基因自由组合定律的实质和应用;利用分离定律思维解决自由组合定律的问题;性状的显、隐性关系及基因型、表现型、等位基因 | 3分 | |
| 7 | 生物有共同祖先的证据 | 3分 | |
| 8 | 体温调节;水盐平衡调节;内环境的组成及成分;内环境的理化性质 | 3分 | |
| 9 | 兴奋在神经纤维上的传导;膜电位的变化及相关曲线 | 3分 | |
| 10 | 体液免疫;细胞免疫;过敏反应;自身免疫病 | 3分 | |
| 11 | 生长素的产生、分布及运输;生长素的生理作用以及实例分析 | 3分 | |
| 12 | 种群的概念及特征;影响种群数量变化的因素 | 3分 | |
| 13 | 群落中生物的种间关系;生态系统的组成成分;抵抗力稳定性和恢复力稳定性 | 3分 | |
| 14 | 能量流动的特点以及研究能量流动的意义;生态金字塔的种类及特点 | 3分 | |
| 15 | 果酒和果醋的制作原理;发酵工程的基本环节;发酵工程的应用 | 3分 | |
| 16 | 动物细胞融合与单克隆抗体的制备 | 3分 | |
| 非选择题(本题共5小题,共52分) | 17 | 光合色素的种类、含量及功能;影响光合作用的因素;总、净光合与呼吸 | 9分 |
| 18 | 胞吞和胞吐;血糖调节;验证性实验与探究性实验;协助扩散 | 10分 | |
| 19 | 影响种群数量变化的因素;群落中生物的种间关系;植物的生长型和群落结构;群落的演替及其影响因素 | 10分 | |
| 20 | 利用分离定律思维解决自由组合定律的问题;9:3:3:1和1:1:1:1的变式类型及应用;分离定律综合问题分析(异常现象分析);性状的显、隐性关系及基因型、表现型、等位基因 | 12分 | |
| 21 | 将目的基因导入受体细胞;目的基因的检测与鉴定;植物组织培养技术综合 | 11分 | |
| 考点分析来源于学科网 | |||
2025甘肃高考生物试卷真题及答案解析
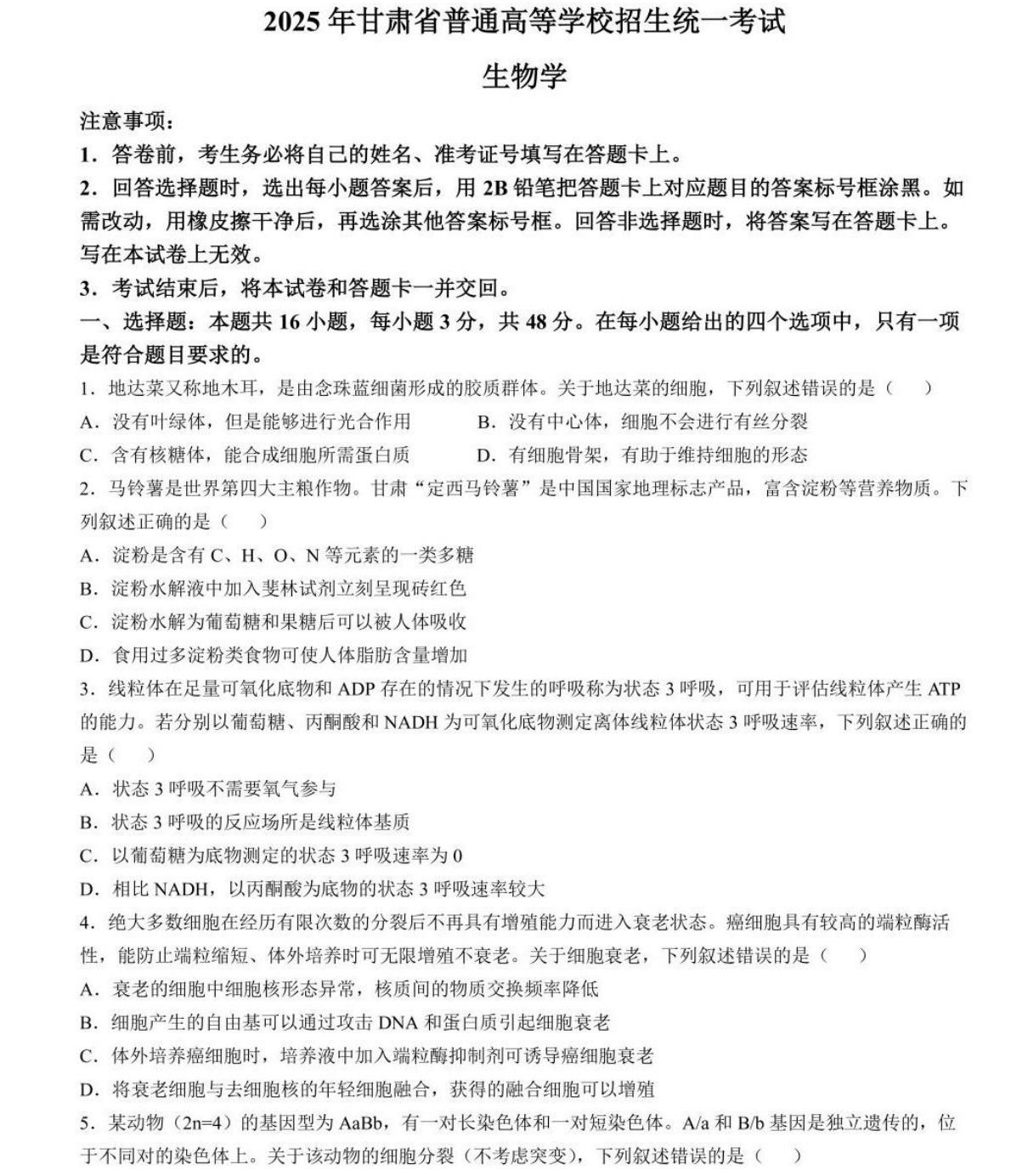
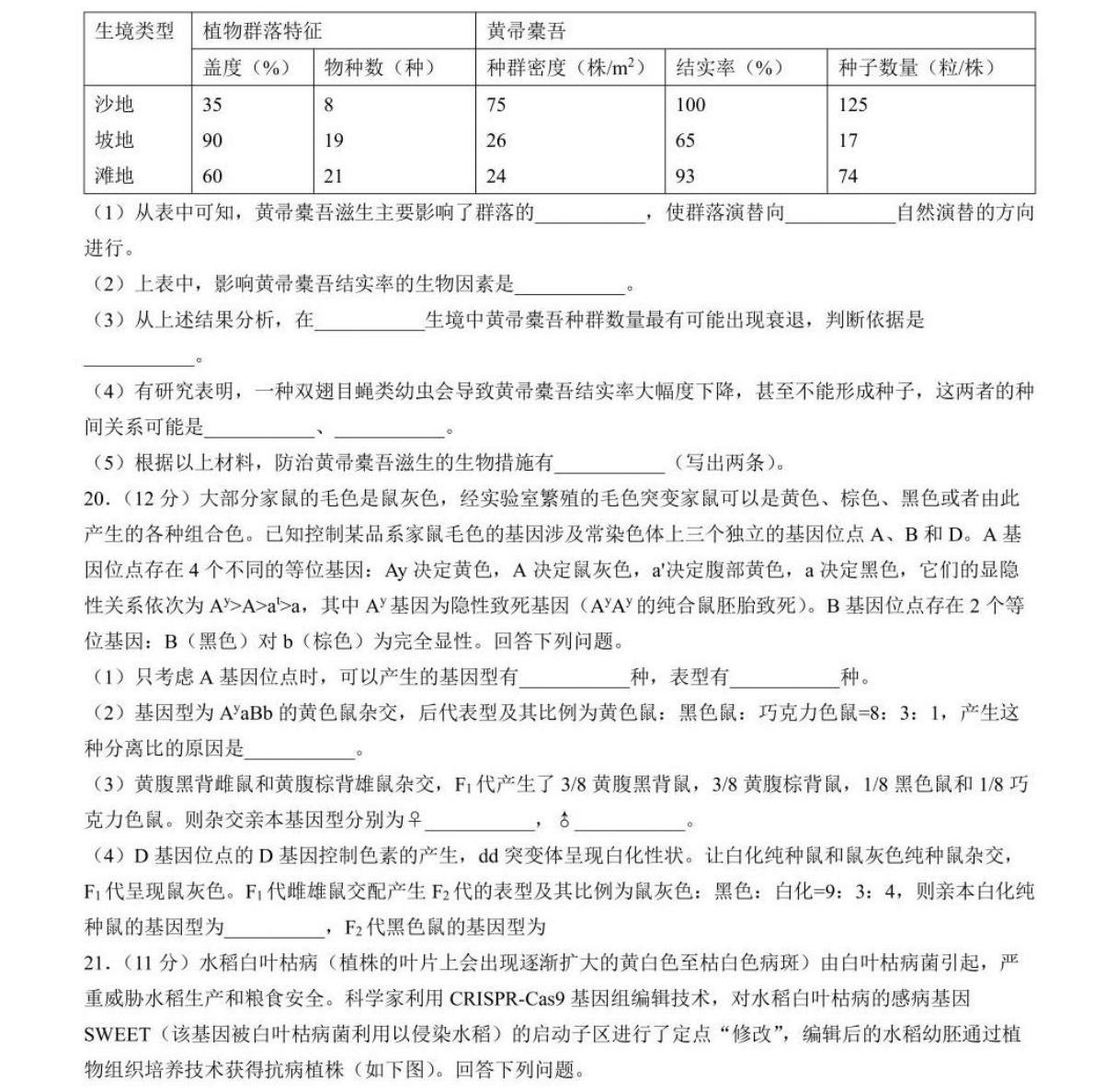
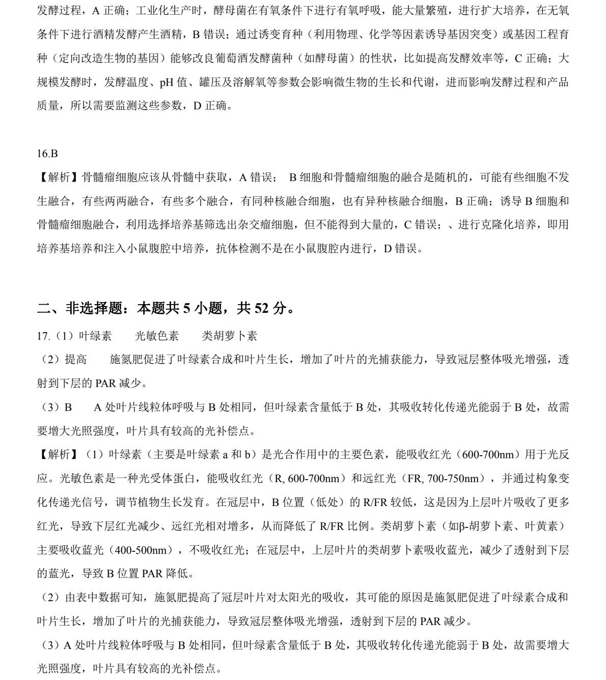
试卷真题:







答案解析:








以上资料仅供参考,具体请以实际情况为准!
相关阅读
-
2025吉林一本大学排名及分数线(物理类+历史类,2026参考)全国范围内有数百所一本大学,这些院校优势各异、特色鲜明,在不同地区的影响力也有差异,不过它们具有一个相同点就是录取门槛普遍较高。毕竟优质的教育资源对于...作者:kokkuri 时间:2025-11-27 -
2025贵州一本大学排名及分数线(物理类+历史类,2026参考)全国范围内有数百所一本大学,这些院校优势各异、特色鲜明,在不同地区的影响力也有差异,不过它们具有一个相同点就是录取门槛普遍较高。毕竟优质的教育资源 对...作者:kokkuri 时间:2025-11-27 -
2025安徽师范类大学排名及分数线-最低多少分能上?(物理+历史,2026参考)近年来,教师职业的稳定性及发展潜力使得无数学子对师范专业倍加关注;而师范类院校正是师范专业的核心载体,相较于非师范类院校而言,对教育人才的培养体系更加...作者:kokkuri 时间:2025-11-27 -
2025乌鲁木齐二本公办大学排名及分数线(理科+文科,2026参考)说起公办二本院校,于高等教育领域内这些学校在教育资源、升学机会、就业前景、社会声誉等方面还是较有优势的,相较于民办二本来说更加具有报考性价比,对于高考...作者:kokkuri 时间:2025-11-27 -
2025新高考物理试卷结构(含题型、分数占比)-新高考物理100分分配一览2025年是陕、川、晋、豫、蒙等八省第一次实施新高考改革的时间,有相当一部分考生需要适应新的科目选考制度、计分规则、志愿填报方式、投档录取规则、试卷题型结...作者:kokkuri 时间:2025-11-26 -
2025江苏一本大学排名及分数线(物理类+历史类,2026参考)全国范围内有数百所一本大学,这些院校优势各异、特色鲜明,在不同地区的影响力也有差异,不过它们具有一个相同点就是录取门槛普遍较高。毕竟优质的教育资源对于...作者:kokkuri 时间:2025-11-26
最新文章
- 高考分数相同位次怎么排名的?高考同分排序规则是什么?
- 新高考全国一卷的省份有哪些 全国新高考一卷使用地区
- 2023高考位次怎么查询?高考位次查询系统入口在哪里
- 新高考原始分和赋分是什么意思?新高考是按赋分还是原始分录取?
- 2025新高考死亡组合,新高考不建议的选科组合(附3+1+2赋分谁最吃亏)
- 高考位次计算方法公式是什么?高考一分一段表如何换算位次?
- 天津高考新政策是3+1+2还是3+3?2023年天津高考新政策细则解读
- 2024新高考一卷数学题型改变了吗变化分析及备考建议,命题人是谁?
- 新高考英语和老高考英语有什么区别,新高考英语题型及分值介绍
- 浙江新高考政策选科怎么选,浙江新高考七选三哪个组合好
推荐阅读
- 2025吉林一本大学排名及分数线(物理类+历史类,2026参考)
- 2025甘肃新高考生物试卷真题及答案解析,附考点题型及分值分布
- 2025贵州一本大学排名及分数线(物理类+历史类,2026参考)
- 2025安徽师范类大学排名及分数线-最低多少分能上?(物理+历史,2026参考)
- 2025乌鲁木齐二本公办大学排名及分数线(理科+文科,2026参考)
- 985大学的分校也是985吗?分校985会被认可吗?
- 2025新高考物理试卷结构(含题型、分数占比)-新高考物理100分分配一览
- 2025江苏一本大学排名及分数线(物理类+历史类,2026参考)
- 2025内蒙古一本大学排名及分数线(物理类+历史类,2026参考)
- 2025苏州二本公办大学排名及分数线(物理类+历史类,2026参考)