2025浙江6月新高考历史试卷真题及答案解析,附考点题型及分值分布
时间:2025-11-28 15:09:23
来源:精英考试网
作者:kokkuri
2025年高考结束已有数月,全国各省各科最新高考真题已在陆续公布。各位考生可以通过这新鲜出炉的真题来把握高考考察的核心知识点和题型趋势,用历年真题来检验自身的学习效果、了解本省命题专家的思路、在真题锻炼中提高实战经验,为将来参加真正的高考做出充分准备。本文小编将为大家展示浙江省2025年高考历史卷(6月)的真题、答案、题型及考点,感兴趣的同学不要错过哦!

2025浙江新高考历史试卷(6月)真题及答案解析
浙江省属于新高考“3+3”省份,高考历史科目一般于6月10日上午08:00 - 09:30举行考试,考试时长90分钟,试卷满分为100分。另外,根据该省高考赋分制度来看,历史属于选考科目,需要将卷面分进行赋分转换,最终以等级分形式计入考生总成绩。
由浙江省2025年高考招生规定可知,该省历史卷由本省教育考试院自主命题。据分析,浙江历史卷主要题型为单选题和非选择题,每年试卷各小题考察的知识点会有所调整,以下仅展示2025年浙江高考历史卷的题型、分值及考点分布情况,可供参考。
试卷结构:单选题(18题,共48分)+非选择题(4题,共52分)=100分
| 题型 | 题号 | 考点 | 分值 |
| 单选题(本题共16小题,第1~6题,每小题2分;第7~18题,每小题3分,共48分) | 1 | 良渚文化 | 2分 |
| 2 | 洋务运动的内容 | 2分 | |
| 3 | 五四运动的过程 | 2分 | |
| 4 | 抗美援朝战争的进程 | 2分 | |
| 5 | 古代罗马及罗马帝国;雅典民主政治 | 2分 | |
| 6 | 经济全球化进程加快 | 2分 | |
| 7 | “战国七雄”及兼并战争;秦巩固统一的措施;分封制;清朝鼎盛时期的疆域 | 3分 | |
| 8 | 秦汉至隋唐时期的法律与教化;宋元至明清时期的法律 | 3分 | |
| 9 | 辛亥革命的历史意义 | 3分 | |
| 10 | 民族工商业的发展 | 3分 | |
| 11 | 日本投降 | 3分 | |
| 12 | 全面建成小康社会 | 3分 | |
| 13 | 文明的交流 | 3分 | |
| 14 | 早期殖民扩张的意义和影响;工业革命的积极影响 | 3分 | |
| 15 | 法国大革命的意义 | 3分 | |
| 16 | 工业革命的消极影响 | 3分 | |
| 17 | 各国调控经济的措施 | 3分 | |
| 18 | 玛雅文明;早期殖民扩张的过程;早期殖民扩张的意义和影响 | 3分 | |
| 非选择题(本题共4小题,共52分) | 19 | 历代基层组织形态与基层社会治理;王安石变法的内容;儒学的基层教化 | 12分 |
| 20 | 《黄帝内经》;李时珍与《本草纲目》;中国现代医疗卫生体系的建立与完善 | 12分 | |
| 21 | 中世纪城市的自治;西欧封君封臣制度;阿拉伯帝国的兴起与鼎盛 | 12分 | |
| 22 | 史学研究方法;春秋战国的农业、水利、工商业;春秋战国的改革与变法活动;百家争鸣的意义及影响 | 16分 | |
| 考点分析来源于学科网 | |||
2025浙江高考历史试卷真题及答案解析
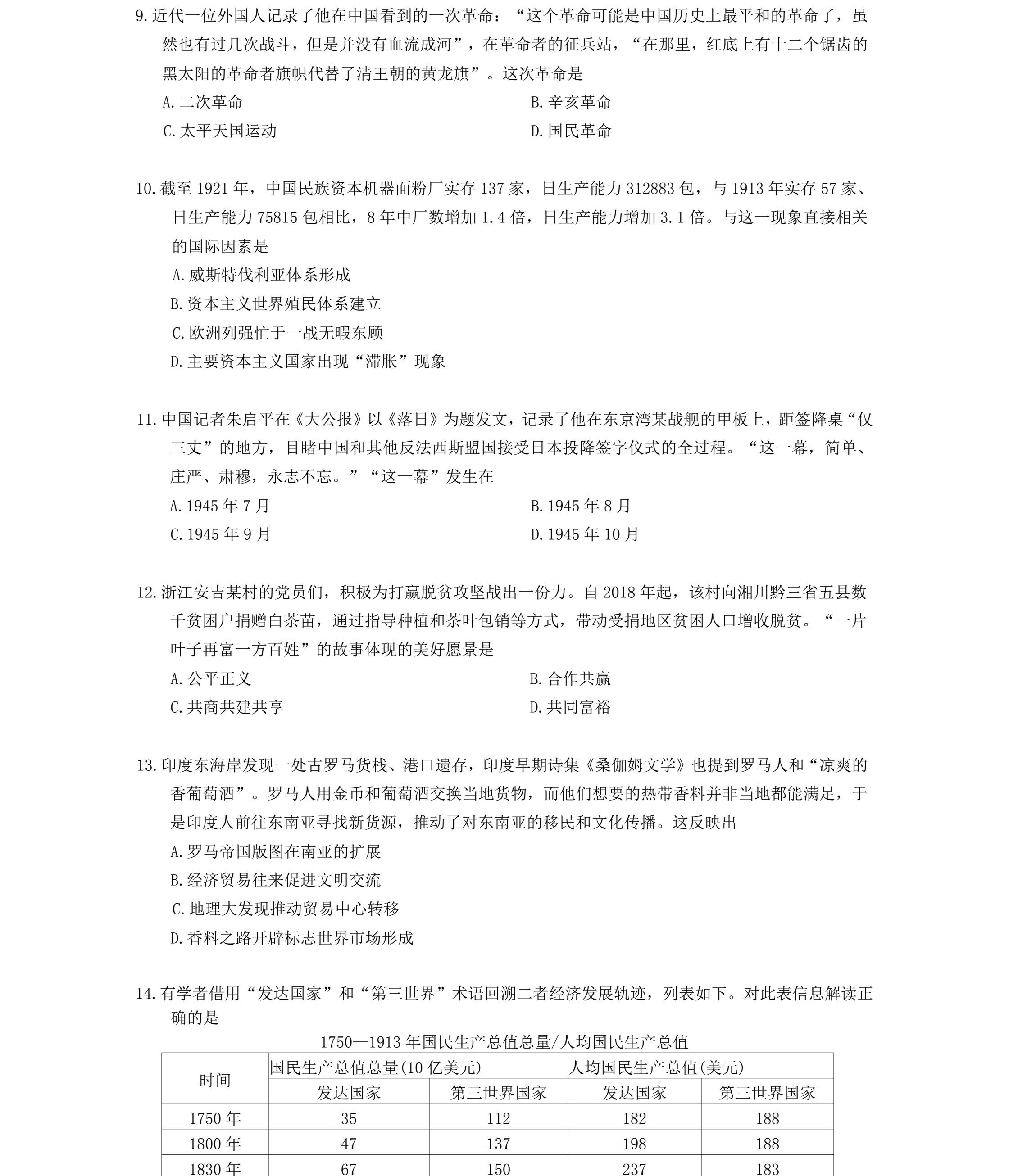
试卷真题:







答案解析:







以上资料仅供参考,具体请以实际情况为准!
相关阅读
-
2025宁夏师范类大学排名及分数线-最低多少分能上?(物理+历史,2026参考)近年来,教师职业的稳定性及发展潜力使得无数学子对师范专业倍加关注;而师范类院校正是师范专业的核心载体,相较于非师范类院校而言,对教育人才的培养体系更加...作者:kokkuri 时间:2025-11-28 -
2025全国最好的民办本科大学名单排名及录取分数线(2025参考)很多高考成绩在本科线边缘的学生在志愿填报时可以报考的院校多为民办本科大学,虽然民办本科大学不是广大学子们的首先院校,大家更加倾向于公办本科,但志愿填报...作者:山海 时间:2025-11-28 -
2025内蒙古公办大专院校排名及分数线-内蒙古分最低的公办大专推荐(2026参考)公办大学与民办大学区别差异较大,尤其是学费方面存在较大差异,所以在志愿填报选择大学时大家会更加青睐于选择报考公办性质的院校,很多高考成绩在专科批次线的...作者:山海 时间:2025-11-27 -
2025湖南公办大专院校排名及分数线-湖南分最低的公办大专推荐(2026参考)公办大学与民办大学区别差异较大,尤其是学费方面存在较大差异,所以在志愿填报选择大学时大家会更加青睐于选择报考公办性质的院校,很多高考成绩在专科批次线的...作者:山海 时间:2025-11-27 -
2025重庆公办大专院校排名及分数线-重庆分最低的公办大专推荐(2026参考)公办大学与民办大学区别差异较大,尤其是学费方面存在较大差异,所以在志愿填报选择大学时大家会更加青睐于选择报考公办性质的院校,很多高考成绩在专科批次线的...作者:山海 时间:2025-11-27 -
2025山东公办大专院校排名及分数线-山东分最低的公办大专推荐(2026参考)公办大学与民办大学区别差异较大,尤其是学费方面存在较大差异,所以在志愿填报选择大学时大家会更加青睐于选择报考公办性质的院校,很多高考成绩在专科批次线的...作者:山海 时间:2025-11-27
最新文章
- 高考分数相同位次怎么排名的?高考同分排序规则是什么?
- 新高考全国一卷的省份有哪些 全国新高考一卷使用地区
- 2023高考位次怎么查询?高考位次查询系统入口在哪里
- 新高考原始分和赋分是什么意思?新高考是按赋分还是原始分录取?
- 2025新高考死亡组合,新高考不建议的选科组合(附3+1+2赋分谁最吃亏)
- 高考位次计算方法公式是什么?高考一分一段表如何换算位次?
- 天津高考新政策是3+1+2还是3+3?2023年天津高考新政策细则解读
- 2024新高考一卷数学题型改变了吗变化分析及备考建议,命题人是谁?
- 新高考英语和老高考英语有什么区别,新高考英语题型及分值介绍
- 浙江新高考政策选科怎么选,浙江新高考七选三哪个组合好
推荐阅读
- 2025宁夏师范类大学排名及分数线-最低多少分能上?(物理+历史,2026参考)
- 2025浙江6月新高考历史试卷真题及答案解析,附考点题型及分值分布
- 哪种选科组合难度大2026新高考选考科目难度排行
- 2025全国最好的民办本科大学名单排名及录取分数线(2025参考)
- 2025内蒙古公办大专院校排名及分数线-内蒙古分最低的公办大专推荐(2026参考)
- 2025湖南公办大专院校排名及分数线-湖南分最低的公办大专推荐(2026参考)
- 2025重庆公办大专院校排名及分数线-重庆分最低的公办大专推荐(2026参考)
- 2025山东公办大专院校排名及分数线-山东分最低的公办大专推荐(2026参考)
- 2025福建公办大专院校排名及分数线-福建分最低的公办大专推荐(2026参考)
- 报考军校怎么报名在哪里报名?军校一年招多少学生?