2025浙江6月新高考政治试卷真题及答案解析,附考点题型及分值分布
时间:2025-12-01 15:42:06
来源:精英考试网
作者:kokkuri
2025年高考结束已有数月,全国各省各科最新高考真题已在陆续公布。各位考生可以通过这新鲜出炉的真题来把握高考考察的核心知识点和题型趋势,用历年真题来检验自身的学习效果、了解本省命题专家的思路、在真题锻炼中提高实战经验,为将来参加真正的高考做出充分准备。本文小编将为大家展示浙江省2025年高考政治卷的真题、答案、题型及考点,感兴趣的同学不要错过哦!

2025浙江新高考政治试卷真题及答案解析
浙江省属于新高考“3+3”省份,高考政治科目一般于6月9日上午10:30 - 12:00举行考试,考试时长90分钟,试卷满分为100分。另外,根据该省高考赋分制度来看,政治属于选考科目,需要将卷面分进行赋分转换,最终以等级分形式计入考生总成绩。
由浙江省2025年高考招生规定可知,该省政治卷由本省教育考试院自主命题。据分析,浙江政治卷主要题型为单选题和非选择题,每年试卷各小题考察的知识点会有所调整,以下仅展示2025年浙江高考政治卷的题型、分值及考点分布情况,可供参考。
试卷结构:单选题(23题,共52分)+非选择题(5题,共48分)=100分
| 题型 | 题号 | 考点 | 分值 |
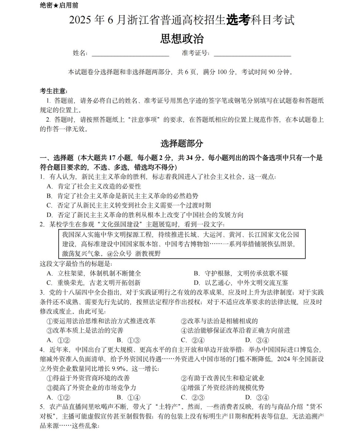
| 单选题(本题共23小题,第1~17题,每小题2分;第18~23题,每小题3分,共52分) | 1 | 新民主主义革命胜利的标志;从新民主主义向社会主义过渡;中华人民共和国成立的意义 | 2分 |
| 2 | 建设文化强国的要求 | 2分 | |
| 3 | 社会主义社会基本矛盾的解决; 全面推进依法治国的总目标;全面推进依法治国的原则 | 2分 | |
| 4 | 公有制主体地位的主要体现;提高开放型经济水平;非公有制经济的作用 | 2分 | |
| 5 | 合理配置资源的必要性;规范市场秩序的措施;市场调节的局限性;我国政府的经济职能和作用 | 2分 | |
| 6 | 我国政府的经济职能和作用;社会主义市场经济体制的基本特征;宏观调控的手段 | 2分 | |
| 7 | 坚持创新、协调、绿色、开放、共享发展;构建新发展格局 | 2分 | |
| 8 | 实现收入分配公平的举措;个人所得税 | 2分 | |
| 9 | 中国共产党不断加强自身建设;全面从严治党的必要性和要求;发挥共产党员的先锋模范作用 | 2分 | |
| 10 | 城市居民自治的内容;实行基层民主自治的意义;法治国家的内涵 | 2分 | |
| 11 | 如何建设法治政府;公正司法的内涵 | 2分 | |
| 12 | 人民代表大会的职权;人民代表大会制度特色和优势;村委会;全国人大及其常委会 | 2分 | |
| 13 | 矛盾的对立统一原理及其方法论;价值观的导向作用;意识对物质的能动作用 | 2分 | |
| 14 | 实践决定认识;生产力和生产关系的关系;实践的特征 | 2分 | |
| 15 | 人民群众是历史的创造者;在劳动和奉献中创造价值;社会生活在本质上是实践的 | 2分 | |
| 16 | 文化的载体;坚定文化自信;文化的特点;立足国情 交流互鉴 | 2分 | |
| 17 | 文化交流与文化发展;文化事业和文化产业的发展;建设文化强国的要求 | 2分 | |
| 18 | 政党的产生与性质;政党制度 | 3分 | |
| 19 | 国际组织的作用 | 3分 | |
| 20 | 名誉权与荣誉权;有效合同与无效合同;民事行为能力;劳动争议解决方式 | 3分 | |
| 21 | 遗嘱继承;“谁主张,谁举证”的举证原则;法定继承 | 3分 | |
| 22 | 推理含义及其构成;性质判断换位推理;必要条件假言推理 | 3分 | |
| 23 | 发散思维方法;聚合思维方法; 联想思维特征;逆向思维方法 | 3分 | |
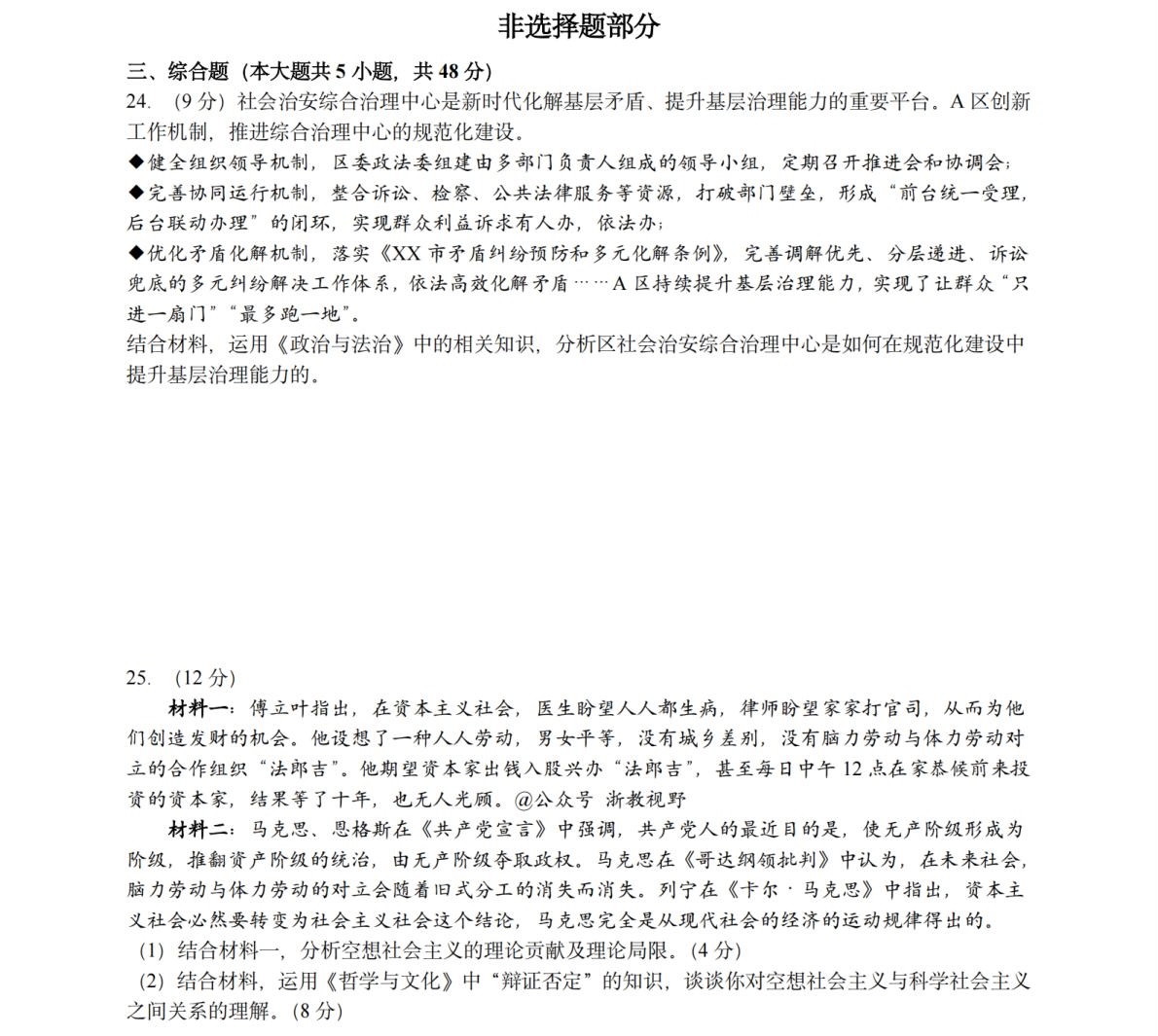
| 非选择题(本题共5小题,共48分) | 24 | 治理体系和治理能力现代化;新时代坚持和加强党的全面领导的要求;发展社会主义民主政治的基础性工程;如何建设法治社会 | 9分 |
| 25 | 辩证否定的含义;科学社会主义产生的思想来源;辩证否定的原理及方法论 | 12分 | |
| 26 | 专利的取得及其保护方式;合同履行及其原则;违约与违约责任 | 9分 | |
| 27 | 归纳推理的含义;类比推理的多种方法;提高不完全归纳推理结论的可靠程度的方法;提高类比推理可靠程度 | 6分 | |
| 28 | 影响国际关系的决定性因素;如何推动构建人类命运共同体;推动世界和平与发展的有效途径 | 12分 | |
| 考点分析来源于学科网 | |||
2025浙江高考政治试卷真题及答案解析
试卷真题:







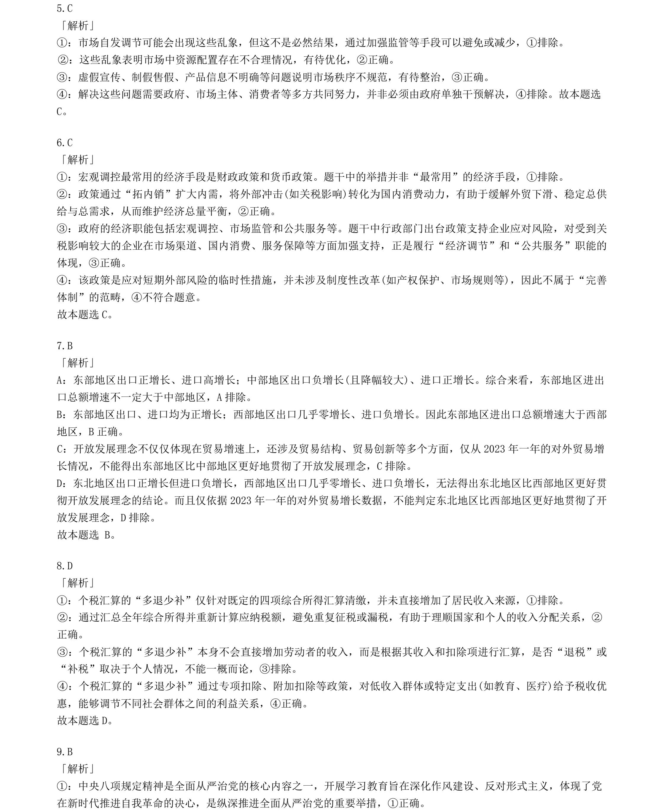
答案解析:










以上资料仅供参考,具体请以实际情况为准!
相关阅读
-
2025山西师范类大学排名及分数线-最低多少分能上?(物理+历史,2026参考)近年来,教师职业的稳定性及发展潜力使得无数学子对师范专业倍加关注;而师范类院校正是师范专业的核心载体,相较于非师范类院校而言,对教育人才的培养体系更加...作者:kokkuri 时间:2025-12-01 -
国家专项计划要多少分2025国家专项计划学校名单及录取分数线(2026参考)国家专项计划是指由中央部门所属高校和各省(区、市)重点高校针对特定农村和脱贫地区学生的定向招生政策,旨在促进教育公平,缩小城乡教育差距,很多准备报考国家...作者:山海 时间:2025-11-29 -
提前批的警校有哪些学校2025提前批警校名单及录取分数线(2026参考)很多学生有着报考警校的想法,对于准备报考警校的学生来说应当关注自己所在省份的提前批志愿填报时间,因为警校基本都是在提前批进行招生的,但警校也有个别专业...作者:山海 时间:2025-11-29 -
2025武汉公办大专院校排名及分数线-武汉分最低的公办大专推荐(2026参考)公办大学与民办大学区别差异较大,尤其是学费方面存在较大差异,所以在志愿填报选择大学时大家会更加青睐于选择报考公办性质的院校,很多高考成绩在专科批次线的...作者:山海 时间:2025-11-29 -
2025南京公办大专院校排名及分数线-南京分最低的公办大专推荐(2026参考)公办大学与民办大学区别差异较大,尤其是学费方面存在较大差异,所以在志愿填报选择大学时大家会更加青睐于选择报考公办性质的院校,很多高考成绩在专科批次线的...作者:山海 时间:2025-11-29 -
2025哈尔滨公办大专院校排名及分数线-哈尔滨分最低的公办大专推荐(2026参考)公办大学与民办大学区别差异较大,尤其是学费方面存在较大差异,所以在志愿填报选择大学时大家会更加青睐于选择报考公办性质的院校,很多高考成绩在专科批次线的...作者:山海 时间:2025-11-29
最新文章
- 高考分数相同位次怎么排名的?高考同分排序规则是什么?
- 新高考全国一卷的省份有哪些 全国新高考一卷使用地区
- 2023高考位次怎么查询?高考位次查询系统入口在哪里
- 新高考原始分和赋分是什么意思?新高考是按赋分还是原始分录取?
- 2025新高考死亡组合,新高考不建议的选科组合(附3+1+2赋分谁最吃亏)
- 高考位次计算方法公式是什么?高考一分一段表如何换算位次?
- 天津高考新政策是3+1+2还是3+3?2023年天津高考新政策细则解读
- 2024新高考一卷数学题型改变了吗变化分析及备考建议,命题人是谁?
- 新高考英语和老高考英语有什么区别,新高考英语题型及分值介绍
- 浙江新高考政策选科怎么选,浙江新高考七选三哪个组合好
推荐阅读
- 2025山西师范类大学排名及分数线-最低多少分能上?(物理+历史,2026参考)
- 2025浙江6月新高考政治试卷真题及答案解析,附考点题型及分值分布
- 国家专项计划要多少分2025国家专项计划学校名单及录取分数线(2026参考)
- 历政地考警校有优势么?历政地报警校有哪些条件及录取分数线是多少?
- 提前批的警校有哪些学校2025提前批警校名单及录取分数线(2026参考)
- 2025武汉公办大专院校排名及分数线-武汉分最低的公办大专推荐(2026参考)
- 2025南京公办大专院校排名及分数线-南京分最低的公办大专推荐(2026参考)
- 2025哈尔滨公办大专院校排名及分数线-哈尔滨分最低的公办大专推荐(2026参考)
- 2025长春公办大专院校排名及分数线-长春分最低的公办大专推荐(2026参考)
- 最容易报考的军校有哪些2025军校最低录取分数线一览表(2026参考)