2025云南新高考历史试卷真题及答案解析,附考点题型及分值分布
时间:2025-12-04 15:27:11
来源:精英考试网
作者:kokkuri
2025年高考结束已有数月,全国各省各科最新高考真题已在陆续公布。各位考生可以通过这新鲜出炉的真题来把握高考考察的核心知识点和题型趋势,用历年真题来检验自身的学习效果、了解本省命题专家的思路、在真题锻炼中提高实战经验,为将来参加真正的高考做出充分准备。本文小编将为大家展示云南省2025年高考历史卷的真题、答案、题型及考点,感兴趣的同学不要错过哦!

2025云南新高考历史试卷真题及答案解析
云南省属于新高考“3+1+2”省份,高考历史科目一般于6月8日上午09:00 - 10:15举行考试,考试时长75分钟,试卷满分为100分。另外,根据该省高考赋分制度来看,历史属于首选科目,无需进行赋分转换,可直接以卷面分计入考生总成绩。
由云南省2025年高考招生规定可知,该省历史卷由本省教育考试院自主命题。据分析,云南历史卷主要题型为单选题和非选择题,每年试卷各小题考察的知识点会有所调整,以下仅展示2025年云南高考历史卷的题型、分值及考点分布情况,可供参考。
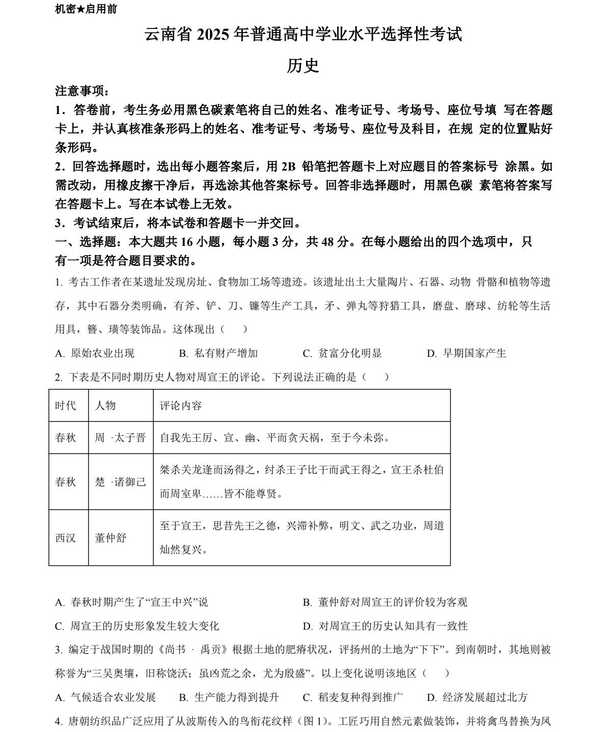
试卷结构:单选题(16题,共48分)+非选择题(4题,共52分)=100分
| 题型 | 题号 | 考点 | 分值 |
| 单选题(本题共16小题,每小题3分,共48分) | 1 | 原始农耕的出现 | 3分 |
| 2 | 史学研究方法;西周的灭亡与平王东迁 | 3分 | |
| 3 | 江南经济开发、经济重心南移 | 3分 | |
| 4 | 唐朝中外文化交融 | 3分 | |
| 5 | 加强对中央的控制(二府三司制) | 3分 | |
| 6 | 历代基层组织形态与基层社会治理 | 3分 | |
| 7 | 洋务运动的评价 | 3分 | |
| 8 | 国民革命的进程与意义 | 3分 | |
| 9 | 抗日战争时期的文化教育 | 3分 | |
| 10 | 新中国成立初期的工业化建设 | 3分 | |
| 11 | 新时代文化建设的成就 | 3分 | |
| 12 | 古罗马的工程成就 | 3分 | |
| 13 | 12世纪西欧城市复兴与世俗文化兴起 | 3分 | |
| 14 | 文艺复兴的扩展及其意义 | 3分 | |
| 15 | 欧亚战争策源地的形成 | 3分 | |
| 16 | 万隆会议与“求同存异”方针 | 3分 | |
| 非选择题(本题共4小题,共52分) | 17 | 古代东西方文明的林业管理实践 | 14分 |
| 18 | 抗日战争时期国民政府的大后方交通建设 | 14分 | |
| 19 | 科技革命中的人文精神 | 12分 | |
| 20 | 天人合一,道法自然;家国情怀;中华优秀传统文化的特点和价值 | 12分 | |
| 考点分析来源于网络 | |||
2025云南高考历史试卷真题及答案解析
试卷真题:





答案解析:










以上资料仅供参考,具体请以实际情况为准!
相关阅读
-
2025四川师范类大学排名及分数线-最低多少分能上?(物理+历史,2026参考)近年来,教师职业的稳定性及发展潜力使得无数学子对师范专业倍加关注;而师范类院校正是师范专业的核心载体,相较于非师范类院校而言,对教育人才的培养体系更加...作者:kokkuri 时间:2025-12-04 -
高考报名补报有什么限制条件吗?高考补报名需要准备什么材料?每年高考报名时间都集中在10月份-11月份,如果没有报名就没有资格参加高考,对于错过正式报名的学生来说,需要及时关注自己所在省份的高考补报名政策,在规定的...作者:山海 时间:2025-12-03 -
文科生最好的医科大学2025文科生可以报考的医科大学排名及分数线(2026参考)随着人口老龄化以及慢性疾病的增长,社会对于医疗行业人才的需求也在持续旺盛,所以很多学生有着学医的想法,但是目前来说很多医科大学的医学类专业所对应的都是...作者:山海 时间:2025-12-03 -
2025成都公办大专院校排名及分数线-成都分最低的公办大专推荐(2026参考)公办大学与民办大学区别差异较大,尤其是学费方面存在较大差异,所以在志愿填报选择大学时大家会更加青睐于选择报考公办性质的院校,很多高考成绩在专科批次线的...作者:山海 时间:2025-12-03 -
2025南宁公办大专院校排名及分数线-南宁分最低的公办大专推荐(2026参考)公办大学与民办大学区别差异较大,尤其是学费方面存在较大差异,所以在志愿填报选择大学时大家会更加青睐于选择报考公办性质的院校,很多高考成绩在专科批次线的...作者:山海 时间:2025-12-03 -
2025贵阳公办大专院校排名及分数线-贵阳分最低的公办大专推荐(2026参考)公办大学与民办大学区别差异较大,尤其是学费方面存在较大差异,所以在志愿填报选择大学时大家会更加青睐于选择报考公办性质的院校,很多高考成绩在专科批次线的...作者:山海 时间:2025-12-03
最新文章
- 高考分数相同位次怎么排名的?高考同分排序规则是什么?
- 新高考全国一卷的省份有哪些 全国新高考一卷使用地区
- 2023高考位次怎么查询?高考位次查询系统入口在哪里
- 新高考原始分和赋分是什么意思?新高考是按赋分还是原始分录取?
- 2025新高考死亡组合,新高考不建议的选科组合(附3+1+2赋分谁最吃亏)
- 高考位次计算方法公式是什么?高考一分一段表如何换算位次?
- 天津高考新政策是3+1+2还是3+3?2023年天津高考新政策细则解读
- 2024新高考一卷数学题型改变了吗变化分析及备考建议,命题人是谁?
- 新高考英语和老高考英语有什么区别,新高考英语题型及分值介绍
- 浙江新高考政策选科怎么选,浙江新高考七选三哪个组合好
推荐阅读
- 2025四川师范类大学排名及分数线-最低多少分能上?(物理+历史,2026参考)
- 2025云南新高考历史试卷真题及答案解析,附考点题型及分值分布
- 高考报名补报有什么限制条件吗?高考补报名需要准备什么材料?
- 学医最好去哪个大学-学医最好的985大学推荐
- 文科生最好的医科大学2025文科生可以报考的医科大学排名及分数线(2026参考)
- 2025成都公办大专院校排名及分数线-成都分最低的公办大专推荐(2026参考)
- 2025南宁公办大专院校排名及分数线-南宁分最低的公办大专推荐(2026参考)
- 2025贵阳公办大专院校排名及分数线-贵阳分最低的公办大专推荐(2026参考)
- 2025兰州公办大专院校排名及分数线-兰州分最低的公办大专推荐(2026参考)
- 张雪峰建议女生不选警校?女生上警校选什么科目报什么专业?