2025云南新高考政治试卷真题及答案解析,附考点题型及分值分布
时间:2025-12-05 15:36:22
来源:精英考试网
作者:kokkuri
2025年高考结束已有数月,全国各省各科最新高考真题已在陆续公布。各位考生可以通过这新鲜出炉的真题来把握高考考察的核心知识点和题型趋势,用历年真题来检验自身的学习效果、了解本省命题专家的思路、在真题锻炼中提高实战经验,为将来参加真正的高考做出充分准备。本文小编将为大家展示云南省2025年高考政治卷的真题、答案、题型及考点,感兴趣的同学不要错过哦!

2025云南新高考政治试卷真题及答案解析
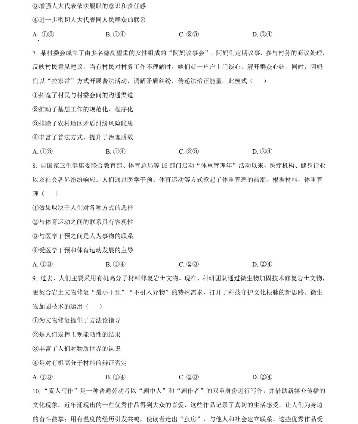
云南省属于新高考“3+1+2”省份,高考政治科目一般于6月9日下午14:30 - 15:45举行考试,考试时长75分钟,试卷满分为100分。另外,根据该省高考赋分制度来看,政治属于再选科目,需要将卷面分进行赋分转换,最终以等级分形式计入考生总成绩。
由云南省2025年高考招生规定可知,该省政治卷由本省教育考试院自主命题。据分析,云南政治卷主要题型为单选题和非选择题,每年试卷各小题考察的知识点会有所调整,以下仅展示2025年云南高考政治卷的题型、分值及考点分布情况,可供参考。
试卷结构:单选题(16题,共48分)+非选择题(5题,共52分)=100分
| 题型 | 题号 | 考点 | 分值 |
| 单选题(本题共16小题,每小题3分,共48分) | 1 | 人类社会的发展规律 | 3分 |
| 2 | 社会主义革命、社会主义建设、中国特色社会主义的显著优势 | 3分 | |
| 3 | 供求与价格的关系 | 3分 | |
| 4 | 个人收入分配(按劳分配、按要素分配) | 3分 | |
| 5 | 各民族共同繁荣; 文化交流与文化发展 | 3分 | |
| 6 | 人大代表与政协委员职能区分、人大代表的职责 | 3分 | |
| 7 | 基层群众自治制度、基层工作的规范化和程序化、矛盾纠纷预防和化解机制 | 3分 | |
| 8 | 联系的普遍性;联系的客观性 | 3分 | |
| 9 | 发挥主观能动性与尊重客观规律的统一;实践决定认识;世界观与方法论的关系;辩证否定的实质 | 3分 | |
| 10 | 群众对优秀文化作品喜闻乐见的原因、传播形式和内容的创新、公共文化服务的内涵 | 3分 | |
| 11 | 中国做全球发展的贡献者、国际关系民主化、发展中国家的现代化模式 | 3分 | |
| 12 | 提高开放型经济水平;构建新发展格局 | 3分 | |
| 13 | 消费者权益及其维权的途径;仲裁—解决纠纷的有效途径;违约与违约责任; 解析民法基本原则 | 3分 | |
| 14 | 用益物权(土地)、夫妻共同财产 | 3分 | |
| 15 | 演绎推理、归纳推理(求异法、共变法)、辩证思维方法区分 | 3分 | |
| 16 | 充分条件假言判断 | 3分 | |
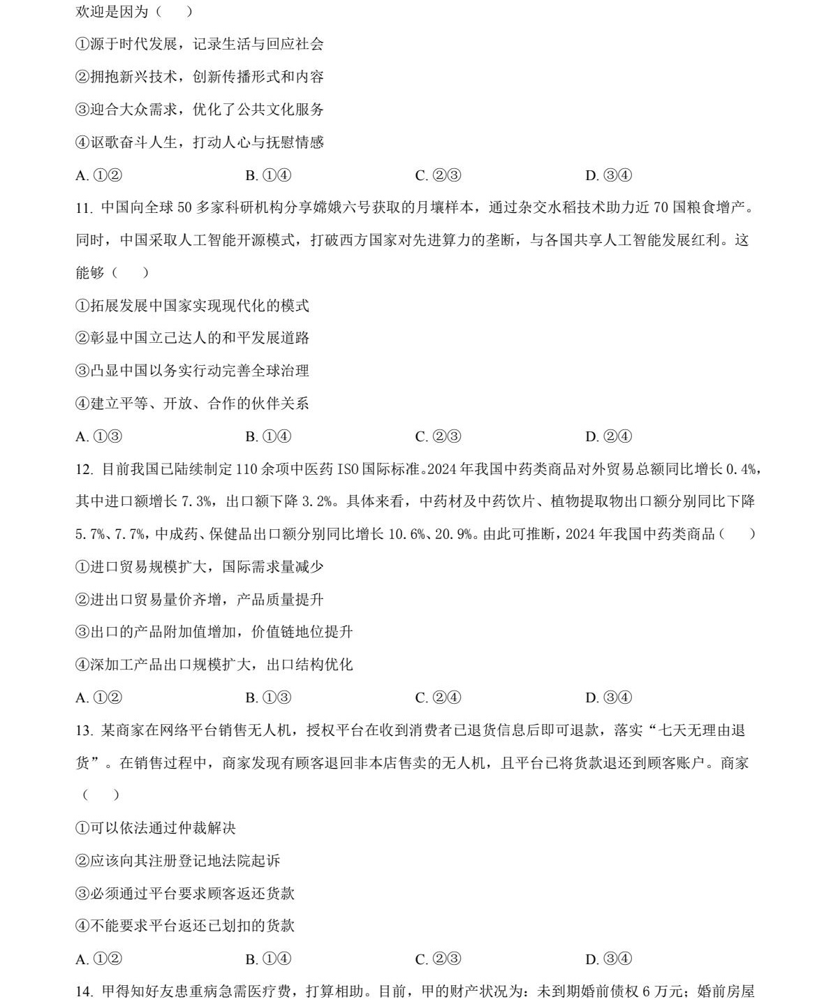
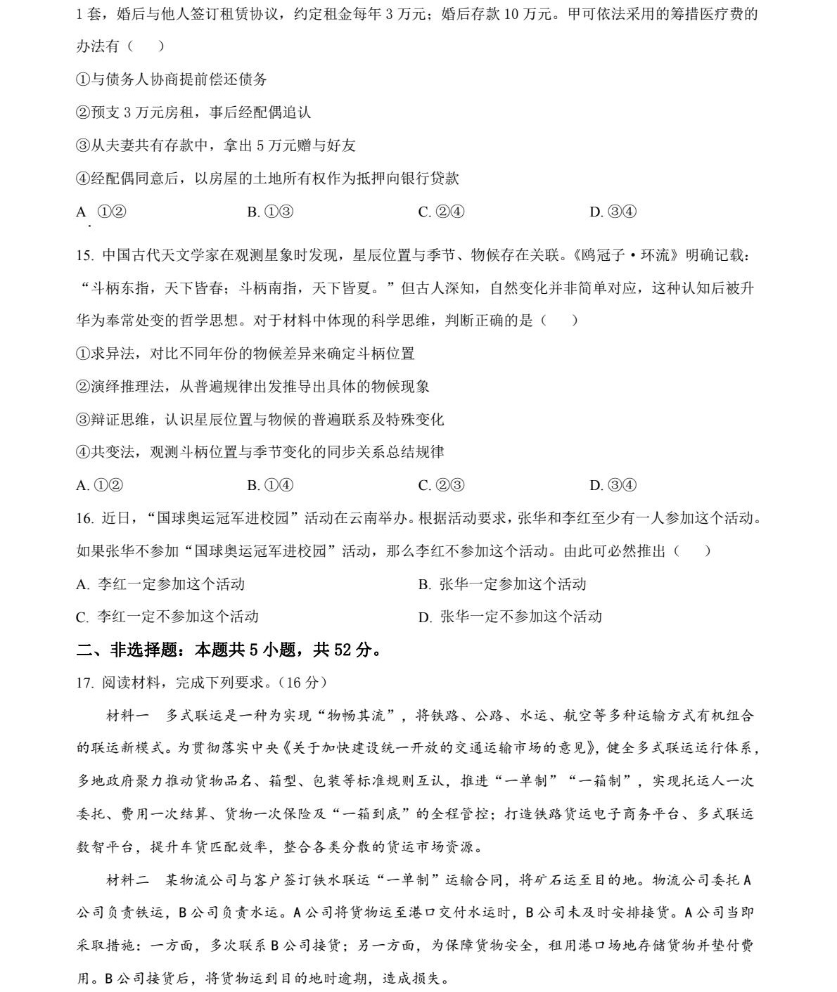
| 非选择题(本题共5小题,共52分) | 17 | 建设高标准市场体系的要求;合同履行及其原则;违约与违约责任 | 16分 |
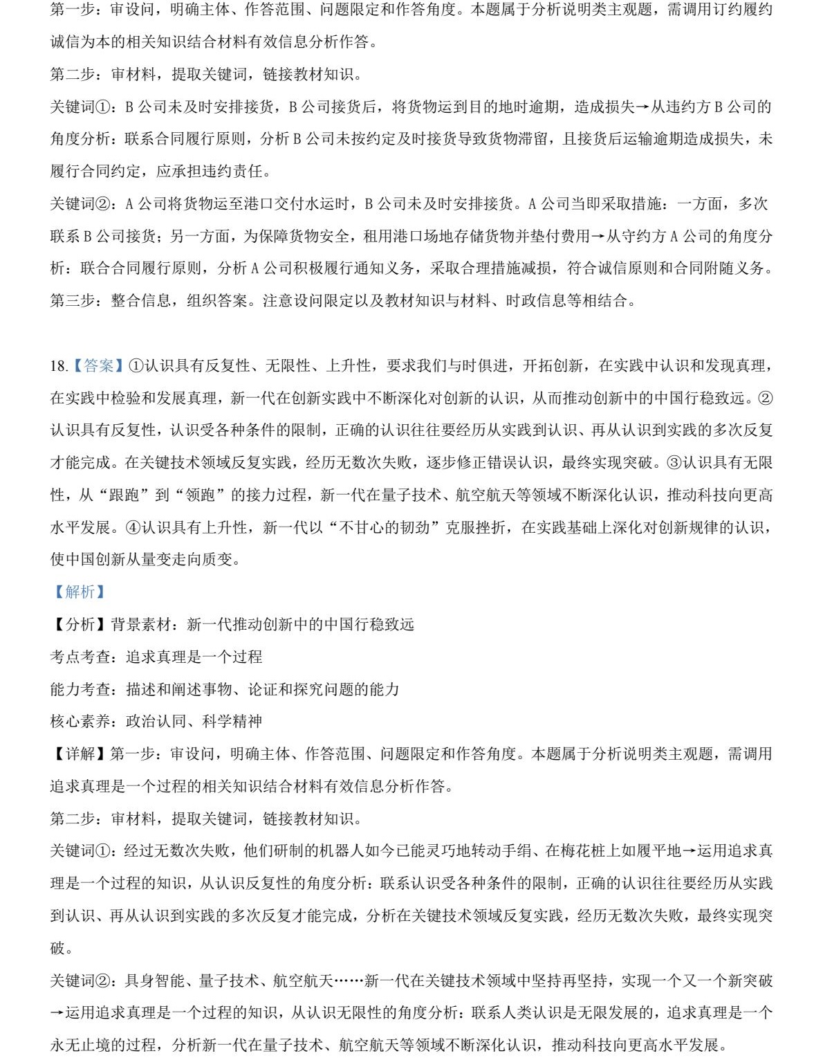
| 18 | 认识具有反复性;追求真理是一个过程的原理及其方法论;认识具有无限性;认识具有上升性 | 8分 | |
| 19 | 让经济全球化更有活力;多边贸易体制;综合探究 推进高水平对外开放 完善全球治理 | 10分 | |
| 20 | 聚合思维方法; 发散思维方法 | 8分 | |
| 21 | 如何建设法治政府;推进全民守法 | 10分 | |
| 考点分析来源于网络 | |||
2025云南高考政治试卷真题及答案解析
试卷真题:







答案解析:











以上资料仅供参考,具体请以实际情况为准!
相关阅读
-
辽宁医药类大学最低多少分能上:2025辽宁医药类大学排名及分数线一览表(2026参考)在志愿填报时医药类大学是很多的学生的目标院校,因为在当下的就业环境下,医药类专业人才是很吃香的,随着人口老龄化以及慢性疾病的增长,社会对于医药类专业人...作者:山海 时间:2025-12-05 -
400-450师范类本科大学有哪些2025具体学校名单及分数线2026参考很多学生有着报考师范类大学的想法,毕竟从师范类大学毕业更有助于学生将来成为一名教师,不同的分数水平可以上的师范类大学也有所差异,很多高考成绩在400-450...作者:山海 时间:2025-12-04 -
湖南优师专项计划有哪些学校2025学校名单及录取分数线(国家+地方)2026参考关于优师专项计划很多的学生与家长们并不了解,优师专项计划全称为“中西部欠发达地区优秀教师定向培养计划”旨在通过定向培养方式为中西部欠发达地区中小学校输...作者:山海 时间:2025-12-04 -
河北优师专项计划有哪些学校2025学校名单及录取分数线(国家+地方)2026参考关于优师专项计划很多的学生与家长们并不了解,优师专项计划全称为“中西部欠发达地区优秀教师定向培养计划”旨在通过定向培养方式为中西部欠发达地区中小学校输...作者:山海 时间:2025-12-05 -
安徽优师专项计划有哪些学校2025学校名单及录取分数线(国家+地方)2026参考关于优师专项计划很多的学生与家长们并不了解,优师专项计划全称为“中西部欠发达地区优秀教师定向培养计划”旨在通过定向培养方式为中西部欠发达地区中小学校输...作者:山海 时间:2025-12-04 -
2025广州公办大专院校排名及分数线-广州分最低的公办大专推荐(2026参考)公办大学与民办大学区别差异较大,尤其是学费方面存在较大差异,所以在志愿填报选择大学时大家会更加青睐于选择报考公办性质的院校,很多高考成绩在专科批次线的...作者:山海 时间:2025-12-04
最新文章
- 高考分数相同位次怎么排名的?高考同分排序规则是什么?
- 新高考全国一卷的省份有哪些 全国新高考一卷使用地区
- 2023高考位次怎么查询?高考位次查询系统入口在哪里
- 新高考原始分和赋分是什么意思?新高考是按赋分还是原始分录取?
- 2025新高考死亡组合,新高考不建议的选科组合(附3+1+2赋分谁最吃亏)
- 高考位次计算方法公式是什么?高考一分一段表如何换算位次?
- 天津高考新政策是3+1+2还是3+3?2023年天津高考新政策细则解读
- 2024新高考一卷数学题型改变了吗变化分析及备考建议,命题人是谁?
- 新高考英语和老高考英语有什么区别,新高考英语题型及分值介绍
- 浙江新高考政策选科怎么选,浙江新高考七选三哪个组合好
推荐阅读
- 辽宁医药类大学最低多少分能上:2025辽宁医药类大学排名及分数线一览表(2026参考)
- 2025云南新高考政治试卷真题及答案解析,附考点题型及分值分布
- 400-450师范类本科大学有哪些2025具体学校名单及分数线2026参考
- 征集志愿一般降多少分会低于本科线吗?没过本科线能填征集志愿吗?
- 学医必须选物化生吗?物化生可以报哪些医学专业?
- 湖南优师专项计划有哪些学校2025学校名单及录取分数线(国家+地方)2026参考
- 河北优师专项计划有哪些学校2025学校名单及录取分数线(国家+地方)2026参考
- 安徽优师专项计划有哪些学校2025学校名单及录取分数线(国家+地方)2026参考
- 2025广州公办大专院校排名及分数线-广州分最低的公办大专推荐(2026参考)
- 警校提前批的5大忌:哪些考生不能录取警校提前批?