2025上海新高考语文试卷真题及答案解析,附考点题型及分值分布
时间:2025-12-10 15:40:06
来源:精英考试网
作者:kokkuri
历年高考真题卷对于高中生来说弥足珍贵,考过的试卷虽已过时,但真题却不会完全过时。每一道真题蕴含的知识点、命题思路、阶梯逻辑等对于考生来说极具参考价值,综合多年的高考真题,考生可以从中发现命题规律和考试大纲,把握考试重点,有利于进行接下来的复习和备考。目前上海市2025年高考语文真题已然公布,感兴趣的同学赶快来获取吧!

2025上海新高考语文试卷真题及答案解析
上海市属于新高考“3+3”省份,高考语文科目一般于6月7日上午09:00 - 11:30举行考试,考试时长150分钟,试卷满分为150分。另外,根据该市高考赋分制度来看,语文属于统考科目,单科成绩无需进行赋分转换,可直接以卷面分计入考生总成绩。
一直以来,上海市在统考科目上都采用的是自主命题卷而非全国卷,语文科目试卷的命题由本市教育考试院来组织完成。据分析,上海语文卷主要题型包括名篇名句默写、语言基础运用、各类文本阅读、诗歌鉴赏、写作等。以下仅展示2025年上海高考语文卷的题型、分值及考点分布情况,可供参考。
试卷结构:名篇名句默写(5分)+语言文字运用(5分)+现代文阅读(33分)+古代诗歌阅读(7分)+文言文阅读(30分)+写作(70分)=150分
| 题型 | 题号 | 分值参考 | 考点 |
| 名篇名句默写 | 1 | 5分 | 名篇名句默写 |
| 语言文字运用 | 2 | 5分 | 衔接与排序;熟语(含成语) |
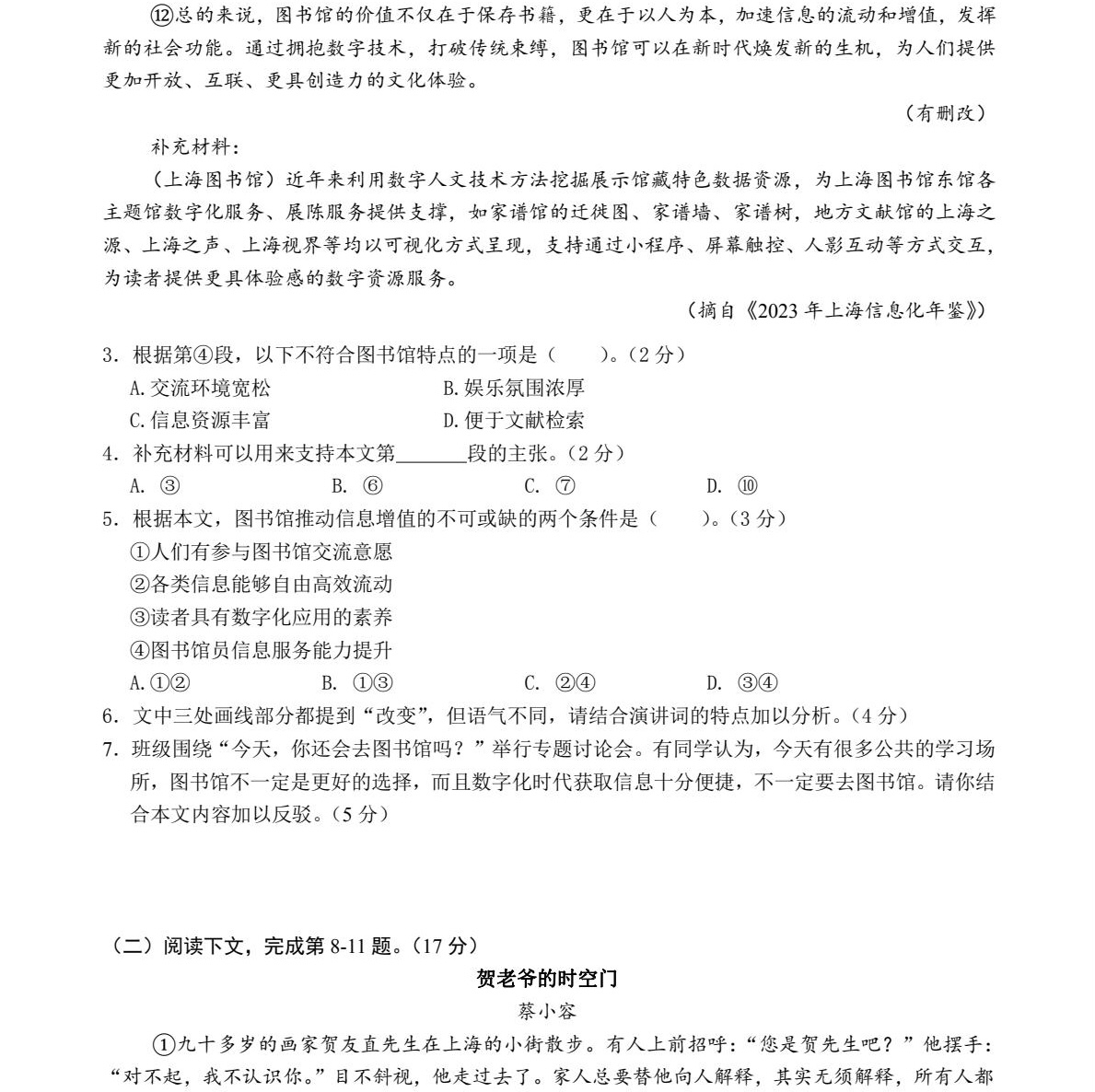
| 现代文阅读(一) | 3 | 2分 | 演讲辞、演讲稿;科普-社会科学类 |
| 4 | 2分 | ||
| 5 | 3分 | ||
| 6 | 4分 | ||
| 7 | 5分 | ||
| 现代文阅读(二) | 8 | 3分 | 记叙性散文 |
| 9 | 4分 | ||
| 10 | 5分 | ||
| 11 | 5分 | ||
| 古代诗歌阅读 | 12 | 2分 | 即事感怀 |
| 13 | 5分 | ||
| 文言文阅读(一) | 14 | 2分 | 杂记(山川、景物、人事记) |
| 15 | 2分 | ||
| 16 | 1分 | ||
| 17 | 5分 | ||
| 18 | 4分 | ||
| 19 | 5分 | ||
| 文言文阅读(二) | 20 | 3分 | 姚鼐(1732-1815);应用类 |
| 21 | 3分 | ||
| 22 | 5分 | ||
| 写作 | 23 | 70分 | 价值理念;引语式材料;理性思辨;读书·学习 |
| 考点分析来自学科网 | |||
2025上海高考语文试卷真题及答案解析
试卷真题:








答案解析:


以上资料仅供参考,具体请以实际情况为准!
相关阅读
-
2025云南师范类大学排名及分数线-最低多少分能上?(物理+历史,2026参考)近年来,教师职业的稳定性及发展潜力使得无数学子对师范专业倍加关注;而师范类院校正是师范专业的核心载体,相较于非师范类院校而言,对教育人才的培养体系更加...作者:kokkuri 时间:2025-12-10 -
2025全国排名前100名的师范大学名单排名及分数线(2026参考)在志愿填报时师范类大学的报考热度是处于较高水平的,这主要是因为有不少学生有着将来当教师的理想,而报考师范大学就是一个很好的途径,很多学生不知道哪些师范...作者:山海 时间:2025-12-09 -
山西地方公费师范生有哪些院校2025具体名单及分数线(含报考条件)2026参考!公费师范生相信很多学生与家长们都是有所了解的,就是由国家或地方政府出资,委托师范院校进行培养的学生,学校在校期间可以享受免学费住宿费的政策,与此同时还...作者:山海 时间:2025-12-09 -
四川医药类大学最低多少分能上2025四川医药类大学排名及分数线一览表(2026参考)在志愿填报时医药类大学是很多的学生的目标院校,因为在当下的就业环境下,医药类专业人才是很吃香的,随着人口老龄化以及慢性疾病的增长,社会对于医药类专业人...作者:山海 时间:2025-12-09 -
湖南医药类大学最低多少分能上2025湖南医药类大学排名及分数线一览表(2026参考)在志愿填报时医药类大学是很多的学生的目标院校,因为在当下的就业环境下,医药类专业人才是很吃香的,随着人口老龄化以及慢性疾病的增长,社会对于医药类专业人...作者:山海 时间:2025-12-09 -
广东医药类大学最低多少分能上2025广东医药类大学排名及分数线一览表(2026参考)在志愿填报时医药类大学是很多的学生的目标院校,因为在当下的就业环境下,医药类专业人才是很吃香的,随着人口老龄化以及慢性疾病的增长,社会对于医药类专业人...作者:山海 时间:2025-12-09
最新文章
- 高考分数相同位次怎么排名的?高考同分排序规则是什么?
- 新高考全国一卷的省份有哪些 全国新高考一卷使用地区
- 2023高考位次怎么查询?高考位次查询系统入口在哪里
- 新高考原始分和赋分是什么意思?新高考是按赋分还是原始分录取?
- 2025新高考死亡组合,新高考不建议的选科组合(附3+1+2赋分谁最吃亏)
- 高考位次计算方法公式是什么?高考一分一段表如何换算位次?
- 天津高考新政策是3+1+2还是3+3?2023年天津高考新政策细则解读
- 2024新高考一卷数学题型改变了吗变化分析及备考建议,命题人是谁?
- 新高考英语和老高考英语有什么区别,新高考英语题型及分值介绍
- 浙江新高考政策选科怎么选,浙江新高考七选三哪个组合好
推荐阅读
- 2025云南师范类大学排名及分数线-最低多少分能上?(物理+历史,2026参考)
- 2025上海新高考语文试卷真题及答案解析,附考点题型及分值分布
- 地方专项计划要上多少分才能享受?报考地方专项计划需要什么条件和材料?
- 2025全国排名前100名的师范大学名单排名及分数线(2026参考)
- 山西地方公费师范生有哪些院校2025具体名单及分数线(含报考条件)2026参考!
- 四川医药类大学最低多少分能上2025四川医药类大学排名及分数线一览表(2026参考)
- 湖南医药类大学最低多少分能上2025湖南医药类大学排名及分数线一览表(2026参考)
- 广东医药类大学最低多少分能上2025广东医药类大学排名及分数线一览表(2026参考)
- 湖北医药类大学最低多少分能上2025湖北医药类大学排名及分数线一览表(2026参考)
- 女生适合工学还是理学?女孩理工类学什么专业好?