2025贵州新高考政治试卷真题及答案解析,附考点题型及分值分布
时间:2025-12-17 15:53:34
来源:精英考试网
作者:kokkuri
2025年高考结束已有数月,全国各省各科最新高考真题已在陆续公布。各位考生可以通过这新鲜出炉的真题来把握高考考察的核心知识点和题型趋势,用历年真题来检验自身的学习效果、了解本省命题专家的思路、在真题锻炼中提高实战经验,为将来参加真正的高考做出充分准备。本文小编将为大家展示贵州省2025年高考政治卷的真题、答案、题型及考点,感兴趣的同学不要错过哦!

2025贵州新高考政治试卷真题及答案解析
贵州省属于新高考“3+1+2”省份,高考政治科目一般于6月9日下午14:30 - 15:45举行考试,考试时长75分钟,试卷满分为100分。另外,根据该省高考赋分制度来看,政治属于再选科目,需要将卷面分进行赋分转换,最终以等级分形式计入考生总成绩。
由贵州省2025年高考招生规定可知,该省政治卷由本省教育考试院自主命题。据分析,贵州政治卷主要题型为单选题和非选择题,每年试卷各小题考察的知识点会有所调整,以下仅展示2025年贵州高考政治卷的题型、分值及考点分布情况,可供参考。
试卷结构:单选题(16题,共48分)+非选择题(4题,共52分)=100分
| 题型 | 题号 | 考点 | 分值 |
| 单选题(本题共16小题,每小题3分,共48分) | 1 | 科学社会主义在中国的实践与发展;新时代坚持和发展中国特色社会主义要一以贯之;新时代的科学内涵 | 3分 |
| 2 | 坚持创新、协调、绿色、开放、共享发展;构建新发展格局 | 3分 | |
| 3 | 创造性转化与创新性发展;坚持以马克思主义为指导,发展中国特色社会主义文化;处理世界文化多样性应遵循的原则 | 3分 | |
| 4 | 构建新发展格局;财政政策与货币政策;企业经营成功的主要因素;坚持创新、协调、绿色、开放、共享发展 | 3分 | |
| 5 | 提高开放型经济水平;构建新发展格局;坚持创新、协调、绿色、开放、共享发展;对外开放与自力更生 | 3分 | |
| 6 | 3分 | ||
| 7 | 发挥共产党员的先锋模范作用;新时代坚持和加强党的全面领导的要求;中国共产党的执政方式;中国共产党不断加强自身建设 | 3分 | |
| 8 | 社会主义新型民族关系;处理民族关系的方针;民族区域自治制度的行使;民族区域自治制度显著的优越性 | 3分 | |
| 9 | 如何建设法治社会;推进全民守法 | 3分 | |
| 10 | 意识对物质的能动作用;矛盾的对立统一原理及其方法论;意识的内容;整体和部分辩证关系原理及其方法论 | 3分 | |
| 11 | 规律的客观性和普遍性原理;实践决定认识;物质资料的生产方式 | 3分 | |
| 12 | 坚定理想信念 坚持以人民为中心;建设文化强国的要求;面向世界,博采众长 | 3分 | |
| 13 | 我国外交政策的基本立场;中国外交成就 | 3分 | |
| 14 | 国际组织的作用;中国的国际地位和作用;国际组织的类型 | 3分 | |
| 15 | 过错推定与无过错侵权责任;刑事诉讼;违约与违约责任 | 3分 | |
| 16 | 性质判断换质推理;性质判断换位推理 | 3分 | |
| 非选择题(本题共4小题,共52分) | 17 | 坚持创新、协调、绿色、开放、共享发展;我国政府的经济职能和作用;宏观调控的手段;构建新发展格局 | 12分 |
| 18 | 协商民主的重要渠道;民主协商;全过程人民民主的特点;党的地位和作用 | 10分 | |
| 19 | 劳动合同;矛盾律:思维的一致性要求;劳动者的权利;劳动争议解决方式 | 14分 | |
| 20 | 价值观的导向作用;正确价值判断和价值选择的标准;在砥砺自我中走向成功;新时代新征程中国共产党的使命任务 | 16分 | |
| 考点分析来源于学科网 | |||
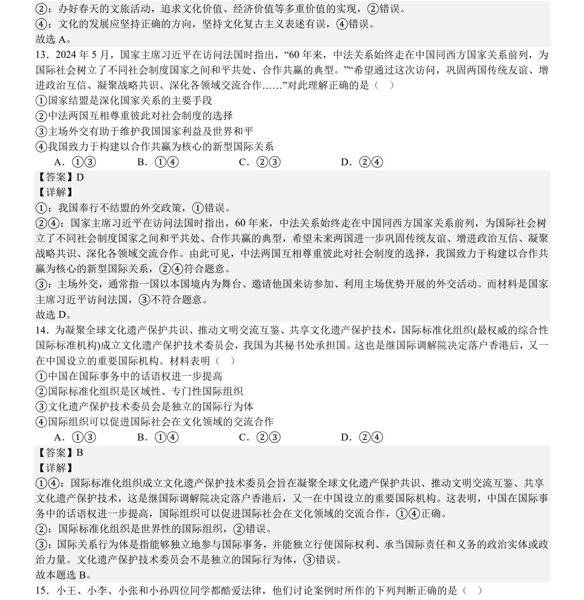
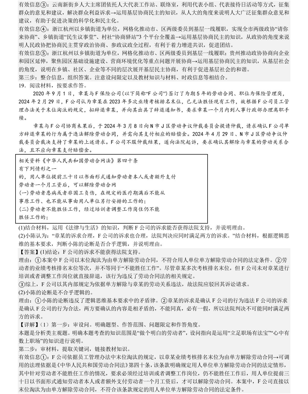
2025贵州高考政治试卷真题及答案解析
试卷真题:





答案解析:










以上资料仅供参考,具体请以实际情况为准!
相关阅读
-
2025天津师范类大学排名及分数线-最低多少分能上?(综合汇总,2026参考)近年来,教师职业的稳定性及发展潜力使得无数学子对师范专业倍加关注;而师范类院校正是师范专业的核心载体,相较于非师范类院校而言,对教育人才的培养体系更加...作者:kokkuri 时间:2025-12-17 -
2025年全国26所电力学校名单及最低录取分数线(2025参考)很多学生有着想要报考电力学校的想法,但是不知道具体有哪些电力学校,录取分数线又是多少?要知道大学及专业的选择对于今后的职业发展有着重大影响,为了方便大...作者:山海 时间:2025-12-16 -
湖北地方公费师范生有哪些院校2025具体名单及分数线(含报考条件)2026参考!公费师范生相信很多学生与家长们都是有所了解的,就是由国家或地方政府出资,委托师范院校进行培养的学生,学校在校期间可以享受免学费住宿费的政策,与此同时还...作者:山海 时间:2025-12-16 -
福建地方公费师范生有哪些院校2025具体名单及分数线(含报考条件)2026参考!公费师范生相信很多学生与家长们都是有所了解的,就是由国家或地方政府出资,委托师范院校进行培养的学生,学校在校期间可以享受免学费住宿费的政策,与此同时还...作者:山海 时间:2025-12-16 -
宁夏医药类大学最低多少分能上2025宁夏医药类大学排名及分数线一览表(2026参考)在志愿填报时医药类大学是很多的学生的目标院校,因为在当下的就业环境下,医药类专业人才是很吃香的,随着人口老龄化以及慢性疾病的增长,社会对于医药类专业人...作者:山海 时间:2025-12-16 -
海南医药类大学最低多少分能上2025海南医药类大学排名及分数线一览表(2026参考)在志愿填报时医药类大学是很多的学生的目标院校,因为在当下的就业环境下,医药类专业人才是很吃香的,随着人口老龄化以及慢性疾病的增长,社会对于医药类专业人...作者:山海 时间:2025-12-16
最新文章
- 高考分数相同位次怎么排名的?高考同分排序规则是什么?
- 新高考全国一卷的省份有哪些 全国新高考一卷使用地区
- 2023高考位次怎么查询?高考位次查询系统入口在哪里
- 新高考原始分和赋分是什么意思?新高考是按赋分还是原始分录取?
- 2025新高考死亡组合,新高考不建议的选科组合(附3+1+2赋分谁最吃亏)
- 高考位次计算方法公式是什么?高考一分一段表如何换算位次?
- 天津高考新政策是3+1+2还是3+3?2023年天津高考新政策细则解读
- 2024新高考一卷数学题型改变了吗变化分析及备考建议,命题人是谁?
- 新高考英语和老高考英语有什么区别,新高考英语题型及分值介绍
- 浙江新高考政策选科怎么选,浙江新高考七选三哪个组合好
推荐阅读
- 2025天津师范类大学排名及分数线-最低多少分能上?(综合汇总,2026参考)
- 2025贵州新高考政治试卷真题及答案解析,附考点题型及分值分布
- 为什么不建议选历政生?选历政地和历政生哪个组合好?
- 2025年全国26所电力学校名单及最低录取分数线(2025参考)
- 湖北地方公费师范生有哪些院校2025具体名单及分数线(含报考条件)2026参考!
- 福建地方公费师范生有哪些院校2025具体名单及分数线(含报考条件)2026参考!
- 宁夏医药类大学最低多少分能上2025宁夏医药类大学排名及分数线一览表(2026参考)
- 海南医药类大学最低多少分能上2025海南医药类大学排名及分数线一览表(2026参考)
- 重庆医药类大学最低多少分能上2025重庆医药类大学排名及分数线一览表(2026参考)
- 复读高考和应届高考有什么不同?复读生分数线和应届有差别吗?