2025天津新高考化学试卷真题及答案解析,附考点题型及分值分布
时间:2025-12-25 15:41:13
来源:精英考试网
作者:kokkuri
历年高考真题卷对于高中生来说弥足珍贵,考过的试卷虽已过时,但真题却不会完全过时。每一道真题蕴含的知识点、命题思路、阶梯逻辑等对于考生来说极具参考价值,综合多年的高考真题,考生可以从中发现命题规律和考试大纲,把握考试重点,有利于进行接下来的复习和备考。目前天津市2025年高考化学真题已然公布,感兴趣的同学赶快来获取吧!

2025天津新高考化学试卷真题及答案解析
天津市属于新高考“3+3”省份,高考化学科目一般于6月9日下午15:00 - 16:00举行考试,考试时长60分钟,试卷满分为100分。另外,根据该市高考赋分制度来看,化学属于选考科目,需要将卷面分进行赋分转换,最终以等级分形式计入考生总成绩。
由天津市2025年高考招生规定可知,该市化学卷由本市教育考试院自主命题。据分析,天津化学卷主要题型为单选题和非选择题,每年试卷各小题考察的知识点会有所调整,以下仅展示2025年天津高考化学卷的题型、分值及考点分布情况,可供参考。
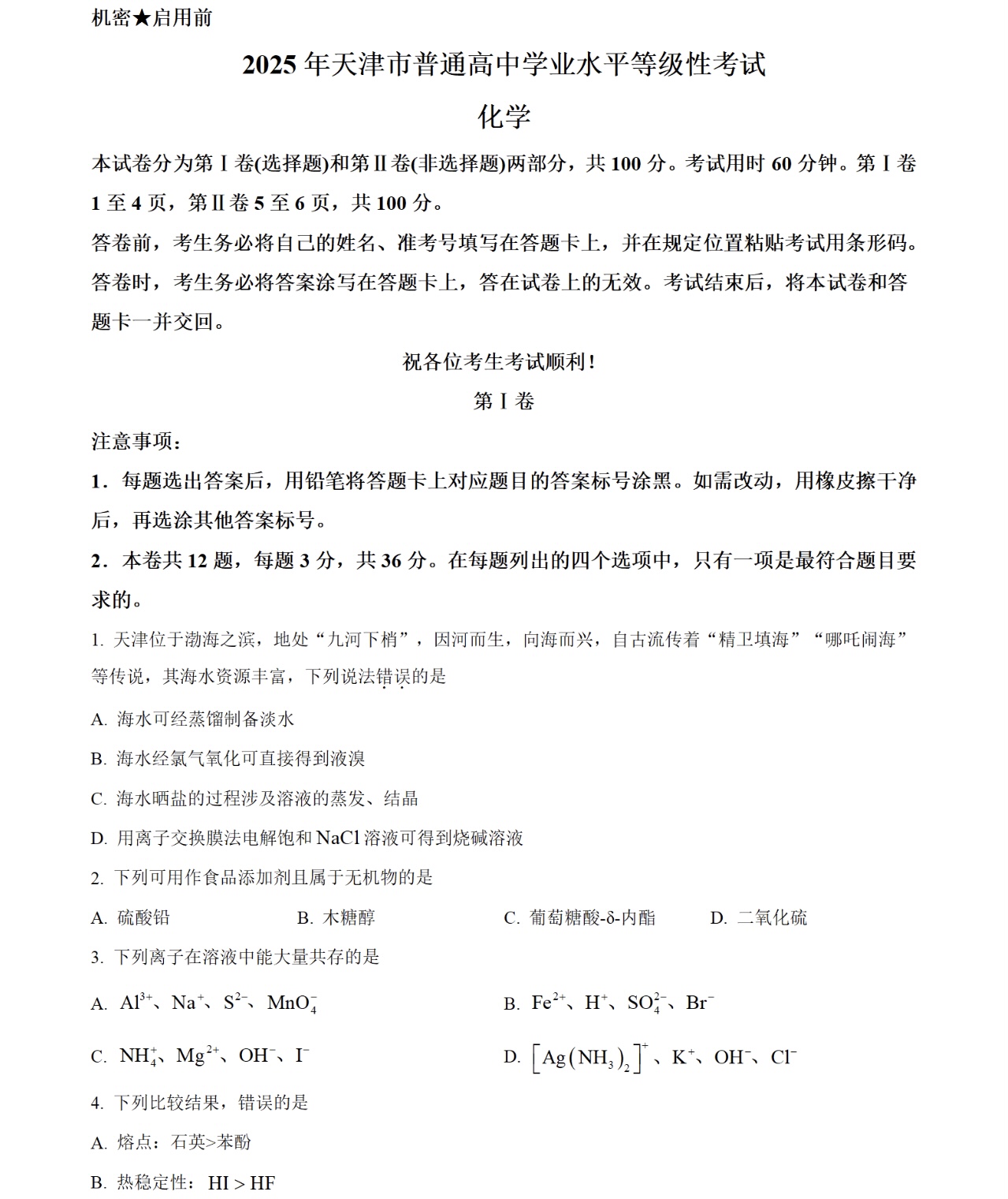
试卷结构:单选题(12题,共36分)+非选择题(4题,共64分)=100分
| 题型 | 题号 | 考点 | 分值 |
| 单选题(本题共12小题,每小题3分,共36分) | 1 | 电解原理的理解及判断;蒸发与结晶;蒸馏与分馏;海水提取溴 | 3分 |
| 2 | 无机物与有机物;酯类物质组成与结构;食品添加剂 | 3分 | |
| 3 | 无附加条件的离子共存 | 3分 | |
| 4 | 胶体的性质和应用;同主族元素性质递变规律理解及应用;元素非金属性强弱的比较方法;微粒半径大小的比较方法 | 3分 | |
| 5 | 氯气与碱溶液反应;氨气的实验室制法;硝酸的强氧化性;二氧化硅的化学性质 | 3分 | |
| 6 | 晶体与非晶体判断;质谱图辨认;常用仪器及使用方法 | 3分 | |
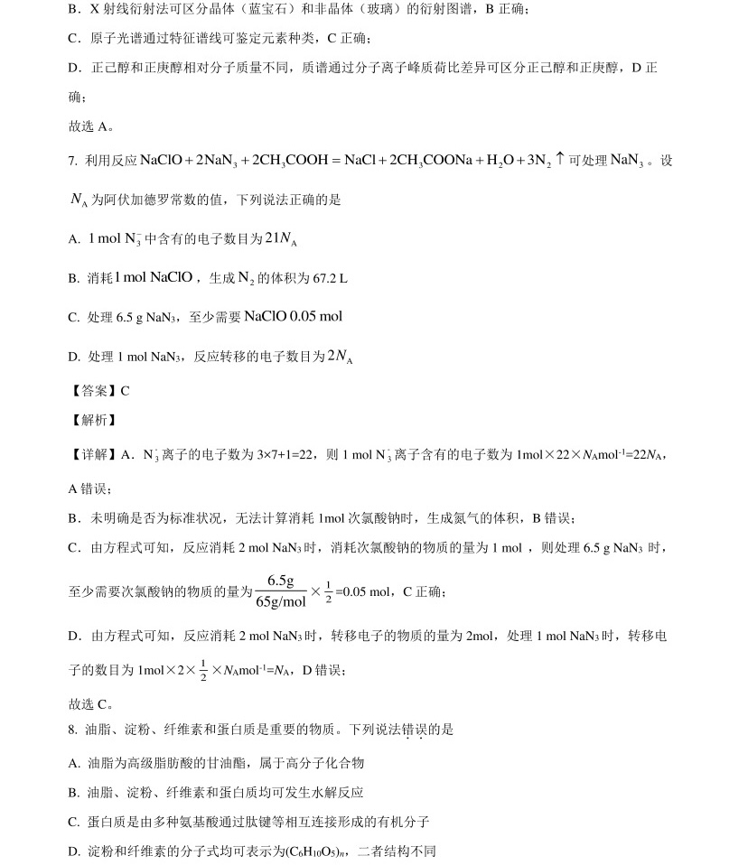
| 7 | 氧化还原反应与NA相关推算;物质结构基础与NA相关推算 | 3分 | |
| 8 | 淀粉、纤维素的水解;油脂的基本组成与结构;蛋白质组成结构 | 3分 | |
| 9 | Fe2+的鉴别及其应用;沉淀转化;乙醛与强氧化剂的反应;元素非金属性强弱的比较方法 | 3分 | |
| 10 | 有机物结构的表示方法;红外光谱;含碳碳双键物质的性质的推断 | 3分 | |
| 11 | 化学能与热能的相互转化;中和热概念;中和热的测定与误差分析 | 3分 | |
| 12 | 化学平衡常数的计算;弱电解质在水溶液中的电离平衡;电离平衡常数及影响因素 | 3分 | |
| 非选择题(本题共4小题,共64分) | 13 | 轨道表示式;氢键对物质性质的影响;利用杂化轨道理论判断分子的空间构型;晶胞的有关计算 | — |
| 14 | 同分异构体的数目的确定;多官能团有机物的结构与性质;常见官能团名称、组成及结构;有机分子中原子共面的判断;分子的手性;羧酸的取代反应;取代反应;信息给予的有机合成;烷烃系统命名法 | — | |
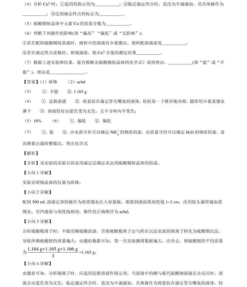
| 15 | 配制实验的步骤及操作;酸碱中和滴定的误差分析;氧化还原原理滴定;酸碱中和滴定实验基本操作及步骤 | — | |
| 16 | 影响化学平衡的因素;催化剂对化学反应速率的影响;电解池电极反应式及化学方程式的书写;利用杂化轨道理论判断化学键杂化类型 | — | |
| 考点分析来源于学科网 | |||
2025天津高考化学试卷真题及答案解析
试卷真题:








答案解析:

















以上资料仅供参考,具体请以实际情况为准!
相关阅读
-
2025重庆理工类大学最低多少分能上?重庆市理工类大学排名及分数线一览表(2026参考)理工类院校在全国范围内是一种数量庞大的存在,它们以工科、理科专业为办学主体,注重培养学生的实践能力和技术创新能力;就业前景是其招生优势之一,很多理工院...作者:kokkuri 时间:2025-12-25 -
文科生考警校起码要多少分2025文科警校最低录取分数线(2026参考)报考警校将来成为一名人民警察是无数学子们的心愿,但是报考警校也是有条件要求的,例如对于考生的成绩有一定的要求,很多的文科生非常关心考警校需要多少分?下...作者:山海 时间:2025-12-24 -
2025江苏地方专项计划学校名单及录取分数线(含报考条件)2026参考!地方专项计划是指地方高校定向招收实施区域的农村学生的专项计划 ,是国家为更好地促进教育公平,让更多的农村学生上大学而出台的优惠政策,关于地方专项计划有...作者:山海 时间:2025-12-24 -
2025黑龙江地方专项计划学校名单及录取分数线(含报考条件)2026参考!地方专项计划是指地方高校定向招收实施区域的农村学生的专项计划 ,是国家为更好地促进教育公平,让更多的农村学生上大学而出台的优惠政策,关于地方专项计划有...作者:山海 时间:2025-12-24 -
2025山西地方专项计划学校名单及录取分数线(含报考条件)2026参考!地方专项计划是指地方高校定向招收实施区域的农村学生的专项计划 ,是国家为更好地促进教育公平,让更多的农村学生上大学而出台的优惠政策,关于地方专项计划有...作者:山海 时间:2025-12-24 -
黑龙江财经类大学最低多少分能上2025黑龙江财经类大学排名及分数线一览表(2026参考)我国大学资源丰富,本科院校就达到了一千三百多所,其中有多种类型的院校,如医药类、师范类、体育类、财经类、政法类、语言类等等,很多学生对于财经类院校很感...作者:山海 时间:2025-12-24
最新文章
- 高考分数相同位次怎么排名的?高考同分排序规则是什么?
- 新高考全国一卷的省份有哪些 全国新高考一卷使用地区
- 2023高考位次怎么查询?高考位次查询系统入口在哪里
- 新高考原始分和赋分是什么意思?新高考是按赋分还是原始分录取?
- 2025新高考死亡组合,新高考不建议的选科组合(附3+1+2赋分谁最吃亏)
- 高考位次计算方法公式是什么?高考一分一段表如何换算位次?
- 天津高考新政策是3+1+2还是3+3?2023年天津高考新政策细则解读
- 2024新高考一卷数学题型改变了吗变化分析及备考建议,命题人是谁?
- 新高考英语和老高考英语有什么区别,新高考英语题型及分值介绍
- 浙江新高考政策选科怎么选,浙江新高考七选三哪个组合好
推荐阅读
- 2025重庆理工类大学最低多少分能上?重庆市理工类大学排名及分数线一览表(2026参考)
- 2025天津新高考化学试卷真题及答案解析,附考点题型及分值分布
- 文科生考警校起码要多少分2025文科警校最低录取分数线(2026参考)
- 2025江苏地方专项计划学校名单及录取分数线(含报考条件)2026参考!
- 2025黑龙江地方专项计划学校名单及录取分数线(含报考条件)2026参考!
- 2025山西地方专项计划学校名单及录取分数线(含报考条件)2026参考!
- 黑龙江财经类大学最低多少分能上2025黑龙江财经类大学排名及分数线一览表(2026参考)
- 吉林财经类大学最低多少分能上2025吉林财经类大学排名及分数线一览表(2026参考)
- 2026新高考可以复读吗 复读生有什么限制(2026高考复读最新规定)
- 2025高考文科状元一览表:各省历史类最高分是多少分