2025天津新高考政治试卷真题及答案解析,附考点题型及分值分布
时间:2025-12-29 16:18:54
来源:精英考试网
作者:kokkuri
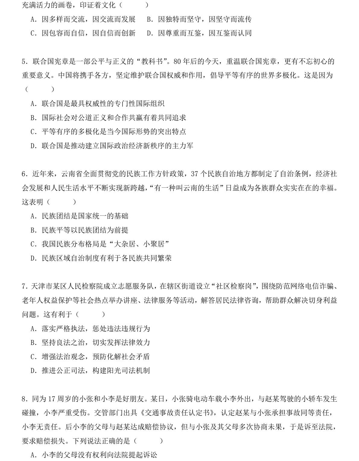
历年高考真题卷对于高中生来说弥足珍贵,考过的试卷虽已过时,但真题却不会完全过时。每一道真题蕴含的知识点、命题思路、阶梯逻辑等对于考生来说极具参考价值,综合多年的高考真题,考生可以从中发现命题规律和考试大纲,把握考试重点,有利于进行接下来的复习和备考。目前天津市2025年高考政治真题已然公布,感兴趣的同学赶快来获取吧!

2025天津新高考政治试卷真题及答案解析
天津市属于新高考“3+3”省份,高考政治科目一般于6月9日上午11:00 - 12:00举行考试,考试时长60分钟,试卷满分为100分。另外,根据该市高考赋分制度来看,政治属于选考科目,需要将卷面分进行赋分转换,最终以等级分形式计入考生总成绩。
由天津市2025年高考招生规定可知,该市政治卷由本市教育考试院自主命题。据分析,天津政治卷主要题型为单选题和非选择题,每年试卷各小题考察的知识点会有所调整,以下仅展示2025年天津高考政治卷的题型、分值及考点分布情况,可供参考。
试卷结构:单选题(15题,共45分)+非选择题(5题,共55分)=100分
| 题型 | 题号 | 考点 | 分值 |
| 单选题(本题共15小题,每小题3分,共45分) | 1 | 习近平新时代中国特色社会主义思想对“三大规律”(共产党执政、社会主义建设、人类社会发展)的新认识 | 3分 |
| 2 | 中国共产党的奋斗历程;共产主义理想的精神动力;科学社会主义在中国的实践 | 3分 | |
| 3 | 中华优秀传统文化的特点、当代价值、与社会主义核心价值观的关系 | 3分 | |
| 4 | 文化多样性;文化交流与文化发展 | 3分 | |
| 5 | 联合国的作用;中国的外交理念(平等有序的世界多极化) | 3分 | |
| 6 | 民族区域自治制度的优越性;各民族共同繁荣 | 3分 | |
| 7 | 法治社会建设;普法宣传;社会矛盾的预防化解 | 3分 | |
| 8 | 侵权责任;民事行为能力;纠纷解决;监护责任 | 3分 | |
| 9 | 我国的基本经济制度;鼓励支持引导非公有制经济发展 | 3分 | |
| 10 | 法律对民营经济的保护;企业经营者的义务(不得商业诋毁);名誉权 | 3分 | |
| 11 | 思维的特征(间接性、概括性);科学思维的特征(追求认识的客观性) | 3分 | |
| 12 | 判断的类型(关系判断) | 3分 | |
| 13 | 联想思维的方法(“假如”式设问) | 3分 | |
| 14 | 矛盾的基本属性(同一性:矛盾双方相互转化) | 3分 | |
| 15 | 意识的本质;人工智能的作用;主观能动性 | 3分 | |
| 非选择题(本题共5小题,共55分) | 16 | (1)以人民为中心的发展思想;完善社会保障与收入分配 (2)国家职能;党的领导;基层群众自治;科学立法与依法治国 | 20分 |
| 17 | 价值观的导向作用;价值判断和价值选择的社会历史性 | 9分 | |
| 18 | 国家实力与国际地位;时代主题与共同利益;中国的外交实践与国际贡献 | 10分 | |
| 19 | 合同的订立与履行;违约责任;诚信原则;纠纷解决 | 10分 | |
| 20 | 逻辑规律(矛盾律);假言推理规则;判断的变形推理 | 6分 | |
| 考点分析来源于网络 | |||
2025天津高考政治试卷真题及答案解析
试卷真题:







答案解析:







以上资料仅供参考,具体请以实际情况为准!
相关阅读
-
2025江西理工类大学最低多少分能上?江西省理工类大学排名及分数线一览表(2026参考)理工类院校在全国范围内是一种数量庞大的存在,它们以工科、理科专业为办学主体,注重培养学生的实践能力和技术创新能力;就业前景是其招生优势之一,很多理工院...作者:kokkuri 时间:2025-12-29 -
2026高考多少分上专科:附2025全国各省专业录取分数线(含最新预测)在高三的最后阶段,其实大家就可以判断出自己大致可以报考的院校是专科层次还是本科层次,如果每次模拟考的成绩都处于本科批次线上,那么考取本科的概率较大,如...作者:山海 时间:2025-12-28 -
福建财经类大学最低多少分能上2025福建财经类大学排名及分数线一览表(2026参考)我国大学资源丰富,本科院校就达到了一千三百多所,其中有多种类型的院校,如医药类、师范类、体育类、财经类、政法类、语言类等等,很多学生对于财经类院校很感...作者:山海 时间:2025-12-28 -
云南地方公费师范生有哪些院校2025具体名单及分数线(含报考条件)2026参考!公费师范生相信很多学生与家长们都是有所了解的,就是由国家或地方政府出资,委托师范院校进行培养的学生,学校在校期间可以享受免学费住宿费的政策,与此同时还...作者:山海 时间:2025-12-28 -
2025海南地方专项计划学校名单及录取分数线(含报考条件)2026参考!地方专项计划是指地方高校定向招收实施区域的农村学生的专项计划 ,是国家为更好地促进教育公平,让更多的农村学生上大学而出台的优惠政策,关于地方专项计划有...作者:山海 时间:2025-12-28 -
2025广西地方专项计划学校名单及录取分数线(含报考条件)2026参考!地方专项计划是指地方高校定向招收实施区域的农村学生的专项计划 ,是国家为更好地促进教育公平,让更多的农村学生上大学而出台的优惠政策,关于地方专项计划有...作者:山海 时间:2025-12-28
最新文章
- 高考分数相同位次怎么排名的?高考同分排序规则是什么?
- 新高考全国一卷的省份有哪些 全国新高考一卷使用地区
- 2023高考位次怎么查询?高考位次查询系统入口在哪里
- 新高考原始分和赋分是什么意思?新高考是按赋分还是原始分录取?
- 2025新高考死亡组合,新高考不建议的选科组合(附3+1+2赋分谁最吃亏)
- 高考位次计算方法公式是什么?高考一分一段表如何换算位次?
- 天津高考新政策是3+1+2还是3+3?2023年天津高考新政策细则解读
- 2024新高考一卷数学题型改变了吗变化分析及备考建议,命题人是谁?
- 新高考英语和老高考英语有什么区别,新高考英语题型及分值介绍
- 浙江新高考政策选科怎么选,浙江新高考七选三哪个组合好
推荐阅读
- 2025江西理工类大学最低多少分能上?江西省理工类大学排名及分数线一览表(2026参考)
- 2025天津新高考政治试卷真题及答案解析,附考点题型及分值分布
- 2026高考多少分上专科:附2025全国各省专业录取分数线(含最新预测)
- 96个志愿可以填96所学校吗?96个志愿该怎么填志愿要全部填满吗?
- 福建财经类大学最低多少分能上2025福建财经类大学排名及分数线一览表(2026参考)
- 云南地方公费师范生有哪些院校2025具体名单及分数线(含报考条件)2026参考!
- 2025海南地方专项计划学校名单及录取分数线(含报考条件)2026参考!
- 2025广西地方专项计划学校名单及录取分数线(含报考条件)2026参考!
- 2025宁夏地方专项计划学校名单及录取分数线(含报考条件)2026参考!
- 军校报考条件身体要求:身体条件、选科要求、录取分数线汇总(2026参考)