2025天津新高考生物试卷真题及答案解析,附考点题型及分值分布
时间:2026-01-02 15:38:47
来源:精英考试网
作者:kokkuri
历年高考真题卷对于高中生来说弥足珍贵,考过的试卷虽已过时,但真题却不会完全过时。每一道真题蕴含的知识点、命题思路、阶梯逻辑等对于考生来说极具参考价值,综合多年的高考真题,考生可以从中发现命题规律和考试大纲,把握考试重点,有利于进行接下来的复习和备考。目前天津市2025年高考生物真题已然公布,感兴趣的同学赶快来获取吧!

2025天津新高考生物试卷真题及答案解析
天津市属于新高考“3+3”省份,高考生物科目一般于6月10日上午11:00 - 12:00举行考试,考试时长60分钟,试卷满分为100分。另外,根据该市高考赋分制度来看,生物属于选考科目,需要将卷面分进行赋分转换,最终以等级分形式计入考生总成绩。
由天津市2025年高考招生规定可知,该市生物卷由本市教育考试院自主命题。据分析,天津生物卷主要题型为单选题和非选择题,每年试卷各小题考察的知识点会有所调整,以下仅展示2025年天津高考生物卷的题型、分值及考点分布情况,可供参考。
试卷结构:单选题(12题,共48分)+非选择题(5题,共52分)=100分
| 题型 | 题号 | 考点 | 分值 |
| 单选题(本题共12小题,每小题4分,共48分) | 1 | 蛋白质的基本组成单位--氨基酸;细胞中的无机盐;核酸的元素组成及基本单位 | 4分 |
| 2 | 减数分裂过程中的变化规律 | 4分 | |
| 3 | 细胞凋亡;自由扩散 | 4分 | |
| 4 | 细胞膜的功能;检测生物组织中的糖类、脂肪和蛋白质;质壁分离及其复原实验;生物膜的结构特点 | 4分 | |
| 5 | 发酵工程的基本环节 | 4分 | |
| 6 | 绿叶中色素的提取和分离实验;DNA的粗提取及鉴定;探究酵母菌细胞呼吸的方式;有丝分裂实验 | 4分 | |
| 7 | 种群数量增长曲线 | 4分 | |
| 8 | 基因突变;生长素的产生、分布及运输 | 4分 | |
| 9 | 群落中生物的种间关系;抵抗力稳定性和恢复力稳定性;物种在群落中的生态位 | 4分 | |
| 10 | 血糖调节;表观遗传;遗传信息的转录;遗传信息的翻译 | 4分 | |
| 11 | 4分 | ||
| 12 | 4分 | ||
| 非选择题(本题共5小题,共52分) | 13 | 食物链和食物网;能量流动的特点以及研究能量流动的意义;碳循环;种群密度的调查方法及应用;种群数量增长曲线;群落的物种组成以及丰富度的相关探究实验 | — |
| 14 | 体液免疫;细胞免疫;验证性实验与探究性实验 | — | |
| 15 | 影响光合作用的因素;总、净光合与呼吸;光合作用与呼吸作用的综合计算问题 | — | |
| 16 | PCR扩增的原理与过程;动物细胞融合与单克隆抗体的制备;细胞器的结构、功能及分离方法;基因表达载体的构建 | — | |
| 17 | 基因自由组合定律的实质和应用;利用分离定律思维解决自由组合定律的问题;性状的显、隐性关系及基因型、表现型、等位基因;目的基因的检测与鉴定 | — | |
| 考点分析来源于学科网 | |||
2025天津高考生物试卷真题及答案解析
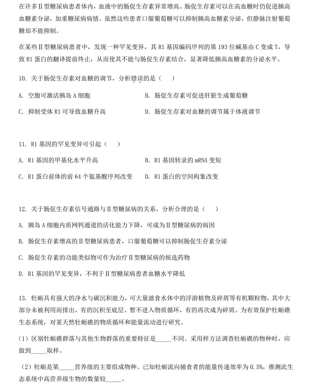
试卷真题:





![]()


答案解析:












以上资料仅供参考,具体请以实际情况为准!
相关阅读
-
2025福建理工类大学最低多少分能上?福建省理工类大学排名及分数线一览表(2026参考)理工类院校在全国范围内是一种数量庞大的存在,它们以工科、理科专业为办学主体,注重培养学生的实践能力和技术创新能力;就业前景是其招生优势之一,很多理工院...作者:kokkuri 时间:2026-01-02 -
2025经济学最好50所大学-经济学最好的大学名单排名一览表(2026参考)虽然经济学是一个老牌专业,但该专业就业前景依然是不错的,随着数字经济与全球化发展,金融科技、数据分析等新兴领域需求激增,经济学毕业生就业趋势也越发不错...作者:山海 时间:2025-12-31 -
贵州地方优师专项计划有哪些学校2025学校名单及录取分数线(2026参考)关于优师专项计划很多的学生与家长们并不了解,优师专项计划全称为“中西部欠发达地区优秀教师定向培养计划”旨在通过定向培养方式为中西部欠发达地区中小学校输...作者:山海 时间:2025-12-31 -
宁夏地方优师专项计划有哪些学校2025学校名单及录取分数线(2026参考)关于优师专项计划很多的学生与家长们并不了解,优师专项计划全称为“中西部欠发达地区优秀教师定向培养计划”旨在通过定向培养方式为中西部欠发达地区中小学校输...作者:山海 时间:2025-12-31 -
内蒙古地方优师专项计划有哪些学校2025学校名单及录取分数线(2026参考)关于优师专项计划很多的学生与家长们并不了解,优师专项计划全称为“中西部欠发达地区优秀教师定向培养计划”旨在通过定向培养方式为中西部欠发达地区中小学校输...作者:山海 时间:2025-12-31 -
湖北财经类大学最低多少分能上2025湖北财经类大学排名及分数线一览表(2026参考)我国大学资源丰富,本科院校就达到了一千三百多所,其中有多种类型的院校,如医药类、师范类、体育类、财经类、政法类、语言类等等,很多学生对于财经类院校很感...作者:山海 时间:2025-12-31
最新文章
- 高考分数相同位次怎么排名的?高考同分排序规则是什么?
- 新高考全国一卷的省份有哪些 全国新高考一卷使用地区
- 2023高考位次怎么查询?高考位次查询系统入口在哪里
- 新高考原始分和赋分是什么意思?新高考是按赋分还是原始分录取?
- 2025新高考死亡组合,新高考不建议的选科组合(附3+1+2赋分谁最吃亏)
- 高考位次计算方法公式是什么?高考一分一段表如何换算位次?
- 天津高考新政策是3+1+2还是3+3?2023年天津高考新政策细则解读
- 2024新高考一卷数学题型改变了吗变化分析及备考建议,命题人是谁?
- 新高考英语和老高考英语有什么区别,新高考英语题型及分值介绍
- 浙江新高考政策选科怎么选,浙江新高考七选三哪个组合好
推荐阅读
- 2025福建理工类大学最低多少分能上?福建省理工类大学排名及分数线一览表(2026参考)
- 2025天津新高考生物试卷真题及答案解析,附考点题型及分值分布
- 警校色弱可以报考吗?警校色弱不受限的专业有哪些?
- 2025经济学最好50所大学-经济学最好的大学名单排名一览表(2026参考)
- 贵州地方优师专项计划有哪些学校2025学校名单及录取分数线(2026参考)
- 宁夏地方优师专项计划有哪些学校2025学校名单及录取分数线(2026参考)
- 内蒙古地方优师专项计划有哪些学校2025学校名单及录取分数线(2026参考)
- 湖北财经类大学最低多少分能上2025湖北财经类大学排名及分数线一览表(2026参考)
- 山东财经类大学最低多少分能上2025山东财经类大学排名及分数线一览表(2026参考)
- 张雪峰谈材料类最聪明的专业-张雪峰谈材料类最好专业