2025海南新高考化学试卷真题及答案解析,附考点题型及分值分布
时间:2026-01-05 15:56:26
来源:精英考试网
作者:kokkuri
历年高考真题卷对于高中生来说弥足珍贵,考过的试卷虽已过时,但真题却不会完全过时。每一道真题蕴含的知识点、命题思路、阶梯逻辑等对于考生来说极具参考价值,综合多年的高考真题,考生可以从中发现命题规律和考试大纲,把握考试重点,有利于进行接下来的复习和备考。目前海南省2025年高考化学真题已然公布,感兴趣的同学赶快来获取吧!

2025海南新高考化学试卷真题及答案解析
海南省属于新高考“3+3”省份,高考化学科目一般于6月9日下午15:30 - 17:00举行考试,考试时长90分钟,试卷满分为100分。另外,根据该省高考赋分制度来看,化学属于选考科目,需要将卷面分进行赋分转换,最终以标准分形式计入考生总成绩。
由海南省2025年高考招生规定可知,该省化学卷由本省教育考试院自主命题。据分析,海南化学卷主要题型为单选题、不定项选择题和非选择题,每年试卷各小题考察的知识点会有所调整,以下仅展示2025年海南高考化学卷的题型、分值及考点分布情况,可供参考。
试卷结构:单选题(8题,共20分)+多选题(6题,共24分)+非选择题(5题,共60分)=100分
| 题型 | 题号 | 考点 | 分值 |
| 单选题(本题共8小题,每小题2分,共16分) | 1 | 绿色化学与可持续发展;新能源的开发 | 2分 |
| 2 | 有机物重结晶;化学实验基本操作 | 2分 | |
| 3 | 加聚物的单体、链节及聚合度的确定;缩聚物的单体、链节及聚合度的确定;淀粉、纤维素的水解;蛋白质的水解 | 2分 | |
| 4 | 二氧化硫的化学性质;二氧化氮的化学反应;氧化还原反应的概念判断;过氧化钠与水的反应 | 2分 | |
| 5 | 常见阳离子的检验;常见气体的检验;物质检验和鉴别的基本方法选择及应用;有机物的检验 | 2分 | |
| 6 | 元素非金属性强弱的比较方法;微粒半径大小的比较方法;根据原子结构进行元素种类推断;根据物质性质进行元素种类推断 | 2分 | |
| 7 | 活化能对反应速率的影响;催化剂对化学反应速率的影响;外因对化学反应速率影响的综合分析;基元反应与反应历程 | 2分 | |
| 8 | 燃料电池;吸热反应和放热反应;复合判据;焓变产生原因及表示 | 2分 | |
| 不定项选择题(本题共6小题,每小题4分,共24分) | 9 | 分子的手性;多官能团有机物的结构与性质;常见官能团名称、组成及结构 | 4分 |
| 10 | 沉淀转化;Fe3+的检验;苯酚的弱酸性;氨的喷泉实验 | 4分 | |
| 11 | 极性分子和非极性分子;化学方程式中物质的量的运用;利用杂化轨道理论判断分子的空间构型;红外光谱 | 4分 | |
| 12 | 沉淀转化;二氧化硅的化学性质;氧化还原反应定义、本质及特征;离子方程式的正误判断 | 4分 | |
| 13 | 电解原理的理解及判断;电解池有关计算 | 4分 | |
| 14 | 电离平衡常数及影响因素;电导率变化曲线的应用 | 4分 | |
| 非选择题(本题共5小题,共60分) | 15 | 常见无机物的制备;氧化还原反应方程式的书写与配平;绿色化学与可持续发展;物质分离、提纯综合应用 | 10分 |
| 16 | 盖斯定律与热化学方程式;化学反应速率计算;碰撞理论及活化能;溶度积常数相关计算 | 10分 | |
| 17 | 探究物质组成或测量物质的含量;沉淀滴定;碘量法;常用仪器及使用方法 | 12分 | |
| 18 | 根据要求书写同分异构体;取代反应;常见官能团名称、组成及结构;有机合成路线的设计 | 14分 | |
| 19 | 电子排布式;信息给予的有机合成;晶胞;利用杂化轨道理论判断化学键杂化类型 | 14分 | |
| 考点分析来源于学科网 | |||
2025海南高考化学试卷真题及答案解析
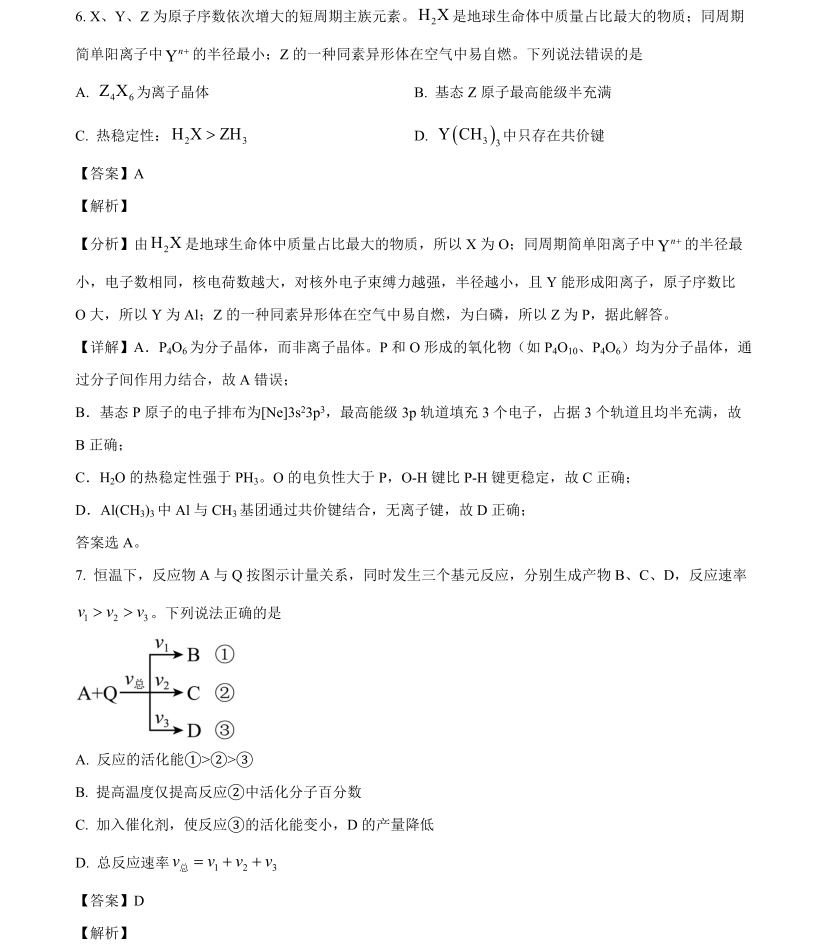
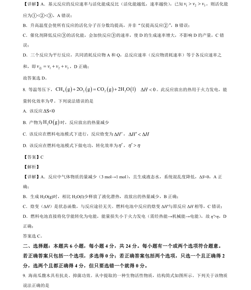
试卷真题:










答案解析:





















以上资料仅供参考,具体请以实际情况为准!
相关阅读
-
2025广东理工类大学最低多少分能上?广东省理工类大学排名及分数线一览表(2026参考)理工类院校在全国范围内是一种数量庞大的存在,它们以工科、理科专业为办学主体,注重培养学生的实践能力和技术创新能力;就业前景是其招生优势之一,很多理工院...作者:kokkuri 时间:2026-01-05 -
2025北京民办本科大学排名及分数线汇总,最低多少分能上?(2026参考)民办本科在大众心目里含金量虽然不高,但其在我国的高等教育体系中仍旧发挥着重要作用,包括为广大学子提供接受高等教育的途径,弥补了公办教育资源的不足,让更...作者:kokkuri 时间:2026-01-04 -
2025山西民办本科大学排名及分数线汇总,最低多少分能上?(2026参考)民办本科在大众心目里含金量虽然不高,但其在我国的高等教育体系中仍旧发挥着重要作用,包括为广大学子提供接受高等教育的途径,弥补了公办教育资源的不足,让更...作者:kokkuri 时间:2026-01-04 -
2025广西理工类大学最低多少分能上?广西自治区理工类大学排名及分数线一览表(2026参考)理工类院校在全国范围内是一种数量庞大的存在,它们以工科、理科专业为办学主体,注重培养学生的实践能力和技术创新能力;就业前景是其招生优势之一,很多理工院...作者:kokkuri 时间:2026-01-04 -
2025上海理工类大学最低多少分能上?上海市理工类大学排名及分数线一览表(2026参考)理工类院校在全国范围内是一种数量庞大的存在,它们以工科、理科专业为办学主体,注重培养学生的实践能力和技术创新能力;就业前景是其招生优势之一,很多理工院...作者:kokkuri 时间:2026-01-04 -
2025海南新高考物理试卷真题及答案解析,附考点题型及分值分布历年高考真题卷对于高中生来说弥足珍贵,考过的试卷虽已过时,但真题却不会完全过时。每一道真题蕴含的知识点、命题思路、阶梯逻辑等对于考生来说极具参考价值,...作者:kokkuri 时间:2026-01-04
最新文章
- 高考分数相同位次怎么排名的?高考同分排序规则是什么?
- 新高考全国一卷的省份有哪些 全国新高考一卷使用地区
- 2023高考位次怎么查询?高考位次查询系统入口在哪里
- 新高考原始分和赋分是什么意思?新高考是按赋分还是原始分录取?
- 2025新高考死亡组合,新高考不建议的选科组合(附3+1+2赋分谁最吃亏)
- 高考位次计算方法公式是什么?高考一分一段表如何换算位次?
- 天津高考新政策是3+1+2还是3+3?2023年天津高考新政策细则解读
- 2024新高考一卷数学题型改变了吗变化分析及备考建议,命题人是谁?
- 新高考英语和老高考英语有什么区别,新高考英语题型及分值介绍
- 浙江新高考政策选科怎么选,浙江新高考七选三哪个组合好
推荐阅读
- 2025广东理工类大学最低多少分能上?广东省理工类大学排名及分数线一览表(2026参考)
- 2025海南新高考化学试卷真题及答案解析,附考点题型及分值分布
- 地方专项计划报了可以不用吗?能不能取消?还可以报高校专项吗?
- 2025北京民办本科大学排名及分数线汇总,最低多少分能上?(2026参考)
- 2025山西民办本科大学排名及分数线汇总,最低多少分能上?(2026参考)
- 2025广西理工类大学最低多少分能上?广西自治区理工类大学排名及分数线一览表(2026参考)
- 2025上海理工类大学最低多少分能上?上海市理工类大学排名及分数线一览表(2026参考)
- 2025海南新高考物理试卷真题及答案解析,附考点题型及分值分布
- 电气类哪个专业最好?学电气专业都能考上国家电网吗?
- 2025新高考英语试卷题型分布(含一卷、二卷),新高考英语67题分数构成(2026参考)