2025海南新高考生物试卷真题及答案解析,附考点题型及分值分布
时间:2026-01-06 15:27:54
来源:精英考试网
作者:kokkuri
历年高考真题卷对于高中生来说弥足珍贵,考过的试卷虽已过时,但真题却不会完全过时。每一道真题蕴含的知识点、命题思路、阶梯逻辑等对于考生来说极具参考价值,综合多年的高考真题,考生可以从中发现命题规律和考试大纲,把握考试重点,有利于进行接下来的复习和备考。目前海南省2025年高考生物真题已然公布,感兴趣的同学赶快来获取吧!

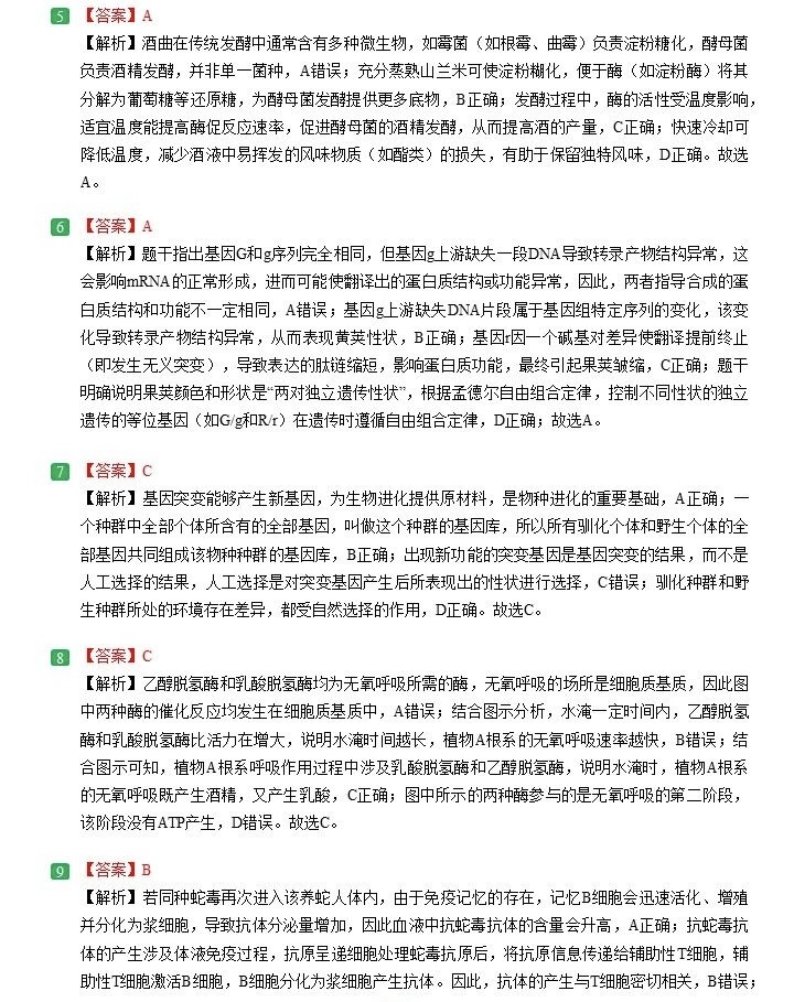
2025海南新高考生物试卷真题及答案解析
海南省属于新高考“3+3”省份,高考生物科目一般于6月10日上午11:00 - 12:30举行考试,考试时长90分钟,试卷满分为100分。另外,根据该省高考赋分制度来看,生物属于选考科目,需要将卷面分进行赋分转换,最终以标准分形式计入考生总成绩。
由海南省2025年高考招生规定可知,该省生物卷由本省教育考试院自主命题。据分析,海南生物卷主要题型为单选题和非选择题,每年试卷各小题考察的知识点会有所调整,以下仅展示2025年海南高考生物卷的题型、分值及考点分布情况,可供参考。
试卷结构:单选题(15题,共45分)+非选择题(5题,共55分)=100分
| 题型 | 题号 | 考点 | 分值 |
| 单选题(本题共15小题,每小题3分,共45分) | 1 | 真核细胞与原核细胞的结构差异;细胞器功能;细胞分裂方式 | 3分 |
| 2 | 脂质的元素组成;蛋白质合成场所;物质跨膜运输方式;脂质的功能 | 3分 | |
| 3 | 物质跨膜运输;细胞间信息交流;酶的作用;细胞核的功能 | 3分 | |
| 4 | 群落的季节性变化;种群的概念;水分对植物的影响;生态系统的成分 | 3分 | |
| 5 | 微生物的种类;淀粉的糖化;酶的活性影响因素;发酵产物的保存 | 3分 | |
| 6 | 基因序列与蛋白质结构的关系;转录与翻译的异常;自由组合定律的适用条件 | 3分 | |
| 7 | 基因突变的意义;基因库的概念;人工选择与自然选择的作用 | 3分 | |
| 8 | 无氧呼吸的场所与产物;酶活性与呼吸速率的关系;ATP的产生 | 3分 | |
| 9 | 二次免疫的特点;抗体产生的细胞参与;抗体的特异性;免疫细胞的吞噬作用 | 3分 | |
| 10 | 醛固酮的作用;肾小管的重吸收;血糖调节;血浆渗透压的变化 | 3分 | |
| 11 | 基因重组的时期;细胞分裂的过程(染色体复制与分裂次数);子细胞的染色体数目与遗传组成 | 3分 | |
| 12 | 低温胁迫的判断;有机物积累;细胞膜的稳定性;植物激素的作用效果 | 3分 | |
| 13 | 假说-演绎法的应用;放射性标记的结果分析;遗传物质的判断 | 3分 | |
| 14 | 样方法的应用;年龄结构;种群密度的计算;种群增长潜力 | 3分 | |
| 15 | 常染色体与Z染色体的遗传;基因型与表现型的比例;基因频率的计算 | 3分 | |
| 非选择题(本题共5小题,共55分) | 16 | 无性繁殖的传统与现代技术; 细胞器的色素分布;补光光源对光合作用和开花的影响;实验设计的对照原则、实验结论的推导、协同作用的判断 | 11分 |
| 17 | 激素的化学本质(蛋白酶的作用); 激素的运输方式;生长素调控基因转录的机制;信号通路的反应速率;动植物激素作用的相似性 | 10分 | |
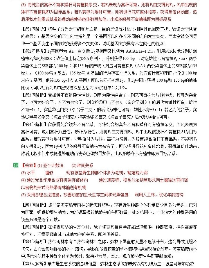
| 18 | 诱变育种的对照实验、基因突变的特点; 基因分离定律的应用(PCR技术检测SSR序列);显隐性性状的判断;杂交育种的实验思路(两对相对性状的独立遗传) | 11分 | |
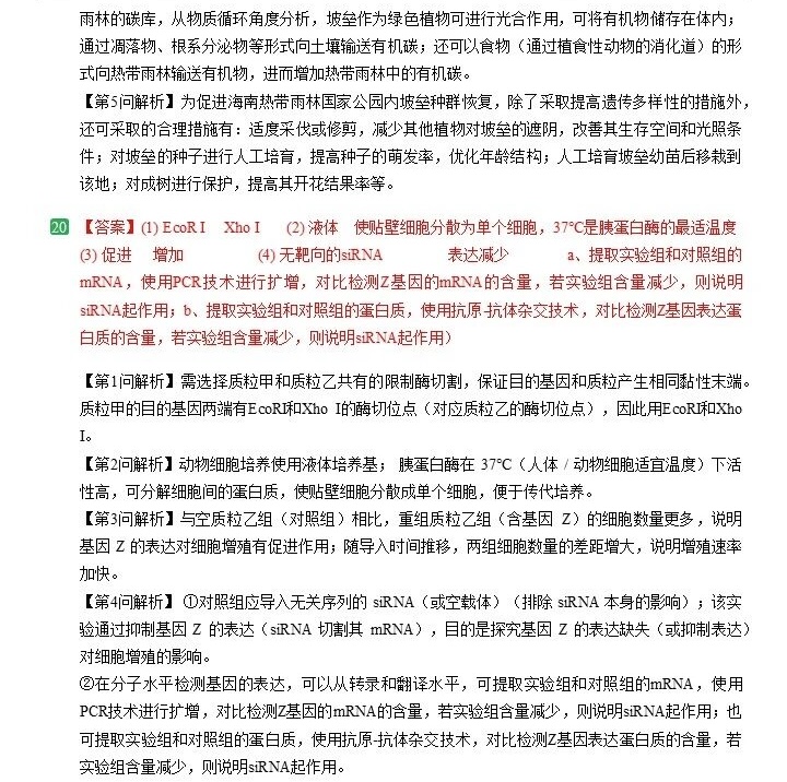
| 19 | 种群密度的调查方法;生态位的调查内容;群落的空间结构、种群的分布型;碳循环的方式(有机碳的存储与输送);种群恢复的措施 | 10分 | |
| 20 | 限制酶的选择(基因工程的工具酶);动物细胞培养的培养基类型、传代培养的处理;基因表达对细胞增殖的影响;siRNA的作用与实验设计(对照设置、分子水平的检测思路) | 13分 |
2025海南高考生物试卷真题及答案解析
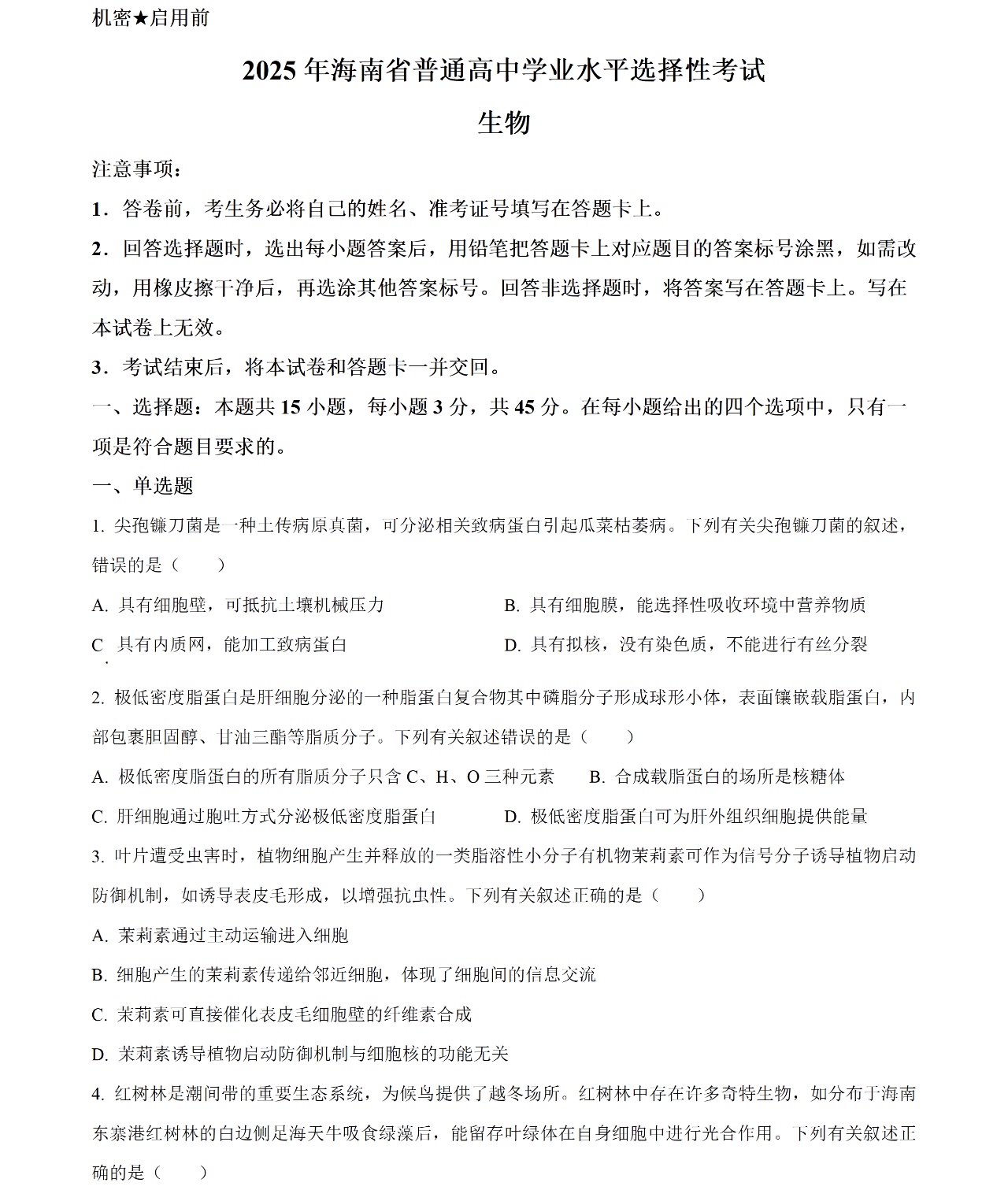
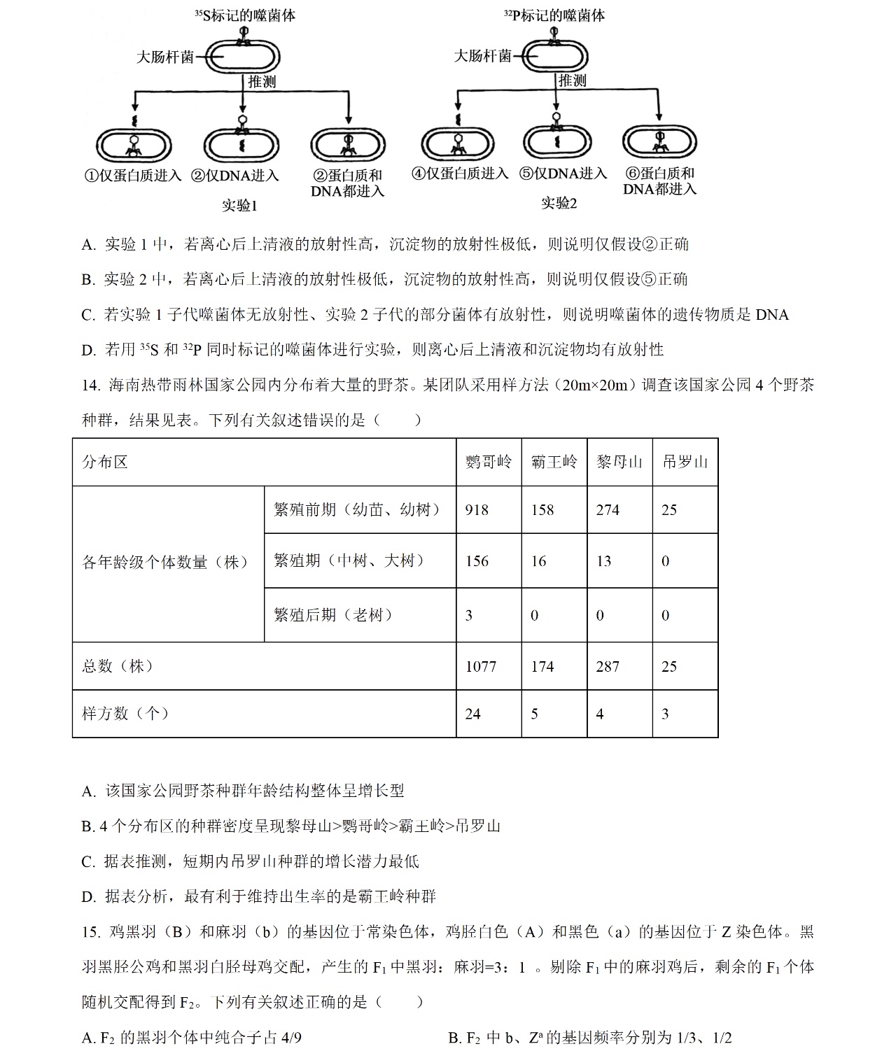
试卷真题:









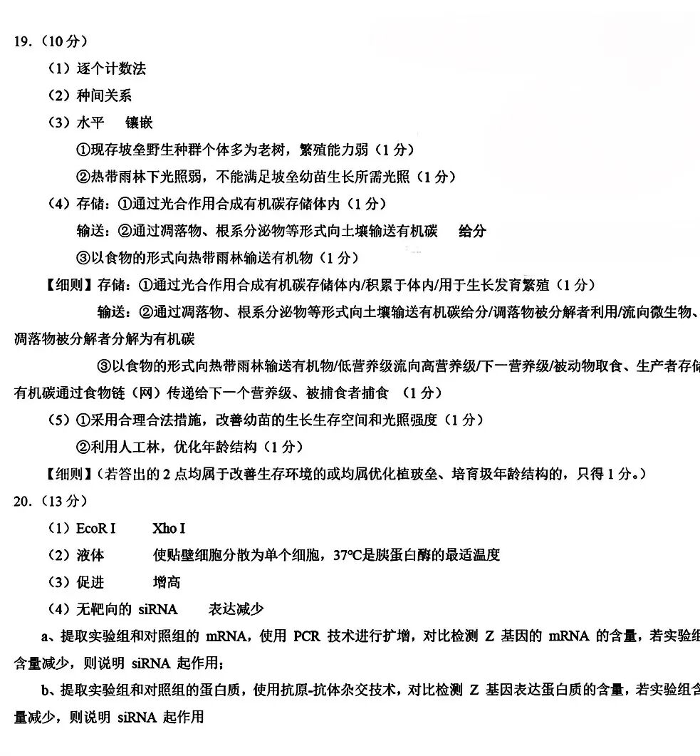
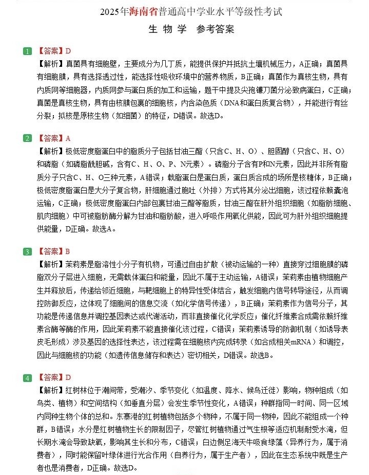
答案解析:









以上资料仅供参考,具体请以实际情况为准
相关阅读
-
2025河南理工类大学最低多少分能上?河南省理工类大学排名及分数线一览表(2026参考)理工类院校在全国范围内是一种数量庞大的存在,它们以工科、理科专业为办学主体,注重培养学生的实践能力和技术创新能力;就业前景是其招生优势之一,很多理工院...作者:kokkuri 时间:2026-01-06 -
提前批警校多少分可以录取2025提前批警校录取分数线(2026参考)报考警校将来成为一名警察是很多学生一直以来的心愿,但警校的报考难度不言而喻,对于分数线也有着很高要求,由于警校基本是在提前批录取,下面小编整理了提前批...作者:山海 时间:2026-01-05 -
广东财经类大学最低多少分能上2025广东财经类大学排名及分数线一览表(2026参考)我国大学资源丰富,本科院校就达到了一千三百多所,其中有多种类型的院校,如医药类、师范类、体育类、财经类、政法类、语言类等等,很多学生对于财经类院校很感...作者:山海 时间:2026-01-05 -
2025黑龙江免费医学定向生学校名单及录取分数线(附报考条件)免费医学定向生还是很好理解的,就是通过免除学费、住宿费并提供生活补助的方式,选拔学生接受医学教育,不过学生毕业后需到指定基层医疗机构服务至少6年,免费医...作者:山海 时间:2026-01-05 -
2025河北免费医学定向生学校名单及录取分数线(附报考条件)免费医学定向生还是很好理解的,就是通过免除学费、住宿费并提供生活补助的方式,选拔学生接受医学教育,不过学生毕业后需到指定基层医疗机构服务至少6年,免费医...作者:山海 时间:2026-01-05 -
2025安徽免费医学定向生学校名单及录取分数线(附报考条件)免费医学定向生还是很好理解的,就是通过免除学费、住宿费并提供生活补助的方式,选拔学生接受医学教育,不过学生毕业后需到指定基层医疗机构服务至少6年,免费医...作者:山海 时间:2026-01-05
最新文章
- 高考分数相同位次怎么排名的?高考同分排序规则是什么?
- 新高考全国一卷的省份有哪些 全国新高考一卷使用地区
- 2023高考位次怎么查询?高考位次查询系统入口在哪里
- 新高考原始分和赋分是什么意思?新高考是按赋分还是原始分录取?
- 2025新高考死亡组合,新高考不建议的选科组合(附3+1+2赋分谁最吃亏)
- 高考位次计算方法公式是什么?高考一分一段表如何换算位次?
- 天津高考新政策是3+1+2还是3+3?2023年天津高考新政策细则解读
- 2024新高考一卷数学题型改变了吗变化分析及备考建议,命题人是谁?
- 新高考英语和老高考英语有什么区别,新高考英语题型及分值介绍
- 浙江新高考政策选科怎么选,浙江新高考七选三哪个组合好
推荐阅读
- 2025河南理工类大学最低多少分能上?河南省理工类大学排名及分数线一览表(2026参考)
- 2025海南新高考生物试卷真题及答案解析,附考点题型及分值分布
- 提前批警校多少分可以录取2025提前批警校录取分数线(2026参考)
- 张雪峰说不报地方专项计划是真的吗?地方专项计划利弊有哪些?
- 广东财经类大学最低多少分能上2025广东财经类大学排名及分数线一览表(2026参考)
- 2025黑龙江免费医学定向生学校名单及录取分数线(附报考条件)
- 2025河北免费医学定向生学校名单及录取分数线(附报考条件)
- 2025安徽免费医学定向生学校名单及录取分数线(附报考条件)
- 重庆地方优师专项计划有哪些学校2025学校名单及录取分数线(2026参考)
- 家境不好的学生选什么专业好?家境一般、没人脉也能报考!