2025海南新高考历史试卷真题及答案解析,附考点题型及分值分布
时间:2026-01-07 15:15:42
来源:精英考试网
作者:kokkuri
历年高考真题卷对于高中生来说弥足珍贵,考过的试卷虽已过时,但真题却不会完全过时。每一道真题蕴含的知识点、命题思路、阶梯逻辑等对于考生来说极具参考价值,综合多年的高考真题,考生可以从中发现命题规律和考试大纲,把握考试重点,有利于进行接下来的复习和备考。目前海南省2025年高考历史真题已然公布,感兴趣的同学赶快来获取吧!

2025海南新高考历史试卷真题及答案解析
海南省属于新高考“3+3”省份,高考历史科目一般于6月10日上午08:00 - 9:30举行考试,考试时长90分钟,试卷满分为100分。另外,根据该省高考赋分制度来看,历史属于选考科目,需要将卷面分进行赋分转换,最终以标准分形式计入考生总成绩。
由海南省2025年高考招生规定可知,该省历史卷由本省教育考试院自主命题。据分析,海南历史卷主要题型为单选题和非选择题,每年试卷各小题考察的知识点会有所调整,以下仅展示2025年海南高考历史卷的题型、分值及考点分布情况,可供参考。
试卷结构:单选题(15题,共45分)+非选择题(4题,共55分)=100分
| 题型 | 题号 | 考点 | 分值 |
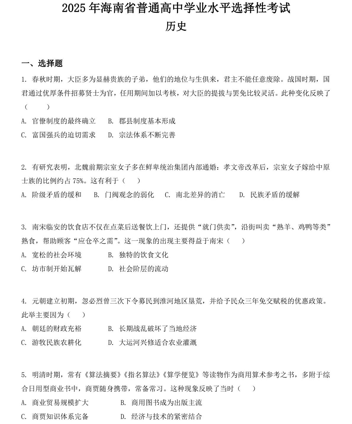
| 单选题(本题共15小题,每小题3分,共45分) | 1 | 春秋战国时期各国的变法运动与政治体制 | 3分 |
| 2 | 北魏孝文帝改革 | 3分 | |
| 3 | 唐宋商业和社会的变化 | 3分 | |
| 4 | 元朝初期社会经济政策 | 3分 | |
| 5 | 明清商品经济发展 | 3分 | |
| 6 | 洋务运动的评价和内容 | 3分 | |
| 7 | 抗日根据地的建立与游击战 | 3分 | |
| 8 | 工业、农业领域的成就(1949-1976) | 3分 | |
| 9 | 农村经济体制改革 | 3分 | |
| 10 | 雅典民主政治;古代罗马及罗马帝国 | 3分 | |
| 11 | 近代资本主义国家的发展 | 3分 | |
| 12 | 欧洲法西斯势力的发展 | 3分 | |
| 13 | 二战后新兴国家的发展 | 3分 | |
| 14 | 中华优秀传统文化的特点和价值 | 3分 | |
| 15 | 全球范围内文化的交流和融合 | 3分 | |
| 非选择题(本题共4小题,共55分) | 16 | 清朝鼎盛时期的疆域;商品经济的繁荣;闭关锁国政策 | 14分 |
| 17 | 工农武装割据理论与中华苏维埃共和国 | 14分 | |
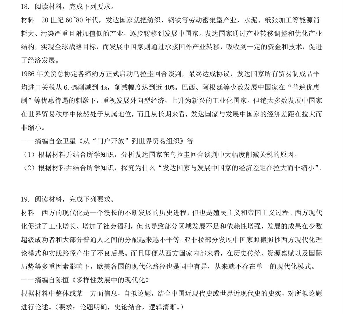
| 18 | 经济全球化进程加快;人类发展面临的问题;发展中国家面临的挑战 | 15分 | |
| 19 | 英国君主立宪制的确立;十一届三中全会;意大利、德意志统一;一五计划 | 12分 | |
| 考点分析来源于网络 | |||
2025海南高考历史试卷真题及答案解析
试卷真题:






答案解析:









以上资料仅供参考,具体请以实际情况为准!
相关阅读
-
2025黑龙江理工类大学最低多少分能上?黑龙江省理工类大学排名及分数线一览表(2026参考)理工类院校在全国范围内是一种数量庞大的存在,它们以工科、理科专业为办学主体,注重培养学生的实践能力和技术创新能力;就业前景是其招生优势之一,很多理工院...作者:kokkuri 时间:2026-01-07 -
包分配的师范类大学有哪几所2025最低录取分数线是多少(2026考生参考)现如今大学生就业难已经成为了普遍现象了,为了杜绝毕业就失业的窘境出现,建议大家在志愿填报方面多费点心思,需要考虑到兴趣爱好的同时也需对未来有一个职业规...作者:山海 时间:2026-01-06 -
免费医学生需要多少分才能上2025免费医学生报考条件及要求分数线(2026参考)免费医学定向生还是很好理解的,就是选拔学生接受医学教育,学生在校期间免学费、住宿费还有生活补贴,不过学生毕业后需到指定基层医疗机构服务至少6年,对于想...作者:山海 时间:2026-01-06 -
中国十大名牌警校2025全国最好的警察大学排名及录取分数线(2026参考)很多学生从小就有一个警察梦,希望自己能够成为一名人民警察,回报社会,发挥自身的价值,那么学生不妨在学生生涯里,将警校设为自己的目标,为之奋斗,那么问题...作者:山海 时间:2026-01-06 -
农业大学排行榜2025:全国农林类大学最新排名及录取分数线一览(2026参考)农林类高校在高考招生时通常存在感较低,不仅因为其数量稀少,还在于这类高校的优势学科通常会遭受冷遇,毕竟农林学科相关专业的就业前景一直不太被看好,因此少...作者:kokkuri 时间:2026-01-06 -
2025吉林民办本科大学排名及分数线汇总,最低多少分能上?(2026参考)民办本科在大众心目里含金量虽然不高,但其在我国的高等教育体系中仍旧发挥着重要作用,包括为广大学子提供接受高等教育的途径,弥补了公办教育资源的不足,让更...作者:kokkuri 时间:2026-01-06
最新文章
- 高考分数相同位次怎么排名的?高考同分排序规则是什么?
- 新高考全国一卷的省份有哪些 全国新高考一卷使用地区
- 2023高考位次怎么查询?高考位次查询系统入口在哪里
- 新高考原始分和赋分是什么意思?新高考是按赋分还是原始分录取?
- 2025新高考死亡组合,新高考不建议的选科组合(附3+1+2赋分谁最吃亏)
- 高考位次计算方法公式是什么?高考一分一段表如何换算位次?
- 天津高考新政策是3+1+2还是3+3?2023年天津高考新政策细则解读
- 2024新高考一卷数学题型改变了吗变化分析及备考建议,命题人是谁?
- 新高考英语和老高考英语有什么区别,新高考英语题型及分值介绍
- 浙江新高考政策选科怎么选,浙江新高考七选三哪个组合好
推荐阅读
- 2025黑龙江理工类大学最低多少分能上?黑龙江省理工类大学排名及分数线一览表(2026参考)
- 2025海南新高考历史试卷真题及答案解析,附考点题型及分值分布
- 包分配的师范类大学有哪几所2025最低录取分数线是多少(2026考生参考)
- 免费医学生需要多少分才能上2025免费医学生报考条件及要求分数线(2026参考)
- 中国十大名牌警校2025全国最好的警察大学排名及录取分数线(2026参考)
- 烟草公司招聘一般要什么专业?学烟草专业能进烟草局吗?
- 农业大学排行榜2025:全国农林类大学最新排名及录取分数线一览(2026参考)
- 2025吉林民办本科大学排名及分数线汇总,最低多少分能上?(2026参考)
- 2025贵州民办本科大学排名及分数线汇总,最低多少分能上?(2026参考)
- 2025河北理工类大学最低多少分能上?河北省理工类大学排名及分数线一览表(2026参考)