2025海南新高考地理试卷真题及答案解析,附考点题型及分值分布
时间:2026-01-14 15:38:49
来源:精英考试网
作者:kokkuri
历年高考真题卷对于高中生来说弥足珍贵,考过的试卷虽已过时,但真题却不会完全过时。每一道真题蕴含的知识点、命题思路、阶梯逻辑等对于考生来说极具参考价值,综合多年的高考真题,考生可以从中发现命题规律和考试大纲,把握考试重点,有利于进行接下来的复习和备考。目前海南省2025年高考地理真题已然公布,感兴趣的同学赶快来获取吧!

2025海南新高考地理试卷真题及答案解析
海南省属于新高考“3+3”省份,高考地理科目一般于6月10日下午15:30 - 17:00举行考试,考试时长90分钟,试卷满分为100分。另外,根据该省高考赋分制度来看,地理属于选考科目,需要将卷面分进行赋分转换,最终以等级分形式计入考生总成绩。
由海南省2025年高考招生规定可知,该省地理卷由本省教育考试院自主命题。据分析,海南地理卷主要题型为单选题和非选择题,每年试卷各小题考察的知识点会有所调整,以下仅展示2025年海南高考地理卷的题型、分值及考点分布情况,可供参考。
试卷结构:单选题(15题,共45分)+非选择题(4题,共55分)=100分
| 题型 | 题号 | 考点 | 分值 |
| 单选题(本题共15小题,每小题3分,共45分) | 1 | 人口问题及其应对措施 | 3分 |
| 2 | 3分 | ||
| 3 | 农业发展方向与措施;农业区位因素的概念及其分类 | 3分 | |
| 4 | 3分 | ||
| 5 | 海水物理性质;海洋生态环境 | 3分 | |
| 6 | 3分 | ||
| 7 | 大气的水平运动;热力环流;大气环流 | 3分 | |
| 8 | 3分 | ||
| 9 | 工业的主要区位因素;工业分类 | 3分 | |
| 10 | 3分 | ||
| 11 | 泥石流、滑坡;影响植被的因素;要素之间的影响 | 3分 | |
| 12 | 3分 | ||
| 13 | 昼夜长短的纬度变化;太阳视运动;农业发展方向与措施;地方时的定义、计算 | 3分 | |
| 14 | 3分 | ||
| 15 | 3分 | ||
| 非选择题(本题共4小题,共55分) | 16 | 全球气候变暖的应对措施;自然资源的空间分布特征;自然资源对人类活动的影响 | 10分 |
| 17 | 河流堆积地貌;某要素对整体的影响 | 15分 | |
| 18 | 服务业的区位因素 | 10分 | |
| 19 | 描述位置特征;气压带和风带对气候的影响;影响植被的因素 | 20分 | |
| 考点分析来源于网络 | |||
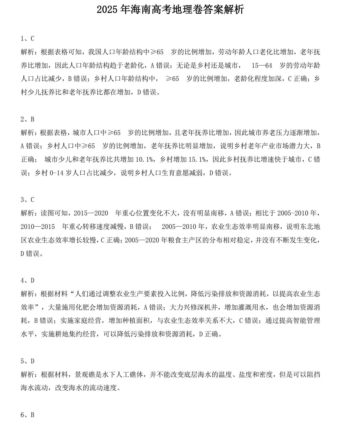
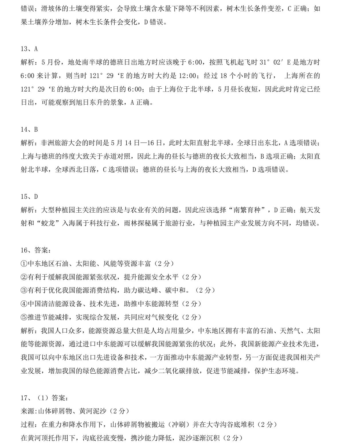
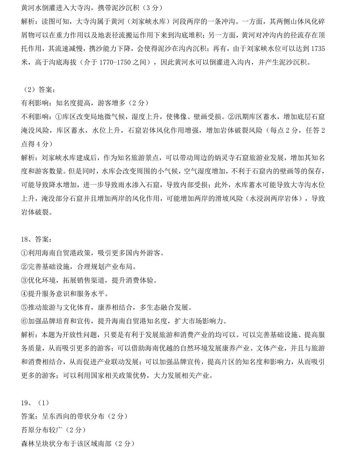
2025海南高考地理试卷真题及答案解析
试卷真题:






答案解析:





以上资料仅供参考,具体请以实际情况为准!
相关阅读
-
2025内蒙古政法类大学最低多少分能上?全国政法类大学在内蒙古录取分数线一览(2026参考)在现代社会不少考生有意在将来进入法律相关行业工作,从事律师、法官、检察官、仲裁员等职业,希望通过法律手段维护弱势群体权益、推动社会变革。而对于这些怀揣...作者:kokkuri 时间:2026-01-14 -
陕西财经类大学最低多少分能上2025陕西财经类大学排名及分数线一览表(2026参考)我国大学资源丰富,本科院校就达到了一千三百多所,其中有多种类型的院校,如医药类、师范类、体育类、财经类、政法类、语言类等等,很多学生对于财经类院校很感...作者:山海 时间:2026-01-13 -
2025甘肃地方专项计划学校名单及录取分数线(含报考条件)2026参考!地方专项计划是指地方高校定向招收实施区域的农村学生的专项计划 ,是国家为更好地促进教育公平,让更多的农村学生上大学而出台的优惠政策,关于地方专项计划有...作者:山海 时间:2026-01-13 -
2025河南地方专项计划学校名单及录取分数线(含报考条件)2026参考!地方专项计划是指地方高校定向招收实施区域的农村学生的专项计划 ,是国家为更好地促进教育公平,让更多的农村学生上大学而出台的优惠政策,关于地方专项计划有...作者:山海 时间:2026-01-13 -
2025江西地方专项计划学校名单及录取分数线(含报考条件)2026参考!地方专项计划是指地方高校定向招收实施区域的农村学生的专项计划 ,是国家为更好地促进教育公平,让更多的农村学生上大学而出台的优惠政策,关于地方专项计划有...作者:山海 时间:2026-01-13 -
2025辽宁农村订单定向免费医学生学校名单及录取分数线(附报考条件)辽宁农村订单定向免费医学生,也称公费医学生,就是通过免除学费、住宿费并提供生活补助的方式,选拔学生接受医学教育,不过学生毕业后需到指定基层医疗机构服务...作者:山海 时间:2026-01-13
最新文章
- 高考分数相同位次怎么排名的?高考同分排序规则是什么?
- 新高考全国一卷的省份有哪些 全国新高考一卷使用地区
- 2023高考位次怎么查询?高考位次查询系统入口在哪里
- 新高考原始分和赋分是什么意思?新高考是按赋分还是原始分录取?
- 2025新高考死亡组合,新高考不建议的选科组合(附3+1+2赋分谁最吃亏)
- 高考位次计算方法公式是什么?高考一分一段表如何换算位次?
- 天津高考新政策是3+1+2还是3+3?2023年天津高考新政策细则解读
- 2024新高考一卷数学题型改变了吗变化分析及备考建议,命题人是谁?
- 新高考英语和老高考英语有什么区别,新高考英语题型及分值介绍
- 浙江新高考政策选科怎么选,浙江新高考七选三哪个组合好
推荐阅读
- 2025内蒙古政法类大学最低多少分能上?全国政法类大学在内蒙古录取分数线一览(2026参考)
- 2025海南新高考地理试卷真题及答案解析,附考点题型及分值分布
- 文科生考警校好考吗有什么要求:附文科生考警校录取分数线(2026参考)
- 2026国家承认的中外合作学校有哪些-国内最好的中外合作办学大学名单排名
- 陕西财经类大学最低多少分能上2025陕西财经类大学排名及分数线一览表(2026参考)
- 2025甘肃地方专项计划学校名单及录取分数线(含报考条件)2026参考!
- 2025河南地方专项计划学校名单及录取分数线(含报考条件)2026参考!
- 2025江西地方专项计划学校名单及录取分数线(含报考条件)2026参考!
- 2025辽宁农村订单定向免费医学生学校名单及录取分数线(附报考条件)
- 哪些大学不收社会考生?社会考生很难被录取吗?