2025年高考全国新课标理综卷化学真题及答案解析(新疆+西藏),附考点题型及分值分布
时间:2026-01-16 15:43:50
来源:精英考试网
作者:kokkuri
2025年高考结束已有数月,再过几个月又将迎来2026年高考,对于今年参加高考的考生而言,25年各科试卷真题是极有价值的,考生可以依据高考真题把握历年出题者的命题规律,趁机熟悉考试题型和试卷考察的知识重点,检验自身答题水准,从中进行查漏补缺。本文小编为大家整理了2025年全国高考新课标理综卷化学部分的真题、答案、题型分值及知识点分布,快来了解一下吧!

2025全国高考新课标理综卷化学部分题型、分值及知识点分布
适用地区:新疆维吾尔自治区、西藏自治区
考试时间:6月8日上午09:00 - 11:30(理综科目,含物化生),时长150分钟,总分值300分
计分方式:适用地区均沿用传统高考模式,无赋分科目,理综科目成绩将以卷面分形式计入考生总分
化学部分真题结构:单选题(7题,42分)+非选择题(4题,58分)=11题【总计100分】
| 题型 | 题号 | 知识点考察 | 分值 |
| 单选题(共7小题,每小题6分,共42分) | 1 | 硫酸铜、小苏打、碳化硅、聚氯乙烯的性质及用途 | 6分 |
| 2 | 酸性环境中铁的析氢腐蚀、铁生锈的化学反应、铁发蓝处理形成氧化膜以及牺牲阳极的阴极保护法 | 6分 | |
| 3 | 缩聚反应、分子中共平面性、键的断裂以及碱性水解 | 6分 | |
| 4 | 电解池中离子的迁移、电极反应、物质转化 | 6分 | |
| 5 | 原子半径、第一电离能、电负性、单质氧化性 | 6分 | |
| 6 | 催化反应、碳原子轨道杂化、总反应式的书写 | 6分 | |
| 7 | 平衡常数、离子浓度与pH的关系、溶液中离子的存在形式 | 6分 | |
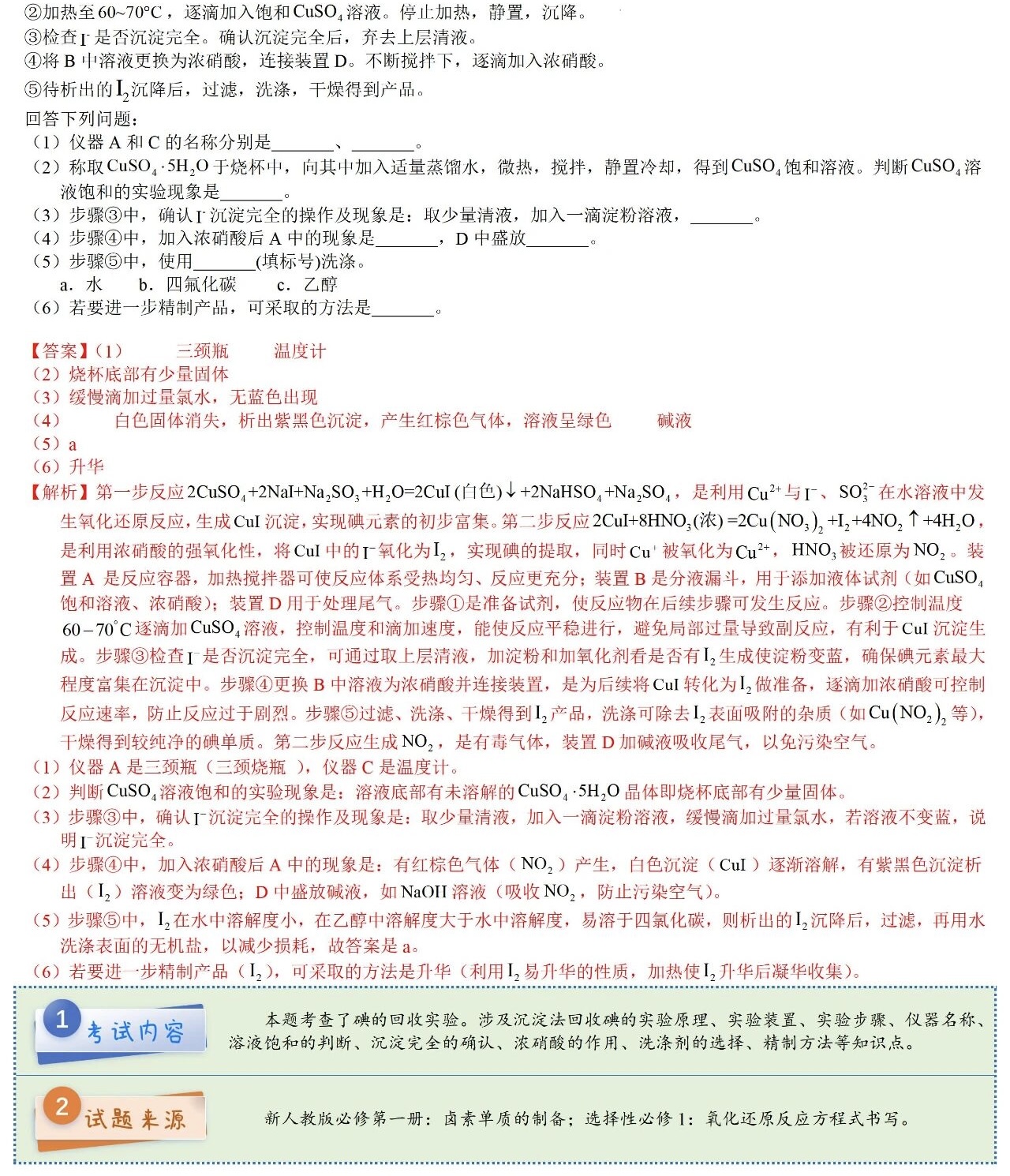
| 非选择题(共4小题,共58分) | 8 | 沉淀法回收碘的实验原理、实验装置、实验步骤、仪器名称、溶液饱和的判断、沉淀完全的确认、浓硝酸的作用、洗涤剂的选择、精制方法 | 14分 |
| 9 | 绿矾的分解反应、滤液中金属离子的浓度、滤渣成分的判断、沉淀反应、晶胞结构、矿化反应 | 14分 | |
| 10 | 燃烧热的计算、沸点的判断、平衡常数的计算、反应速率方程的应用、平衡产率的提高 | 15分 | |
| 11 | 结构简式的推断、官能团的识别、反应类型的判断、反应机理的理解、化学方程式的书写、同分异构体的判断、合成路线的设计 | 15分 | |
| 考点分析来源于网络 | |||
全国高考新课标理综卷化学真题及答案解析
试卷真题:






答案解析:












以上资料仅供参考,具体请以实际情况为准!
相关阅读
-
2025四川政法类大学最低多少分能上?全国政法类大学在四川省录取分数线一览(2026参考)在现代社会不少考生有意在将来进入法律相关行业工作,从事律师、法官、检察官、仲裁员等职业,希望通过法律手段维护弱势群体权益、推动社会变革。而对于这些怀揣...作者:kokkuri 时间:2026-01-16 -
2025年全国48所航天航空学校最低分数线(含名单排名)2026参考!很多学生一直有个航天梦,所以在高考志愿时有着报考航空航天大学的想法,就目前的就业形势来说,航空航天大学就业前景非常广阔,毕业生就业率高、薪资优厚,所以...作者:山海 时间:2026-01-15 -
预计2026新高考2卷哪些省份考?2026年新高考2卷使用省份盘点!各省高考试卷使用类型是不同的,就比如说有些省份使用的是新课标一卷,有些省份则使用新课标二卷,还有自主命题卷如北京卷天津卷上海卷等等,距离2026年高考越来...作者:山海 时间:2026-01-15 -
海南财经类大学最低多少分能上2025全国财经类大学在海南录取分数线(2026参考)我国大学资源丰富,本科院校就达到了一千三百多所,其中有多种类型的院校,如医药类、师范类、体育类、财经类、政法类、语言类等等,很多学生对于财经类院校很感...作者:山海 时间:2026-01-15 -
甘肃财经类大学最低多少分能上2025全国财经类大学在甘肃录取分数线(2026参考)我国大学资源丰富,本科院校就达到了一千三百多所,其中有多种类型的院校,如医药类、师范类、体育类、财经类、政法类、语言类等等,很多学生对于财经类院校很感...作者:山海 时间:2026-01-15 -
2025吉林政法类大学最低多少分能上?全国政法类大学在吉林省录取分数线一览(2026参考)在现代社会不少考生有意在将来进入法律相关行业工作,从事律师、法官、检察官、仲裁员等职业,希望通过法律手段维护弱势群体权益、推动社会变革。而对于这些怀揣...作者:kokkuri 时间:2026-01-15
最新文章
- 高考分数相同位次怎么排名的?高考同分排序规则是什么?
- 新高考全国一卷的省份有哪些 全国新高考一卷使用地区
- 2023高考位次怎么查询?高考位次查询系统入口在哪里
- 新高考原始分和赋分是什么意思?新高考是按赋分还是原始分录取?
- 2025新高考死亡组合,新高考不建议的选科组合(附3+1+2赋分谁最吃亏)
- 高考位次计算方法公式是什么?高考一分一段表如何换算位次?
- 天津高考新政策是3+1+2还是3+3?2023年天津高考新政策细则解读
- 2024新高考一卷数学题型改变了吗变化分析及备考建议,命题人是谁?
- 新高考英语和老高考英语有什么区别,新高考英语题型及分值介绍
- 浙江新高考政策选科怎么选,浙江新高考七选三哪个组合好
推荐阅读
- 2025四川政法类大学最低多少分能上?全国政法类大学在四川省录取分数线一览(2026参考)
- 2025年高考全国新课标理综卷化学真题及答案解析(新疆+西藏),附考点题型及分值分布
- 国家专项算不算定向生?国家专项毕业后去向有限制吗?
- 2025年全国48所航天航空学校最低分数线(含名单排名)2026参考!
- 预计2026新高考2卷哪些省份考?2026年新高考2卷使用省份盘点!
- 海南财经类大学最低多少分能上2025全国财经类大学在海南录取分数线(2026参考)
- 甘肃财经类大学最低多少分能上2025全国财经类大学在甘肃录取分数线(2026参考)
- 2025黑龙江国家专项计划学校名单及录取分数线(含报考条件)2026参考!
- 2025黑龙江三大专项计划实施区域及报考条件:国家、高校、地方汇总(2026参考)
- 2025吉林三大专项计划实施区域及报考条件:国家、高校、地方汇总(2026参考)