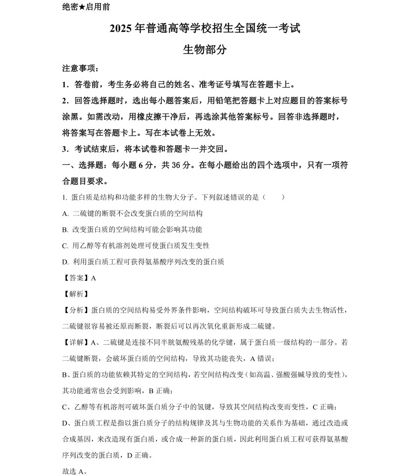
2025年高考全国新课标理综卷生物真题及答案解析(新疆+西藏),附考点题型及分值分布
时间:2026-01-19 15:38:01
来源:精英考试网
作者:kokkuri
2025年高考结束已有数月,再过几个月又将迎来2026年高考,对于今年参加高考的考生而言,25年各科试卷真题是极有价值的,考生可以依据高考真题把握历年出题者的命题规律,趁机熟悉考试题型和试卷考察的知识重点,检验自身答题水准,从中进行查漏补缺。本文小编为大家整理了2025年全国高考新课标理综卷生物部分的真题、答案、题型分值及知识点分布,快来了解一下吧!

2025全国高考新课标理综卷生物部分题型、分值及知识点分布
适用地区:新疆维吾尔自治区、西藏自治区
考试时间:6月8日上午09:00 - 11:30(理综科目,含物化生),时长150分钟,总分值300分
计分方式:适用地区均沿用传统高考模式,无赋分科目,理综科目成绩将以卷面分形式计入考生总分
生物部分真题结构:单选题(6题,36分)+非选择题(5题,54分)=11题【总计90分】
| 题型 | 题号 | 知识点考察 | 分值 |
| 单选题(共6小题,每小题6分,共36分) | 1 | 蛋白质结构和功能;蛋白质变性;蛋白质工程基本原理 | 6分 |
| 2 | 光合作用;呼吸作用;影响光合作用和呼吸作用的环境因素;光合作用与植物生长的关系 | 6分 | |
| 3 | 肾上腺所分泌的激素、功能及其神经内分泌调节 | 6分 | |
| 4 | 种群密度的调查方法及应用;群落的物种组成以及丰富度的相关探究实验 | 6分 | |
| 5 | 遗传规律及其分子机制 | 6分 | |
| 6 | 琼脂糖凝胶电泳原理及应用 | 6分 | |
| 非选择题(共5小题,共54分) | 7 | 自由扩散;协助扩散;质壁分离及其复原实验 | 10分 |
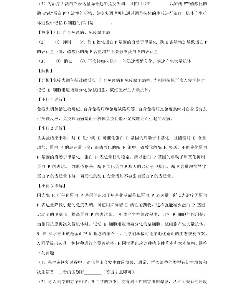
| 8 | 表观遗传;过敏反应;免疫缺陷病 | 10分 | |
| 9 | 抵抗力稳定性和恢复力稳定性;群落中生物的种间关系;植物的生长型和群落结构;群落的演替及其影响因素 | 12分 | |
| 10 | 基因分离定律的实质和应用;9:3:3:1和1:1:1:1的变式类型及应用 | 10分 | |
| 11 | DNA分子的复制过程、特点及意义;PCR扩增的原理与过程;目的基因的检测与鉴定 | 12分 | |
| 考点分析来源于网络 | |||
全国高考新课标理综卷生物真题及答案解析
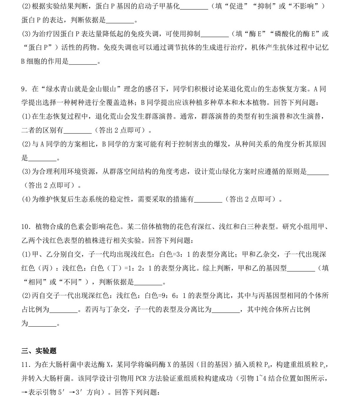
试卷真题:





答案解析:












以上资料仅供参考,具体请以实际情况为准!
相关阅读
-
2025海南政法类大学最低多少分能上?全国政法类大学在海南省录取分数线一览(2026参考)在现代社会不少考生有意在将来进入法律相关行业工作,从事律师、法官、检察官、仲裁员等职业,希望通过法律手段维护弱势群体权益、推动社会变革。而对于这些怀揣...作者:kokkuri 时间:2026-01-19 -
新疆财经类大学最低多少分能上2025全国财经类大学在新疆录取分数线(2026参考)我国大学资源丰富,本科院校就达到了一千三百多所,其中有多种类型的院校,如医药类、师范类、体育类、财经类、政法类、语言类等等,很多学生对于财经类院校很感...作者:山海 时间:2026-01-16 -
宁夏财经类大学最低多少分能上2025全国财经类大学在宁夏录取分数线(2026参考)我国大学资源丰富,本科院校就达到了一千三百多所,其中有多种类型的院校,如医药类、师范类、体育类、财经类、政法类、语言类等等,很多学生对于财经类院校很感...作者:山海 时间:2026-01-16 -
2025全国中外合作大学录取分数线一览:盘点国内最好的中外合作院校(含名单+排名,2026参考)国内的中外合作大学数量并不算多,本科院校和专科院校加在一起也仅有十几所,这些院校是由中外高校联合设立的独立教育实体,拥有独立校园、管理体系和法人资格,...作者:kokkuri 时间:2026-01-16 -
2025重庆政法类大学最低多少分能上?全国政法类大学在重庆市录取分数线一览(2026参考)在现代社会不少考生有意在将来进入法律相关行业工作,从事律师、法官、检察官、仲裁员等职业,希望通过法律手段维护弱势群体权益、推动社会变革。而对于这些怀揣...作者:kokkuri 时间:2026-01-16 -
2025四川政法类大学最低多少分能上?全国政法类大学在四川省录取分数线一览(2026参考)在现代社会不少考生有意在将来进入法律相关行业工作,从事律师、法官、检察官、仲裁员等职业,希望通过法律手段维护弱势群体权益、推动社会变革。而对于这些怀揣...作者:kokkuri 时间:2026-01-16
最新文章
- 高考分数相同位次怎么排名的?高考同分排序规则是什么?
- 新高考全国一卷的省份有哪些 全国新高考一卷使用地区
- 2023高考位次怎么查询?高考位次查询系统入口在哪里
- 新高考原始分和赋分是什么意思?新高考是按赋分还是原始分录取?
- 2025新高考死亡组合,新高考不建议的选科组合(附3+1+2赋分谁最吃亏)
- 高考位次计算方法公式是什么?高考一分一段表如何换算位次?
- 天津高考新政策是3+1+2还是3+3?2023年天津高考新政策细则解读
- 2024新高考一卷数学题型改变了吗变化分析及备考建议,命题人是谁?
- 新高考英语和老高考英语有什么区别,新高考英语题型及分值介绍
- 浙江新高考政策选科怎么选,浙江新高考七选三哪个组合好
推荐阅读
- 2025海南政法类大学最低多少分能上?全国政法类大学在海南省录取分数线一览(2026参考)
- 2025年高考全国新课标理综卷生物真题及答案解析(新疆+西藏),附考点题型及分值分布
- 怎样才能走强基计划?强基计划的报名条件是什么?
- 2026年强基计划什么时候报名在哪报名:报名条件+报名方法流程+报名入口
- 211医科大学有哪些学校?211最厉害三个医科大学盘点!
- 新疆财经类大学最低多少分能上2025全国财经类大学在新疆录取分数线(2026参考)
- 宁夏财经类大学最低多少分能上2025全国财经类大学在宁夏录取分数线(2026参考)
- 2025山西国家专项计划学校名单及录取分数线(含报考条件)2026参考!
- 2025吉林国家专项计划学校名单及录取分数线(含报考条件)2026参考!
- 张雪峰建议考公务员的专业:体制内岗位丰富、上岸机会多!