2025年高考全国新课标文综卷地理真题及答案解析(新疆+西藏),附考点题型及分值分布
时间:2026-01-22 15:35:43
来源:精英考试网
作者:kokkuri
2025年高考结束已有数月,再过几个月又将迎来2026年高考,对于今年参加高考的考生而言,25年各科试卷真题是极有价值的,考生可以依据高考真题把握历年出题者的命题规律,趁机熟悉考试题型和试卷考察的知识重点,检验自身答题水准,从中进行查漏补缺。本文小编为大家整理了2025年全国高考新课标文综卷地理部分的真题、答案、题型分值及知识点分布,快来了解一下吧!

2025全国高考新课标文综卷地理部分题型、分值及知识点分布
适用地区:新疆维吾尔自治区、西藏自治区
考试时间:6月8日上午09:00 - 11:30(文综科目,含史政地),时长150分钟,总分值300分
计分方式:适用地区均沿用传统高考模式,无赋分科目,文综科目成绩将以卷面分形式计入考生总分
地理部分真题结构:单选题(11题)+非选择题(2题)=13题【总计100分】
| 题型 | 题号 | 知识点考察 | 分值 |
| 单选题(共11小题,每小题4分,共44分) | 1 | 产业集聚的经济效益;区域能源开发对产业布局的影响;能源开发与区域经济的联动 | 4分 |
| 2 | 4分 | ||
| 3 | 4分 | ||
| 4 | 水循环过程与意义;水患成因及防灾与减灾措施;地域文化与城乡景观;乡村空间结构;生态文明建设 | 4分 | |
| 5 | 4分 | ||
| 6 | 4分 | ||
| 7 | 产生气压差异的地理因素;气压变化的关联要素 | 4分 | |
| 8 | 4分 | ||
| 9 | 山地成因;土壤和地貌区域分布特征;土壤水分与下渗、蒸发、径流等环节的相互作用;土壤质地和地形对水分的影响 | 4分 | |
| 10 | 4分 | ||
| 11 | 4分 | ||
| 非选择题(共2小题,共56分) | 12 | 工业区位因素;农业与工业互动过程;产业集聚效应;现代营销手段 | 30分 |
| 13 | 温带气候类型的分布与特征;侵蚀作用的形成机制及其塑造的地貌特征 | 26分 | |
| 考点分析来源于网络 | |||
全国高考新课标文综卷地理真题及答案解析
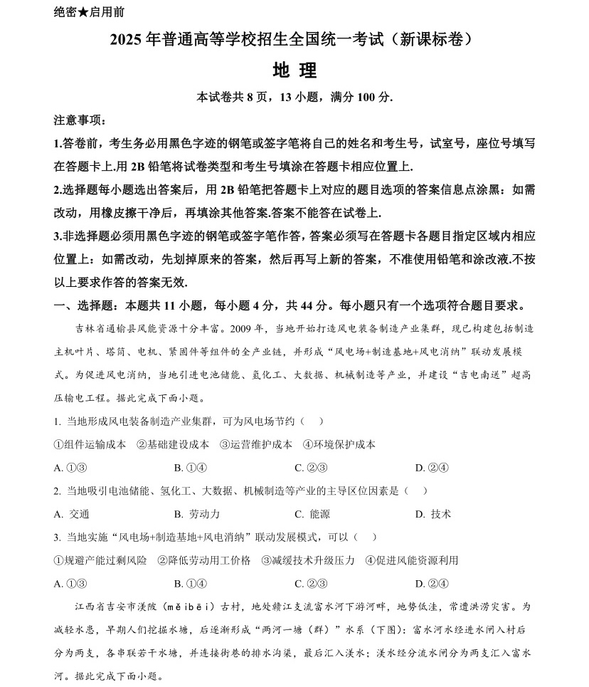
试卷真题:




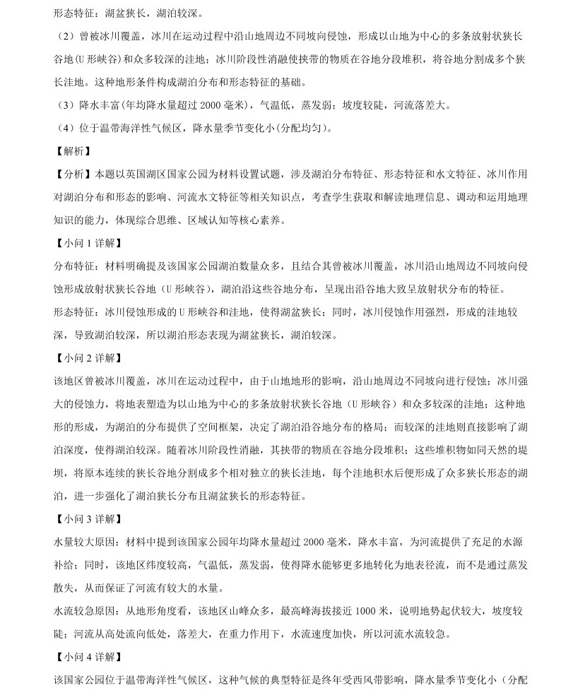
答案解析:










以上资料仅供参考,具体请以实际情况为准!
相关阅读
-
2025山东政法类大学最低多少分能上?全国政法类大学在山东省录取分数线一览(2026参考)在现代社会不少考生有意在将来进入法律相关行业工作,从事律师、法官、检察官、仲裁员等职业,希望通过法律手段维护弱势群体权益、推动社会变革。而对于这些怀揣...作者:kokkuri 时间:2026-01-22 -
2025全国医学影像学专业大学排名及录取分数线汇总(2026参考)医学影像学专业虽然毕业后不能当医生,但着并不代表着就业前景不好,随着医疗技术进步和分级诊疗政策推进,基层医院对影像人才需求激增,这也意味着医学影像学专...作者:山海 时间:2026-01-21 -
2025辽宁警校录取分数线:全国警校在辽宁录取分数线一览表(物理+历史)我国大学类型较多,考生可以根据自身的职业目标来进行选择,像有不少学子从小就有警察梦,希望自己有一天能够成为一名英勇无畏的人民警察,维护社会公平和正义,...作者:山海 时间:2026-01-21 -
2025江苏警校录取分数线:全国警校在江苏录取分数线一览表(物理+历史)我国大学类型较多,考生可以根据自身的职业目标来进行选择,像有不少学子从小就有警察梦,希望自己有一天能够成为一名英勇无畏的人民警察,维护社会公平和正义,...作者:山海 时间:2026-01-21 -
2025湖北警校录取分数线:全国警校在湖北录取分数线一览表(物理+历史)我国大学类型较多,考生可以根据自身的职业目标来进行选择,像有不少学子从小就有警察梦,希望自己有一天能够成为一名英勇无畏的人民警察,维护社会公平和正义,...作者:山海 时间:2026-01-21 -
2025云南政法类大学最低多少分能上?全国政法类大学在云南省录取分数线一览(2026参考)在现代社会不少考生有意在将来进入法律相关行业工作,从事律师、法官、检察官、仲裁员等职业,希望通过法律手段维护弱势群体权益、推动社会变革。而对于这些怀揣...作者:kokkuri 时间:2026-01-21
最新文章
- 高考分数相同位次怎么排名的?高考同分排序规则是什么?
- 新高考全国一卷的省份有哪些 全国新高考一卷使用地区
- 2023高考位次怎么查询?高考位次查询系统入口在哪里
- 新高考原始分和赋分是什么意思?新高考是按赋分还是原始分录取?
- 2025新高考死亡组合,新高考不建议的选科组合(附3+1+2赋分谁最吃亏)
- 高考位次计算方法公式是什么?高考一分一段表如何换算位次?
- 天津高考新政策是3+1+2还是3+3?2023年天津高考新政策细则解读
- 2024新高考一卷数学题型改变了吗变化分析及备考建议,命题人是谁?
- 新高考英语和老高考英语有什么区别,新高考英语题型及分值介绍
- 浙江新高考政策选科怎么选,浙江新高考七选三哪个组合好
推荐阅读
- 2025山东政法类大学最低多少分能上?全国政法类大学在山东省录取分数线一览(2026参考)
- 2025年高考全国新课标文综卷地理真题及答案解析(新疆+西藏),附考点题型及分值分布
- 2026年农村专项计划报考指南:含报考条件+实施区域+大学名单及分数线
- 未来5年最吃香的专业-未来五年最好就业的专业
- 2025全国医学影像学专业大学排名及录取分数线汇总(2026参考)
- 2025辽宁警校录取分数线:全国警校在辽宁录取分数线一览表(物理+历史)
- 2025江苏警校录取分数线:全国警校在江苏录取分数线一览表(物理+历史)
- 2025湖北警校录取分数线:全国警校在湖北录取分数线一览表(物理+历史)
- 2025广西国家专项计划学校名单及录取分数线(含报考条件)2026参考!
- 为什么不建议学文科?学文科一定会后悔吗真的没有出路?