2025上海新高考历史试卷真题及答案解析,附考点题型及分值分布
时间:2026-01-23 15:28:22
来源:精英考试网
作者:kokkuri
历年高考真题卷对于高中生来说弥足珍贵,考过的试卷虽已过时,但真题却不会完全过时。每一道真题蕴含的知识点、命题思路、阶梯逻辑等对于考生来说极具参考价值,综合多年的高考真题,考生可以从中发现命题规律和考试大纲,把握考试重点,有利于进行接下来的复习和备考。目前上海市2025年高考历史真题已然公布,感兴趣的同学赶快来获取吧!

2025上海新高考历史试卷真题及答案解析
上海市属于新高考“3+3”省份,除语数外三门统考科目以外的其他选考科目,均安排于为高三下学期、高考前一个月,也就是在5月份进行考试。其中,历史科目于2025年5月6日上午9:00-10:00举行考试,考试时长60分钟,卷面满分为100分。另外,根据该市高考赋分制度来看,历史属于选考科目,需要将卷面分进行赋分转换,最终以等级分形式计入考生总成绩。
由上海市2025年高考招生规定可知,该市历史卷由本市教育考试院自主命题。据分析,上海历史卷主要题型为单选题、双选题和论述题,每年试卷各小题考察的知识点会有所调整,以下仅展示2025年上海高考历史卷的题型、分值及考点分布情况,可供参考。
| 板块 | 题型 | 题号 | 考点 | 分值 |
| 1、城市:文明镜鉴(24分) | 配对 | (1) | 雅典民主政治;新加坡的移民文化;阿拉伯文化;中世纪城市的自治;对外开放格局的形成;德国分裂;《南京条约》及其附件;早期殖民扩张的意义和影响 | 6分 |
| 双选 | (2) | 4分 | ||
| 单选 | (3) | 2分 | ||
| 单选 | (4) | 2分 | ||
| 单选 | (5) | 2分 | ||
| 双选 | (6) | 4分 | ||
| 双选 | (7) | 4分 | ||
| 2、和平的历史(24分) | 单选 | (1) | 墨子及墨家、韩非及法家的思想;20世纪国际法的发展;国际法的形成与外交制度的建立;对世界和平与发展的追求;第二次世界大战的进程;九一八事变;古代罗马及罗马帝国;独立自主的和平外交方针及三大政策 | 2分 |
| 单选 | (2) | 2分 | ||
| 双选 | (3) | 4分 | ||
| 单选 | (4) | 2分 | ||
| 单选 | (5) | 2分 | ||
| 单选 | (6) | 2分 | ||
| 双选 | (7) | 4分 | ||
| 单选 | (8) | 2分 | ||
| 论述 | (9) | 4分 | ||
| 3、多维视角的唐代均田制研究(24分) | 论述 | (1) | 均田制的实施差异;均田制与租庸调制的联系;史料实证与研究视角 | 4分 |
| 论述 | (2) | 4分 | ||
| 论述 | (3) | 6分 | ||
| 论述 | (4) | 10分 | ||
| 4、“万国梯航成创局”(28分) | 单选 | (1) | 清末新政;轮船的发展;中国近代铁路事业的发展 | 2分 |
| 论述 | (2) | 7分 | ||
| 论述 | (3) | 4分 | ||
| 论述 | (4) | 15分 | ||
| 考点分析来源于学科网 | ||||
2025上海高考历史试卷真题及答案解析
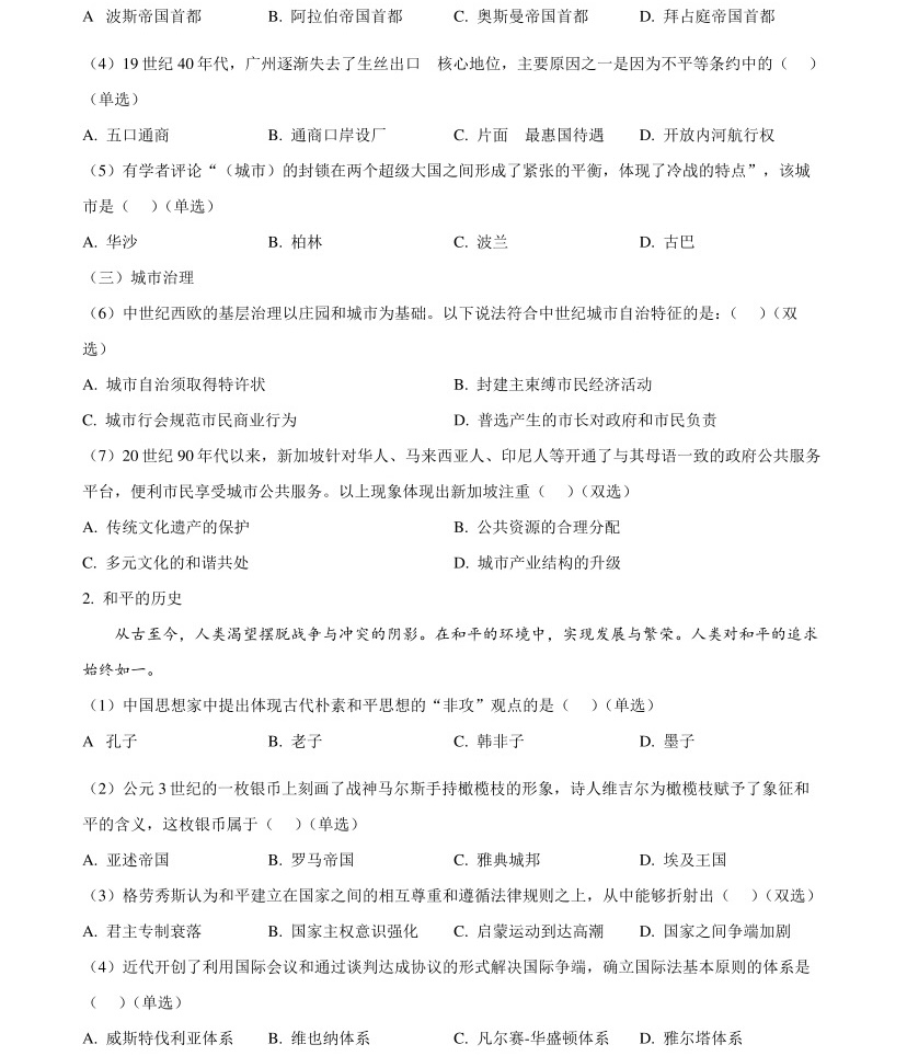
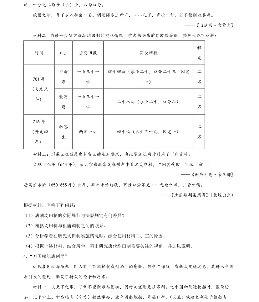
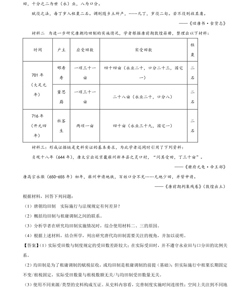
试卷真题:





答案解析:













以上资料仅供参考,具体请以实际情况为准!
相关阅读
-
2025新疆政法类大学最低多少分能上?全国政法类大学在新疆录取分数线一览(2026参考)在现代社会不少考生有意在将来进入法律相关行业工作,从事律师、法官、检察官、仲裁员等职业,希望通过法律手段维护弱势群体权益、推动社会变革。而对于这些怀揣...作者:kokkuri 时间:2026-01-23 -
全国航天航空大学排名及2025录取分数线一览表(2026高考参考)很多学生从小就有一个航空梦,一直以来有着报考航天航空类大学的想法,就目前的就业趋势来看,大多数航天航空类相关专业的就业前景都是不错的,这主要是得益于航...作者:山海 时间:2026-01-22 -
全国十大电子通讯类大学排名及2025录取分数线(2026参考)电子通信行业的职业发展前景广阔,为大学生提供了吸引人的就业机会,薪资待遇也处于较高水平,因此有不少学生有着报考电子通讯类大学的想法,那么问题也来了,哪...作者:山海 时间:2026-01-22 -
2025重庆警校录取分数线:全国警校在重庆录取分数线一览表(物理+历史)我国大学类型较多,考生可以根据自身的职业目标来进行选择,像有不少学子从小就有警察梦,希望自己有一天能够成为一名英勇无畏的人民警察,维护社会公平和正义,...作者:山海 时间:2026-01-22 -
2025宁夏警校录取分数线:全国警校在宁夏录取分数线一览表(物理+历史)我国大学类型较多,考生可以根据自身的职业目标来进行选择,像有不少学子从小就有警察梦,希望自己有一天能够成为一名英勇无畏的人民警察,维护社会公平和正义,...作者:山海 时间:2026-01-22 -
2025甘肃警校录取分数线:全国警校在甘肃录取分数线一览表(物理+历史)我国大学类型较多,考生可以根据自身的职业目标来进行选择,像有不少学子从小就有警察梦,希望自己有一天能够成为一名英勇无畏的人民警察,维护社会公平和正义,...作者:山海 时间:2026-01-22
最新文章
- 高考分数相同位次怎么排名的?高考同分排序规则是什么?
- 新高考全国一卷的省份有哪些 全国新高考一卷使用地区
- 2023高考位次怎么查询?高考位次查询系统入口在哪里
- 新高考原始分和赋分是什么意思?新高考是按赋分还是原始分录取?
- 2025新高考死亡组合,新高考不建议的选科组合(附3+1+2赋分谁最吃亏)
- 高考位次计算方法公式是什么?高考一分一段表如何换算位次?
- 天津高考新政策是3+1+2还是3+3?2023年天津高考新政策细则解读
- 2024新高考一卷数学题型改变了吗变化分析及备考建议,命题人是谁?
- 新高考英语和老高考英语有什么区别,新高考英语题型及分值介绍
- 浙江新高考政策选科怎么选,浙江新高考七选三哪个组合好
推荐阅读
- 2025新疆政法类大学最低多少分能上?全国政法类大学在新疆录取分数线一览(2026参考)
- 2025上海新高考历史试卷真题及答案解析,附考点题型及分值分布
- 全国航天航空大学排名及2025录取分数线一览表(2026高考参考)
- 全国十大电子通讯类大学排名及2025录取分数线(2026参考)
- 高考是出了成绩再报志愿吗?成绩出来后几天填志愿?
- 2025重庆警校录取分数线:全国警校在重庆录取分数线一览表(物理+历史)
- 2025宁夏警校录取分数线:全国警校在宁夏录取分数线一览表(物理+历史)
- 2025甘肃警校录取分数线:全国警校在甘肃录取分数线一览表(物理+历史)
- 2025宁夏国家专项计划学校名单及录取分数线(含报考条件)2026参考!
- 银行最认可的财经大学:盘点银行校招最“偏爱”的财经高校!(2026参考)