2025浙江6月新高考生物试卷真题及答案解析,附考点题型及分值分布
时间:2025-10-23 16:12:17
来源:精英考试网
作者:kokkuri
2025年高考结束已有数月,全国各省各科最新高考真题已在陆续公布。各位考生可以通过这新鲜出炉的真题来把握高考考察的核心知识点和题型趋势,用历年真题来检验自身的学习效果、了解本省命题专家的思路、在真题锻炼中提高实战经验,为将来参加真正的高考做出充分准备。本文小编将为大家展示浙江省2025年高考生物卷(6月)的真题、答案、题型及考点,感兴趣的同学不要错过哦!

2025浙江新高考生物试卷(6月)真题及答案解析
浙江省属于新高考“3+3”省份,高考生物科目一般于6月10日上午10:30 - 12:00举行考试,考试时长90分钟,试卷满分为100分。另外,根据该省高考赋分制度来看,生物属于选考科目,需要将卷面分进行赋分转换,最终以等级分形式计入考生总成绩。
由浙江省2025年高考招生规定可知,该省生物卷由本省教育考试院自主命题。据分析,浙江生物卷主要题型为单选题和非选择题,每年试卷各小题考察的知识点会有所调整,以下仅展示2025年浙江高考生物卷的题型、分值及考点分布情况,可供参考。
试卷结构:单选题(20题,共40分)+非选择题(5题,共60分)=100分
| 题型 | 题号 | 考点 | 分值 |
| 单选题(本题共20小题,每小题2分,共40分) | 1 | 生物多样性丧失原因及其保护措施,生态工程的实例分析 | 2分 |
| 2 | 蛋白质的基本组成单位--氨基酸,核酸的元素组成及基本单位,糖类的种类及分布 | 2分 | |
| 3 | 转基因生物安全性,生物技术中的伦理问题,禁止生物武器 | 2分 | |
| 4 | 细胞的分化,细胞的增殖综合,细胞凋亡 | 2分 | |
| 5 | 生物有共同祖先的证据 | 2分 | |
| 6 | 酶的作用及机理,酶的特性 | 2分 | |
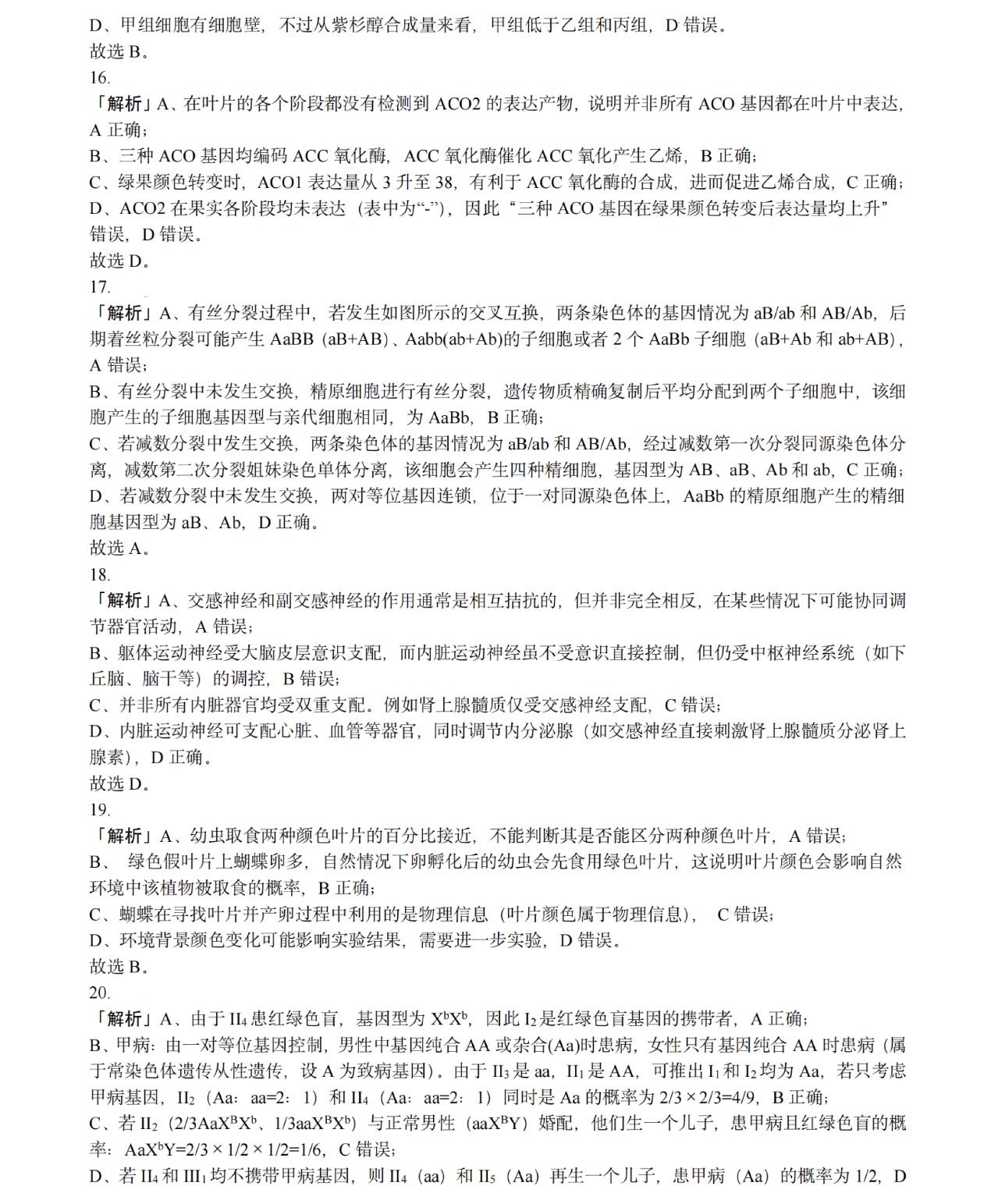
| 7 | 生物膜的流动镶嵌模型,细胞器的结构、功能及分离方法,细胞器之间的协调配合,生物膜的结构特点 | 2分 | |
| 8 | 内环境的组成及成分,内环境的理化性质,内环境的稳态及意义 | 2分 | |
| 9 | 探究酵母菌细胞呼吸的方式,细胞呼吸类型判断及相关实验 | 2分 | |
| 10 | 染色体数目的变异,染色体组、单倍体、二倍体、多倍体概念 | 2分 | |
| 11 | 主动运输,物质出入细胞的方式综合,协助扩散 | 2分 | |
| 12 | 种群的概念及特征,种群数量增长曲线 | 2分 | |
| 13 | 果酒和果醋的制作流程及实验分析,发酵工程的基本环节 | 2分 | |
| 14 | 神经调节与体液调节的比较,激素分泌的分级调节,体温调节 | 2分 | |
| 15 | 植物体细胞杂交技术,植物细胞工程的实际应用 | 2分 | |
| 16 | 基因、蛋白质与性状的关系,其他植物激素的产生、分布和功能 | 2分 | |
| 17 | 基因重组,减数分裂过程中的变化规律 | 2分 | |
| 18 | 神经调节与体液调节的比较,神经系统的基本结构,神经系统对内脏活动的分级调节,交感神经与副交感神经 | 2分 | |
| 19 | 自然选择与适应的形成,生态系统中信息的种类、作用及传递过程 | 2分 | |
| 20 | 基因自由组合定律的实质和应用,遗传系谱图中遗传方式的判定及应用 | 2分 | |
| 非选择题(本题共5小题,共60分) | 21 | 群落中生物的种间关系,生态系统的组成成分,能量流动的特点以及研究能量流动的意义,抵抗力稳定性和恢复力稳定性 | 12分 |
| 22 | 光合色素的种类、含量及功能,绿叶中色素的提取和分离实验,群落中生物的种间关系 | 11分 | |
| 23 | PCR扩增的原理与过程,DNA分子上碱基对的改变对后代性状的影响,性状的显、隐性关系及基因型、表现型、等位基因,电泳鉴定 | 15分 | |
| 24 | 受精作用,胚胎发育,动物的体外受精 | 10分 | |
| 25 | 细胞器的结构、功能及分离方法,体液免疫,验证性实验与探究性实验 | 12分 | |
| 考点分析来源于网络 | |||
2025浙江高考生物试卷真题及答案解析
试卷真题:







答案解析:








以上资料仅供参考,具体请以实际情况为准!
相关阅读
-
2025北京二本公办大学排名及分数线(综合汇总,2026参考)“分数”和“位次”一直是高考志愿填报的核心依据,每位考生在挑选目标院校/专业时,都要将院校/专业的录取分数和位次进行匹配与自身高考成绩,然后结合其他方面...作者:kokkuri 时间:2025-10-23 -
福建多少分能上211大学2025年211大学在福建录取分数线(2026参考)211大学是我国的高层次大学,含金量及认可度都是非常高的,所以考取211大学也是无数学子的心愿,但211大学的报考难度可不低,对于学生的分数有着较高的要求,因...作者:山海 时间:2025-10-22 -
甘肃多少分能上211大学2025年211大学在甘肃录取分数线(2026参考)211大学是我国的高层次大学,含金量及认可度都是非常高的,所以考取211大学也是无数学子的心愿,但211大学的报考难度可不低,对于学生的分数有着较高的要求,因...作者:山海 时间:2025-10-22 -
贵州多少分能上211大学2025年211大学在贵州录取分数线(2026参考)211大学是我国的高层次大学,含金量及认可度都是非常高的,所以考取211大学也是无数学子的心愿,但211大学的报考难度可不低,对于学生的分数有着较高的要求,因...作者:山海 时间:2025-10-22 -
海南多少分能上211大学2025年211大学在海南录取分数线(2026参考)211大学是我国的高层次大学,含金量及认可度都是非常高的,所以考取211大学也是无数学子的心愿,但211大学的报考难度可不低,对于学生的分数有着较高的要求,因...作者:山海 时间:2025-10-22 -
光电信息科学与工程是干什么的,就业方向和前景如何?附2025专业大学排名不少学生对于高校中的计算机类专业与电子信息类专业时常分辨不清,其实二者的研究核心截然不同,计算机类专业主要研究“软件和数据”,而电子信息类专业更多是研...作者:kokkuri 时间:2025-10-23
最新文章
- 高考分数相同位次怎么排名的?高考同分排序规则是什么?
- 新高考全国一卷的省份有哪些 全国新高考一卷使用地区
- 2023高考位次怎么查询?高考位次查询系统入口在哪里
- 新高考原始分和赋分是什么意思?新高考是按赋分还是原始分录取?
- 高考位次计算方法公式是什么?高考一分一段表如何换算位次?
- 2025新高考死亡组合,新高考不建议的选科组合(附3+1+2赋分谁最吃亏)
- 天津高考新政策是3+1+2还是3+3?2023年天津高考新政策细则解读
- 2024新高考一卷数学题型改变了吗变化分析及备考建议,命题人是谁?
- 浙江新高考政策选科怎么选,浙江新高考七选三哪个组合好
- 新高考英语和老高考英语有什么区别,新高考英语题型及分值介绍
推荐阅读
- 2025北京二本公办大学排名及分数线(综合汇总,2026参考)
- 2025浙江6月新高考生物试卷真题及答案解析,附考点题型及分值分布
- 高考不服从调剂是退档还是滑档?高考不服从调剂会转到下一志愿吗?
- 没有调剂的省份会被退档吗?高考不调剂的省有几个?
- 一个专业组算一个志愿吗?一个专业组可以填几个志愿?
- 福建多少分能上211大学2025年211大学在福建录取分数线(2026参考)
- 甘肃多少分能上211大学2025年211大学在甘肃录取分数线(2026参考)
- 贵州多少分能上211大学2025年211大学在贵州录取分数线(2026参考)
- 海南多少分能上211大学2025年211大学在海南录取分数线(2026参考)
- 光电信息科学与工程是干什么的,就业方向和前景如何?附2025专业大学排名